Published:2009/6/18 23:47:00 Author:May | From:SeekIC

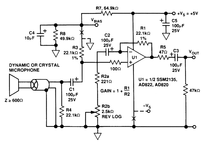
This low noise circuit works on a +5-V supply. Gain range is 20 to 40 dB and bandwidth is 20 kHz with the AD820. THD is 0.05% with 1 V RMS into a 2-kΩ load. Noise output with the input shorted is less than 200μV.
Reprinted Url Of This Article:
http://www.seekic.com/circuit_diagram/Audio_Circuit/Pre_Amplifier/SINGLE_ENDED_HI_Z_MICROPHONE_PREAMP.html
Print this Page | Comments | Reading(3)
Code: