Published:2009/7/8 3:17:00 Author:May | From:SeekIC

Reprinted Url Of This Article:
http://www.seekic.com/circuit_diagram/Audio_Circuit/Tone_Control/THREE_BAND_ACTIVE_TONE_CONTROL.html
Print this Page | Comments | Reading(3)
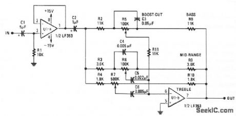
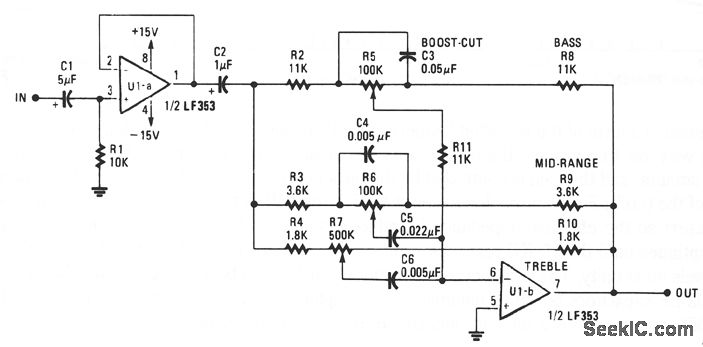
Code: