Published:2009/6/17 2:13:00 Author:May | From:SeekIC

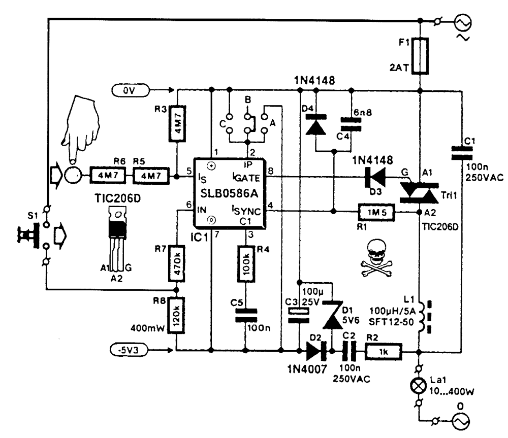
A Seimens SLB0586A IC allows the construction of a simple touch-controlled dimmer circuit.The circuit controls a triac ac switch,which allows control of loads from 10 to 400 W.
Reprinted Url Of This Article:
http://www.seekic.com/circuit_diagram/Control_Circuit/Light_Control/CMOS_TOUCH_DIMMER.html
Print this Page | Comments | Reading(3)
Code: