Published:2009/6/17 2:40:00 Author:May | From:SeekIC

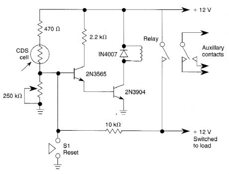
When light strikes the CDS cell it turns on the transistors which activates the relay which latches. Depressing 51 grounds the base of the 2N3565 and the relay resets. The 250 k potentiometer adjusts the sensitivity of the circuit.
Reprinted Url Of This Article:
http://www.seekic.com/circuit_diagram/Control_Circuit/Light_Control/SELF_LATCHING_LIGHT_ACTIVATED_SWITCH.html
Print this Page | Comments | Reading(3)
Code: