Published:2011/3/21 4:18:00 Author:Nicole | Keyword: Relay Drive | From:SeekIC

Reprinted Url Of This Article:
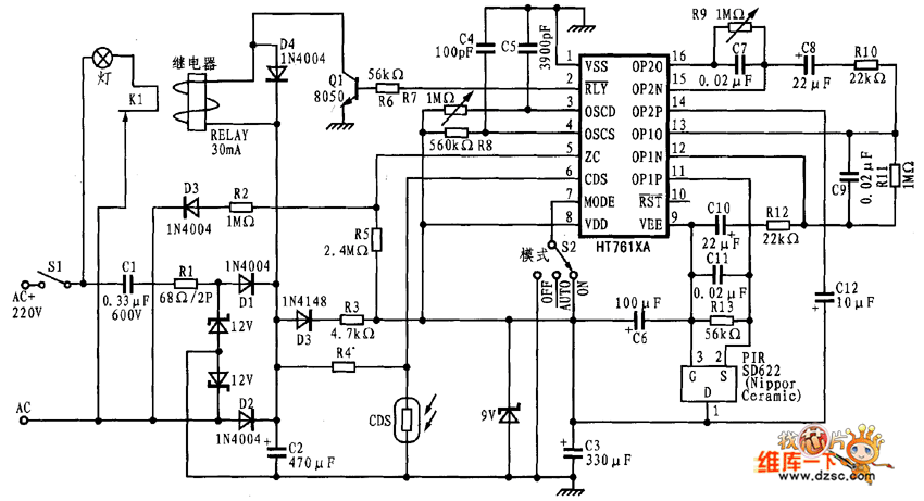
http://www.seekic.com/circuit_diagram/Control_Circuit/Relay_Control/Based_on_HT7610A_HT7611A_Relay_Drive_Circuit_Diagram.html
Print this Page | Comments | Reading(3)
Code: