© 2008-2012 SeekIC.com Corp.All Rights Reserved.
Published:2011/8/15 1:25:00 Author:Ecco | Keyword: Temperature controller | From:SeekIC

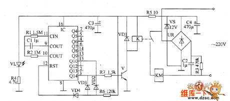
The intermittent controller circuit is composed of the power supply circuit, timer and control implementation circuit, and it is shown as the chart. Power supply circuit is composed of the capacitors C2 ~ C4, resistors R3 ~ R5, bridge rectifier UR, power regulator diode VS, and power indication light-emitting diode VL. The timer circuit is composed of counter / divider integrated circuit IC, capacitor C1, diodes VD2 ~ VD4 and resistors R1, R2, R6. R1, R2, C1 and IC internal circuit form the clock oscillator circuit, and the oscillation period (T) value is decided by R2 and C1. Control implementation circuit consists of the transistor V, resistor R7, diode VD1, AC contactor KM and relay K.
Reprinted Url Of This Article:
http://www.seekic.com/circuit_diagram/Control_Circuit/Temperature_Control/Temperature_controller_circuit_diagram_1.html
Print this Page | Comments | Reading(3)
Response in 12 hours
© 2008-2012 SeekIC.com Corp.All Rights Reserved.
Code: