© 2008-2012 SeekIC.com Corp.All Rights Reserved.
Published:2011/5/30 5:08:00 Author:chopper | Keyword: digital isolation | From:SeekIC

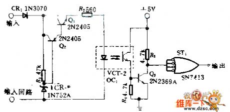
This circuit uses photocoupler to reach a absolute isolation between two digital circuit.The input signal even if it is low to 4V can also change the state of output,and the circuit will not be punctured even though a input peak around +100V.Q1,Q2 form current stabilizer and limit the loop current of the input end through the optoelectronic isolator in 7mA. Zener diode CR2 offers reference voltage and controls the current through R2.Schmitt trigger on the output end eliminates oscillation.
Reprinted Url Of This Article:
http://www.seekic.com/circuit_diagram/Control_Circuit/Temperature_Control/digital_isolation__circuit.html
Print this Page | Comments | Reading(3)
Response in 12 hours
© 2008-2012 SeekIC.com Corp.All Rights Reserved.
Code: