Published:2009/7/24 3:24:00 Author:Jessie | From:SeekIC

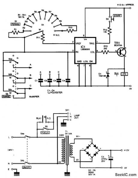
This fairly accurate design is also suitable for color work. Unlike many simple timer designs, this unit is based around the LM3905N 8-pin D.I.L. precision timer IC, which repeats the timing period very consistently with little drift, although the accuracy of the timer depends on the tolerance of the components used. In the circuit diagram, IC1 is an LM3905N timer whose period is determined by an external RC network selected by switches S1 and S2. The formula for the time period is t=RC, where t is in seconds, R is in ohms, and C is in farads. Switch S1 is a single-pole, 12-way rotary type which selects among timing resistors R1 to R11. S2 is a three-pole, four-way rotary switch that progressively adds C1 to C3 in parallel with C4, thereby adjusting the timing capacitance range. In conjunction with the 1-percent resistor network (R1 to R11), each lμ/1M pair represents a 1-s period; hence, the maximum possible period is 44 s. Timing is initiated by closing switch S3. A floating output transistor within IC1 drives a PNP buffer, which, in turn, operates relay RLA. The circuit requires roughly a 12-V rail, and the relay coil is chosen accordingly. The IC will operate from 4.5 to 40 Vdc, and a standard full-wave power supply can be used. The relay contacts RLA1 switch on the enlarger bulb, and a separate FOCUS switch (S5) can be included across the relay contacts (or perhaps drive the relay coil manually), if desired.
Reprinted Url Of This Article:
http://www.seekic.com/circuit_diagram/Control_Circuit/Time_Control/ENLARGER_TIMER.html
Print this Page | Comments | Reading(3)
Code: