Published:2009/6/18 3:37:00 Author:May | From:SeekIC

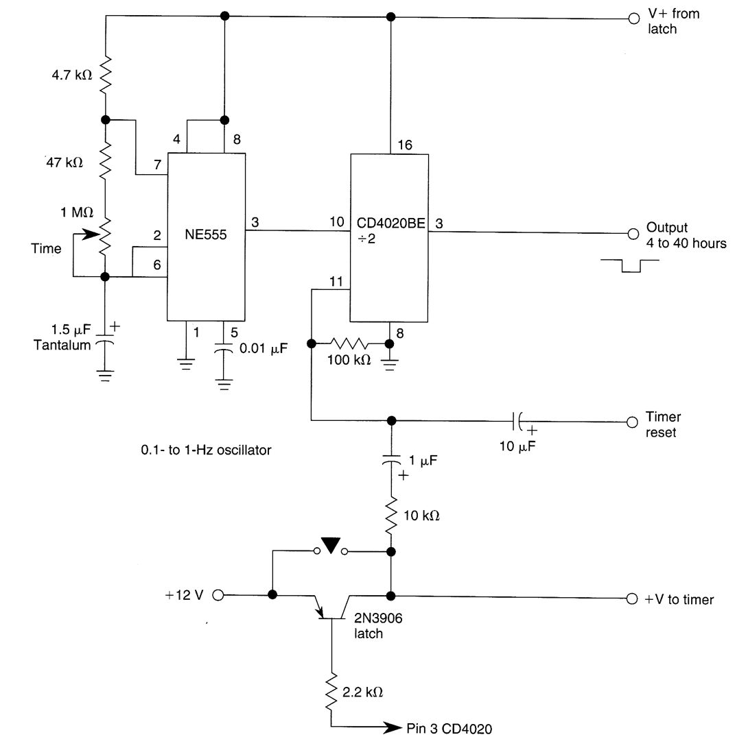
This method of obtaining a 4 to 40 hour timing period from a 555 IC can be further expanded to produce even longer delays with equal accuracy.
Reprinted Url Of This Article:
http://www.seekic.com/circuit_diagram/Control_Circuit/Time_Control/LONG_DELAY_PERIOD_TIMER.html
Print this Page | Comments | Reading(3)
Code: