Published:2011/3/30 21:49:00 Author:Ecco | Keyword: Time exposure | From:SeekIC

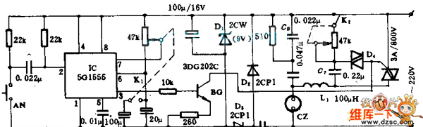
To assure the quality of the photogragh, this device can satisfy the shutterbug to control the time of exposure. It has the advantages of high accuracy in time controlling, having universal function such as time exposure, light-dimmer, pressure regulating and so on. Enlarging bulb or iron, electric blanket and lamp. The electric applianceses, such as electric fan and dynamo. etc. can be connected to the output socket CZ, and the output is controlled by the silicon capacity. For example, the pure resistive load can provide the power with 600 W; capacitive or inductive burden make the output be smaller than 300w.
Reprinted Url Of This Article:
http://www.seekic.com/circuit_diagram/Control_Circuit/Time_Control/The_exposure_time_control_circuit_diagram.html
Print this Page | Comments | Reading(3)
Code: