Position: Home > Circuit Diagram > Control Circuit > Index 302
Low Cost Custom Prototype PCB Manufacturer

Control Circuit

Index 302



Anti-interference reset circuit diagram

Published:2011/4/1 0:59:00 Author:Rebekka | Keyword: Anti-interference reset

Anti-interference reset circuit diagram
Anti-interference reset circuit diagram is shown as below.   (View)

View full Circuit Diagram | Comments | Reading(655)

SH-type Hall opening and dual silicon output interface circuit diagram

Published:2011/4/1 1:56:00 Author:Rebekka | Keyword: SH-type Hall opening, dual silicon output interface

SH-type Hall opening and dual silicon output interface circuit diagram
SH-type Hall opening and dual silicon output interface circuit diagram is shown as below.   (View)

View full Circuit Diagram | Comments | Reading(466)

Buick locks circuit diagram

Published:2011/4/6 22:44:00 Author:Jessie | Keyword: locks

Buick locks circuit diagram
  (View)

View full Circuit Diagram | Comments | Reading(443)

TCL999D mobile maintenance circuit diagram

Published:2011/4/6 22:42:00 Author:Jessie | Keyword: maintenance

TCL999D mobile maintenance circuit diagram
TCL999D mobile maintenance circuit diagram
TCL999D mobile maintenance circuit diagram
TCL999D mobile maintenance circuit diagram

  (View)

View full Circuit Diagram | Comments | Reading(592)

Buick electronic leveling circuit diagram (no booster pump)

Published:2011/4/6 22:02:00 Author:Jessie | Keyword: electronic leveling

Buick electronic leveling circuit diagram (no booster pump)
  (View)

View full Circuit Diagram | Comments | Reading(2513)

NOKIA 3210 mobile physical maintenance circuit diagram

Published:2011/4/6 21:52:00 Author:Jessie | Keyword: mobile physical maintenance

NOKIA 3210 mobile physical maintenance circuit diagram
NOKIA 3210 mobile physical maintenance circuit diagram

  (View)

View full Circuit Diagram | Comments | Reading(6641)

MOTOROLA T191 maintenance circuit diagram

Published:2011/4/6 21:39:00 Author:Jessie | Keyword: maintenance

MOTOROLA T191 maintenance circuit diagram
MOTOROLA T191 maintenance circuit diagram

  (View)

View full Circuit Diagram | Comments | Reading(873)

MOTOROLA T360 maintenance circuit diagram

Published:2011/4/6 21:14:00 Author:Jessie | Keyword: maintenance

MOTOROLA T360 maintenance circuit diagram
MOTOROLA T360 maintenance circuit diagram

  (View)

View full Circuit Diagram | Comments | Reading(476)

MOTOROLA V60 maintenance circuit diagram

Published:2011/4/6 21:08:00 Author:Jessie | Keyword: maintenance

MOTOROLA V60 maintenance circuit diagram
MOTOROLA V60 maintenance circuit diagram

  (View)

View full Circuit Diagram | Comments | Reading(749)

MOTOROLA V66 maintenance circuit diagram

Published:2011/4/6 21:06:00 Author:Jessie | Keyword: maintenance

MOTOROLA V66 maintenance circuit diagram
MOTOROLA V66 maintenance circuit diagram

  (View)

View full Circuit Diagram | Comments | Reading(575)

MOTOROLA V70 maintenance circuit diagram

Published:2011/4/6 20:59:00 Author:Jessie | Keyword: maintenance

MOTOROLA V70 maintenance circuit diagram
MOTOROLA V70 maintenance circuit diagram

  (View)

View full Circuit Diagram | Comments | Reading(576)

Ericsson T18 maintenance circuit diagram

Published:2011/4/6 20:56:00 Author:Jessie | Keyword: maintenance

Ericsson T18 maintenance circuit diagram
Ericsson T18 maintenance circuit diagram

  (View)

View full Circuit Diagram | Comments | Reading(936)

Lights in building passageway automatically delay turning off circuit diagram

Published:2011/4/6 3:49:00 Author:Ecco | Keyword: Lights in building passageway, automatically delay , turning off

Lights in building passageway automatically delay turning off circuit diagram
Lights inbuilding passageway automatically delay turning off Figure 38 is saving circuit of the building corridor lighting, when people walk into the building corridor, press any buttons, SJ relay closes, delay normally closed point of SJ closes, lamp turns on, and then people start walking, until get indoors, the delay normally closed point opens after a period of closing time, so that the corridor lights automatically turns off. The time delay relay in the circuit uses JS7-44 power-off delay time relay. Coil voltage is 220V. The power-off delay time relay works after the coil gets electricity, and make SJ closes, and breakes in a delay time after the coil being power-off. This method is simple.   (View)

View full Circuit Diagram | Comments | Reading(1024)

Home guard composed of RD627---Electronic dog

Published:2011/3/31 3:04:00 Author:Rebekka | Keyword: Home guard, Electronic dog

Home guard composed of RD627---Electronic dog
Electronic dog is kind of alarm device that uses microwave sensor module RD627 as induction device. The monitor area is about 100 square meters. Electronic dog will bark and eyes will sparkle like a real dog.   (View)

View full Circuit Diagram | Comments | Reading(1141)

Supporting wireless and infrared remote control remote energy saving lamp circuit diagram

Published:2011/3/31 1:31:00 Author:Rebekka | Keyword: wireless and infrared remote control , remote energy saving lamp

Supporting wireless and infrared remote control remote energy saving lamp circuit diagram
  (View)

View full Circuit Diagram | Comments | Reading(1461)

Remote control system composed of FDD400-1 and JDD400-1

Published:2011/3/31 1:23:00 Author:Rebekka | Keyword: Remote control system

Remote control system composed of FDD400-1 and JDD400-1
  (View)

View full Circuit Diagram | Comments | Reading(428)

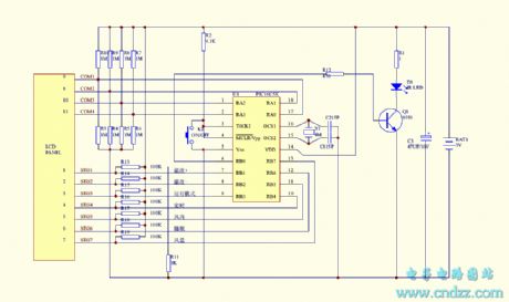
Using PIC16C54 drive LCD simple air-conditioner remote control circuit diagram

Published:2011/3/31 1:16:00 Author:Rebekka | Keyword: LCD simple air-conditioner remote control

Using PIC16C54 drive LCD simple air-conditioner remote control circuit diagram
  (View)

View full Circuit Diagram | Comments | Reading(3792)

Buick forced locks open circuit diagram

Published:2011/4/6 2:22:00 Author:Jessie | Keyword: forced locks open

Buick forced locks open circuit diagram
  (View)

View full Circuit Diagram | Comments | Reading(532)

Sixteenth street control circuit composed of the second decoding circuit diagram

Published:2011/3/31 3:28:00 Author:Rebekka | Keyword: Sixteenth Street control circuit

Sixteenth street control circuit composed of the second decoding circuit diagram
Sixteenth street control circuit composed of the second decoding output control circuit. Connect an bistable circuit that composed of dual D flip-flop CD4013 to every output terminal of the sixteen decoding. Connect a DC relay on each output terminals of bistable circuit.   (View)

View full Circuit Diagram | Comments | Reading(1520)

Samsung color TV control circuit diagram

Published:2011/3/31 1:05:00 Author:Rebekka | Keyword: Samsung color TV control

Samsung color TV control circuit diagram
  (View)

View full Circuit Diagram | Comments | Reading(2451)

Pages:302/312 At 20301302303304305306307308309310311312