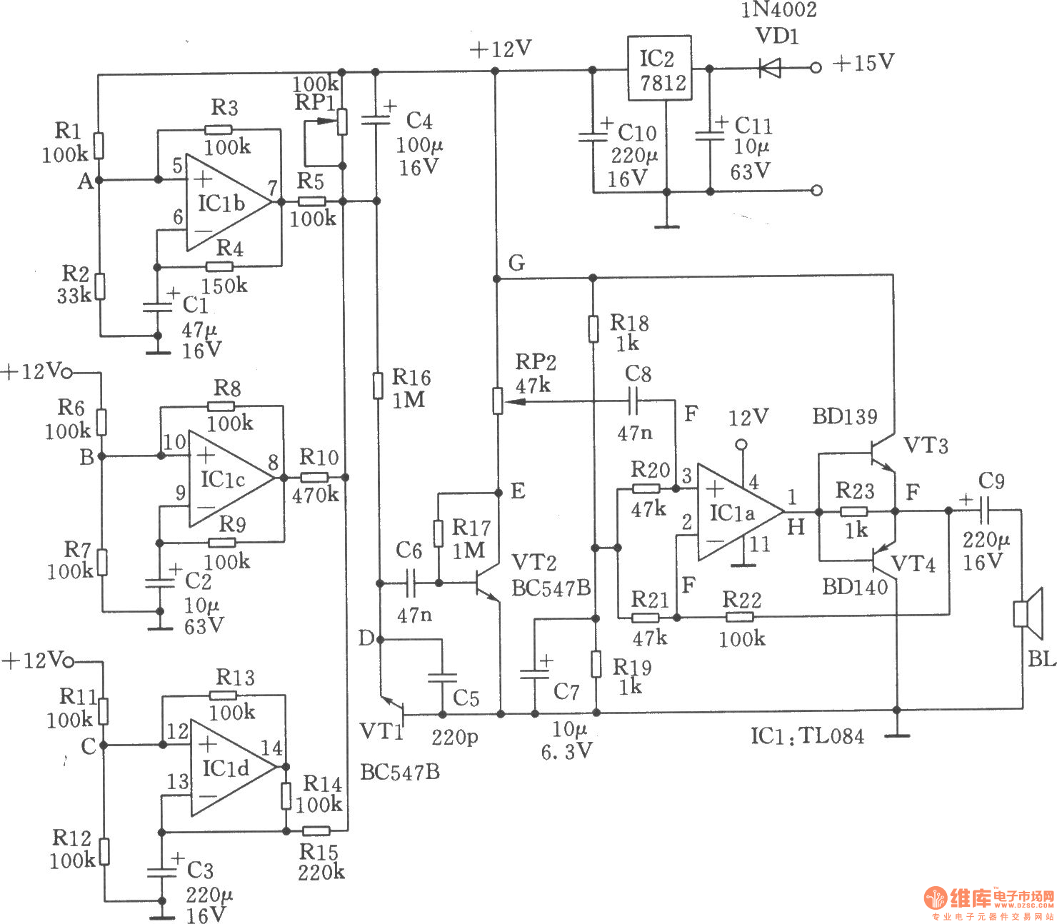
Published:2011/4/14 2:46:00 Author:Ecco | Keyword: Simple, seashore generator | From:SeekIC

Reprinted Url Of This Article:
http://www.seekic.com/circuit_diagram/Signal_Processing/Noise_Generator/Simple_seashore_generator.html
Print this Page | Comments | Reading(3)
Code: