Published:2009/7/10 1:04:00 Author:May | From:SeekIC


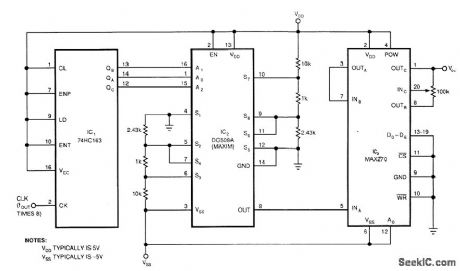
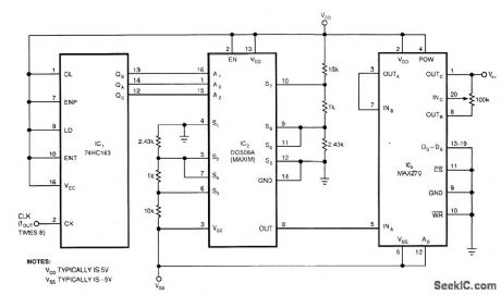
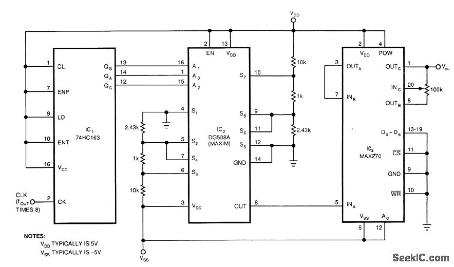
This circuit produces a pure, -80-dB THD sine wave with a frequency that is equal to thefc of IC3's filter. A TTL counter, an 8-channel analog multiplexer, and a fourth-order low-pass filter can generate 1- to 25-kHz sine waves with a THD of better than -80 dB. The circuit cascades the two second-order, contin-uous-time Sallen-Key filters within IC3 to implement the fourth-order low-pass filter. Two resistive dividers connected from ground to VDD and ground toVSS provide bipolar dc inputs to the multiplexer.To operate the circuit, you first must choose the filter's cutoff frequency, fc, by tying IC3's Do through D6 inputs to 5 V or ground. The cutoff frequency can be at 128 possible levels between 1 and 25 kHz, depending on those 7 digital input levels. Because this figure ties Do through D6 to ground, fc equals 1 kHz. The 100-kHz potentiometer adjusts the output level anywhere from 1.5 V below VDD to 1.5 V above VSS.The clock input frequency must be 8 times higher than the ftlter's fc. The multiplexer then produces an 8x oversampled staircase approximation of a sine wave. 8x oversampling greatly simplifies the smoothing requirements of the low-pass filter by pushing the first significant harmonic out to 7 x the funda-mental. All higher-order harmonics are removed by IC3, which includes an uncommitted amplifier for set-ting the output level.
Reprinted Url Of This Article:
http://www.seekic.com/circuit_diagram/Signal_Processing/Sine_Signal_Generating/PURE_SINE_WAVE_GENERATOR.html
Print this Page | Comments | Reading(3)
Code: