Published:2012/9/25 21:48:00 Author:muriel | Keyword: Cashbox, Locker, Alarm circuit | From:SeekIC

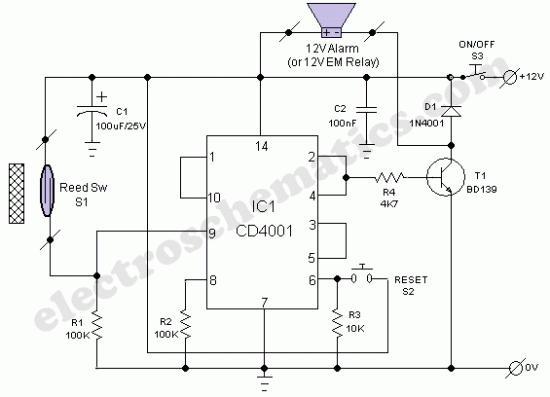
The locker alarm circuit or cashbox watcher can be used to protect a cashbox/locker from unauthorised access. This tried and tested design forms a fool-proof,remotely operated alarm/electromagnetic relay driver that receives its control signal from a standard reed switch. The circuit works off a 12V dc power supply.After construction, enclose the whole circuit, including the power supply (preferably with a backup facility) in a tamper proof metallic box and keep it in a secure location. For optimum safety, use key lock type switches for power (S3) and reset(S2) control. Now open your cashbox/locker and fix a strong permanent magnet in its door and the reed switch(S1) in the door frame so that when door is closed, the magnet is very near to S1. Now connect the terminals of reed switch to the input of the main circuit using a strong two-core cable.Operation of the locker alarm circuit, built around CD4001(IC1) is straight forward. When switch S3 is turned to ON state,the 12V supply is extended to the whole circuit.Normally, when cashbox/locker is closed, the reed switch is also closed due to the presence of bar magnet and hence the the output (at pin 10) of IC1 (Quad 2-input NOR gate pack) is in logic low state.When the cashbox/locker is opened, reed switch also opened and the output state changes to logic high level to enable the bistable latch realised using next two NOR gates (Final NOR gate is not used here). As a result, driver transistor (T1) activates to drive the output load. A ready made 12V electronic hooter or a standard 12V electromagnetic relay can be used as the output load. Push-to-on type switch (S2) is the reset switch for the bistable circuit.
Locker Alarm Circuit Diagram/Schematic
Reprinted Url Of This Article:
http://www.seekic.com/circuit_diagram/control_circuit/alarm_control/cashbox_or_locker_alarm.html
Print this Page | Comments | Reading(3)
Code: