Published:2009/6/17 22:03:00 Author:May | From:SeekIC


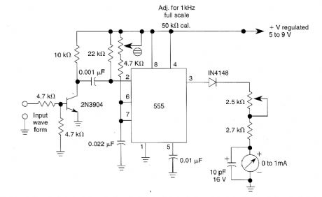
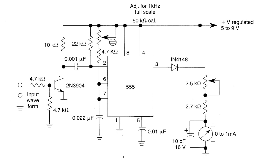
This 1-kHz linear-scale analog frequency meter circuit uses the 555 as a pulse counter. Frequency is read on M1, (or 1 mA meter) which can be calibrated to read 0 to 1 kHz.
Reprinted Url Of This Article:
http://www.seekic.com/circuit_diagram/measuring_and_test_circuit/analog_frequency_meter.html
Print this Page | Comments | Reading(3)
Code: