Published:2009/7/13 4:03:00 Author:May | From:SeekIC

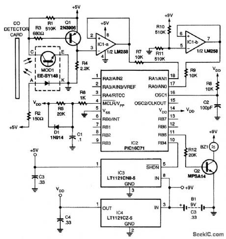
This circuit has a focused optical sensor to transmit light to the CO reagent, and then sense the amount of light reflected. The reagent for CO detection darkens from a light yellow color when exposed to CO. According to the card's manufacturer, a concentration as low as 100 parts per million (ppm) will darken the detector after 15 to 45 min. A concentration of 600 ppm will darken it in 1 to 2 min. The reagent will return to its original color when the air freshens, usually after about 10 min.The time it takes for the reagent to return to its original color depends on the concentration of CO to which it was exposed. The brain of the CO detector circuit is a PIC16C71 microcontroller (IC2) that contains a built-in four-channel analog-to-digital converter. Other than the microcontroller, the main component of this circuit is MOD1, an Omron BE-SY148 optical reflector module. The module directs infrared light to the CO reagent and then receives the light reflected back to it. When CO is present, the reagent will darken, thus reducing the reflectivity. The reduction is sensed by the microcontroller, which then turns on buzzer BZ1.
Reprinted Url Of This Article:
http://www.seekic.com/circuit_diagram/measuring_and_test_circuit/carbon_monoxide_detector.html
Print this Page | Comments | Reading(3)
Code: