Published:2009/7/6 3:15:00 Author:May | From:SeekIC

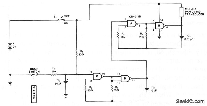
The monitor senses an ajar door and, if the situation isn't corrected within 20 seconds, sounds a beeping alarm. The circuit is controlled by a magnetic reed switch and magnet on the door. With the door closed, the switch is closed and the alarm is disarmed. Opening the door opens switch, C1 starts charging up through R1. Approximately 20 seconds later, the voltage at pin 9 is high enough to turn on the oscillator formed from C, D, R2, R3, and C2. That pulses the piezoelectric transducer's 3-kHz oscillator. For lower standby drain on the battery, change RI to 66 MO and C1 to 1 mF (film).
Reprinted Url Of This Article:
http://www.seekic.com/circuit_diagram/measuring_and_test_circuit/door_ajar_monitor.html
Print this Page | Comments | Reading(3)
Code: