Published:2009/7/6 6:07:00 Author:May | From:SeekIC

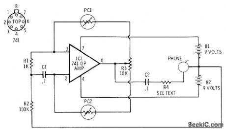
741 opamp is connected as audio oscillator with Radio Shack 276-677 photocells in feedback circuits. When light strikes PC1, its resistance decreases and frequency of audio tone in headphone decreases correspondingly. When light strikes PC2, which is connected to noninverting input of 741, increase in illumination serves to increase frequency. Choose R4 to reduce volume to desired level. R3 is balancing control for photocells.-F. M. Mims, Integrated Circuit Projects, Vol. 2, Radio Shack, Fort Worth, TX, 1977, 2nd Ed., p 81-86.
Reprinted Url Of This Article:
http://www.seekic.com/circuit_diagram/sensor_circuit/audible_light_sensor.html
Print this Page | Comments | Reading(3)
Code: