Features: Provide Triple Accurate Regulated VoltagesOptimized Voltage-Mode PWM ControlDual N-Channel MOSFET Synchronous DriversFast Transient ResponseAdjustable Over Current Protection using RDS(ON). No External Current Sense Resistor Required.Programmable Soft-start Function200KHz Free-Running Os...
AIC1340: Features: Provide Triple Accurate Regulated VoltagesOptimized Voltage-Mode PWM ControlDual N-Channel MOSFET Synchronous DriversFast Transient ResponseAdjustable Over Current Protection using RDS(ON)...
SeekIC Buyer Protection PLUS - newly updated for 2013!
268 Transactions
All payment methods are secure and covered by SeekIC Buyer Protection PLUS.


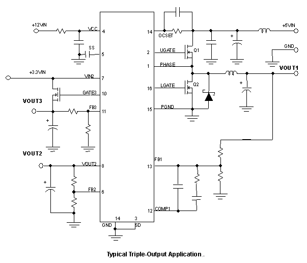
The AIC1340 combines a synchronous voltage mode PWM controller with a low dropout linear regulator and a linear controller as well as the monitoring and protection functions in this chip. The PWM controller regulates the output voltage with a synchronous rectified step-down converter. The built-in N-Channel MOSFET drivers also help to simplify the design of step-down converter. It is able to power CPUs, GPUs, memories, and chipsets. The PWM controller features over current protection using RDS(ON). AIC1340 improves efficiency and saves cost, as there is no expensive current sense resistor required.
The built-in adjustable linear controller drives an external MOSFET to form a linear regulator that regulates power for system I/O. The built-in adjustable low dropout linear regulator can supply current up to 500mA for supplying another system I/O. Output voltage of both linear regulators can also be adjusted by means of the external resistor divider. Both linear regulators feature current limit. With higher load current required from the low dropout linear regulator, the AIC1341 is recommended.The programmable soft-start design provides a controlled output voltage rise, which limits the current rate during power on time.The Shutdown function of AIC1340 is also provided for disable the combo controller.