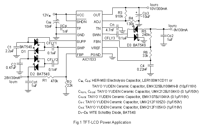
PinoutDescriptionAIC1533, composed of dual charge pumps and a regulator, provide three independent regulated voltages designed for using in thin-film transistor (TFT) liquid crystal display (LCD). The main regulator has an adjustable output voltage and a low dropout voltage of 500mV at 300mA loa...
AIC1533: PinoutDescriptionAIC1533, composed of dual charge pumps and a regulator, provide three independent regulated voltages designed for using in thin-film transistor (TFT) liquid crystal display (LCD). ...
SeekIC Buyer Protection PLUS - newly updated for 2013!
268 Transactions
All payment methods are secure and covered by SeekIC Buyer Protection PLUS.

AIC1533, composed of dual charge pumps and a regulator, provide three independent regulated voltages designed for using in thin-film transistor (TFT) liquid crystal display (LCD).
The main regulator has an adjustable output voltage and a low dropout voltage of 500mV at 300mA load current is performed. The dual charge pumps independently regulate a positive output and a negative output. AIC1533 has thermal shutdown capability and survives a continuous short circuit from output to ground. A unique control scheme minimizes output ripple as well as output capacitance for both charge pump.
1MHz-switching frequency of AIC1533 provides a low noise, low cost total solution. The device operates up to 15V supply voltage and is available in 14-lead SOP and 16-lead TSSOP package