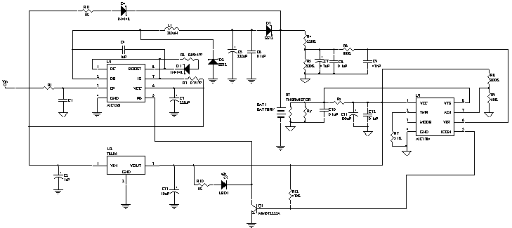
PinoutDescriptionThe AIC1784 fast charge controller IC is designed for intelligent charging of NiMH or NiCd batteries without the risk of overcharge. Detection (-0.25%), detection (peak voltage timer) and detection are the primary methods employed by the AIC1784 to terminate fast charge. The fast ...
AIC1784: PinoutDescriptionThe AIC1784 fast charge controller IC is designed for intelligent charging of NiMH or NiCd batteries without the risk of overcharge. Detection (-0.25%), detection (peak voltage time...
SeekIC Buyer Protection PLUS - newly updated for 2013!
268 Transactions
All payment methods are secure and covered by SeekIC Buyer Protection PLUS.
