Position: Home > Circuit Diagram > power supply circuit > Index 213
Low Cost Custom Prototype PCB Manufacturer

power supply circuit

Index 213



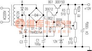
The 3~6v adjustable power supply composed of 5G14

Published:2011/6/15 2:13:00 Author:Borg | Keyword: adjustable power supply

The 3~6v adjustable power supply composed of 5G14
  (View)

View full Circuit Diagram | Comments | Reading(625)

The low-voltage, high-efficiency and stable-voltage adjustable power supply

Published:2011/6/15 23:33:00 Author:Borg | Keyword: low-voltage, high-efficiency, stable-voltage

The low-voltage, high-efficiency and stable-voltage adjustable power supply
The weakness of the ordinary serial stable power supply is that the drive working voltage of the adjuster is higher that the output voltage, which leads to the large pole voltage difference of c and e, so part of the power is consumed and the efficiency is reduced. For example, if the output current of the 12V stable power supply of a black-white TV set is about 1A, the voltage drop of the adjusting pipe is 7.5V, the power consumption of the adjuster is 7.5W. It is not only low-efficient, but also becomes a heat source which needs a large-size heat emitter to cool the adjusting pipe.   (View)

View full Circuit Diagram | Comments | Reading(629)

The adjustable stable power supply with functions of overload and short circuit protection

Published:2011/6/15 23:58:00 Author:Borg | Keyword: stable power supply, short circuit protection

The adjustable stable power supply with functions of overload and short circuit protection
1. The circuit is simple, the stable voltage is precise, and the output voltage remains the same after being imposed with a regulated load.2. It has functions of overload and short circuit protection and warning. When it is over-loaded, the voltage drop on resistor R8 is rising, when the voltage drops to 0.6V, the controllable silicon is conducting, which makes the basic LEV of Q1 drops to 1V or so, so the pipe Q1 and adjusting pipes of Q2 and Q3 are all blocked, and the adjusting pipe is protected from being burnt. After Q2 and Q3 are blocked, the output voltage becomes 0V, the electric switch Q4 is blocked, Q5 is conducting, so the multi-resonance oscillator composed of Q6 and Q7 is starting to oscillating(dozens of Hz ).   (View)

View full Circuit Diagram | Comments | Reading(1108)

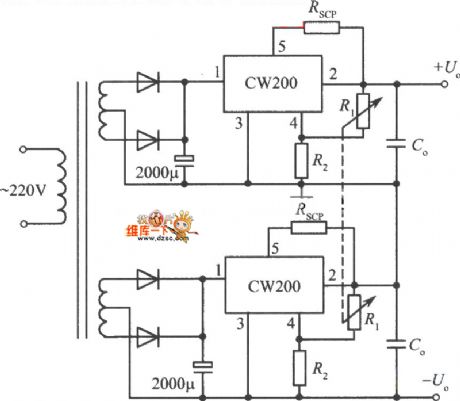
The dual-channel output switch stable power supply circuit

Published:2011/6/16 21:28:00 Author:qqtang | Keyword: dual-channel, stable power supply

The dual-channel output switch stable power supply circuit
The dual-channel output switch stable power supply circuit is shown as follows.   (View)

View full Circuit Diagram | Comments | Reading(959)

The vmos switch power steady circuit

Published:2011/6/16 22:00:00 Author:qqtang | Keyword: power steady circuit

The vmos switch power steady circuit
  (View)

View full Circuit Diagram | Comments | Reading(587)

The 5V and 5a switch stable power supply circuit

Published:2011/6/16 22:16:00 Author:qqtang | Keyword: power supply

The 5V and 5a switch stable power supply circuit
The 5V and 5a switch stable power supply circuit is shown in the following circuit.   (View)

View full Circuit Diagram | Comments | Reading(751)

The switch power supply circuit

Published:2011/6/19 20:02:00 Author:qqtang | Keyword: power supply

The switch power supply circuit
The switch power supply circuit is shown in the figure.   (View)

View full Circuit Diagram | Comments | Reading(848)

The digital answering racer design circuit

Published:2011/6/16 22:23:00 Author:qqtang | Keyword: answering racer

The digital answering racer design circuit
  (View)

View full Circuit Diagram | Comments | Reading(565)

The inverting switch power supply circuit

Published:2011/6/16 22:26:00 Author:qqtang | Keyword: inverting switch, power supply

The inverting switch power supply circuit
The inverting switch power supply circuit is shown in the figure.   (View)

View full Circuit Diagram | Comments | Reading(678)

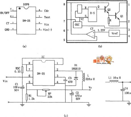
The switch power supply circuit consisting of the single chip switch stabilizer dn-25

Published:2011/6/16 22:31:00 Author:qqtang | Keyword: power supply, single chip, switch stabilizer

The switch power supply circuit consisting of the single chip switch stabilizer dn-25
The switch power supply circuit consisting of the single chip switch stabilizer dn-25 is shown in the figure.   (View)

View full Circuit Diagram | Comments | Reading(665)

A walkie talkie circuit

Published:2011/6/16 22:28:00 Author:qqtang | Keyword: walkie talkie

A walkie talkie circuit
  (View)

View full Circuit Diagram | Comments | Reading(5571)

An air-conditioner remote control circuit

Published:2011/6/16 22:29:00 Author:qqtang | Keyword: air-conditioner, remote control

An air-conditioner remote control circuit
  (View)

View full Circuit Diagram | Comments | Reading(704)

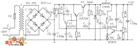
The application circuit of the stable power supply transistor switch

Published:2011/6/16 22:34:00 Author:qqtang | Keyword: application circuit, power supply

The application circuit of the stable power supply transistor switch
The application circuit of the stable power supply transistor switch is shown in the figure.   (View)

View full Circuit Diagram | Comments | Reading(745)

A cell phone charger circuit

Published:2011/6/16 22:36:00 Author:qqtang | Keyword: cell phone charger

A cell phone charger circuit
  (View)

View full Circuit Diagram | Comments | Reading(1272)

The linear stabilizer circuit of adjustable output voltage composed of MIC5158

Published:2011/6/14 11:33:00 Author:Borg | Keyword: linear stabilizer circuit, output voltage

The linear stabilizer circuit of adjustable output voltage composed of MIC5158
  (View)

View full Circuit Diagram | Comments | Reading(627)

The linear stable power supply with 3.3V/10A output composed of MIC5157

Published:2011/6/14 20:07:00 Author:Borg | Keyword: linear stable power supply, output

The linear stable power supply with 3.3V/10A output composed of MIC5157
(a)uncontrollable (b)controllable   (View)

View full Circuit Diagram | Comments | Reading(697)

The simple external 5V input and 3.3V/10A output linear stabilizer circuit composed of MIC5158

Published:2011/6/14 20:27:00 Author:Borg | Keyword: external, linear stabilizer

The simple external 5V input and 3.3V/10A output linear stabilizer circuit composed of MIC5158
  (View)

View full Circuit Diagram | Comments | Reading(752)

The simple external 5V input and 3.3V/10A output linear stabilizer circuit composed of MIC5158 (2007)

Published:2011/6/14 20:30:00 Author:Borg | Keyword: external, linear stabilizer

The simple external 5V input and 3.3V/10A output linear stabilizer circuit composed of MIC5158 (2007)
(a)band over-current protection (b)non-band over-current protection   (View)

View full Circuit Diagram | Comments | Reading(1011)

The +5v stable output step-down switching power supply consisting of MAX639

Published:2011/6/15 7:18:00 Author:Borg | Keyword: step-down, power supply

The +5v stable output step-down switching power supply consisting of MAX639
In the figure is the +5v stable output step-down switching power supply consisting of MAX639. MAX639 is an efficient step-down DC/AC converter. The input voltage ranges from 5.5V to 11.5V, the output voltage is +5v or adjustable, the output current is 100mA, the converting efficiency is over 90%, and it has the functions of low-voltage battery detection and ON/OFF mode control.   (View)

View full Circuit Diagram | Comments | Reading(751)

The working polarity changeable power supply of two external capacitors

Published:2011/6/14 20:38:00 Author:Borg | Keyword: working polarity, external capacitors

The working polarity changeable power supply of two external capacitors
  (View)

View full Circuit Diagram | Comments | Reading(596)

Pages:213/291 At 20201202203204205206207208209210211212213214215216217218219220Under 20