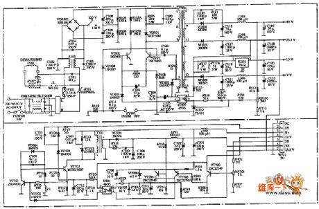
Published:2011/6/9 4:42:00 Author:John | Keyword: EGA monitor
EGA monitor CTX-C146 type power supply circuit is shown below.
(View)
View full Circuit Diagram | Comments | Reading(760)
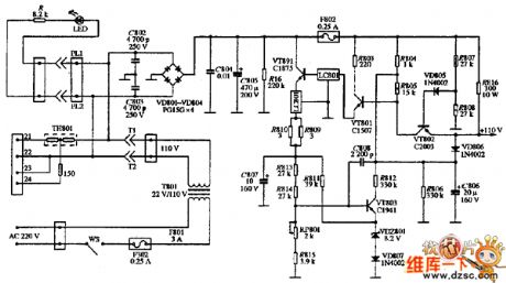
Published:2011/6/9 4:42:00 Author:John | Keyword: VGA color monitor
VGA color monitor CTX-C15-type power supply circuit is shown below.
(View)
View full Circuit Diagram | Comments | Reading(826)
Published:2011/6/9 4:40:00 Author:John | Keyword: Color display
Color display DATAS HC-7423 type power supply circuit is shown below.
(View)
View full Circuit Diagram | Comments | Reading(760)
Published:2011/6/4 11:29:00 Author:John | Keyword: power supply, cavity
Low level electricity logic circuit partially goes through the optical coupling, so that the power supply is isolated. When the power supply fails, the output level electricity is down to the logic level. Adjust the output of trigger to turn off the circuit.
The response time of the circuit is 2m8. When AC voltage is normally over zero, there is no effect on the circuit. Power consumption of the circuit is 50mW.
(View)
View full Circuit Diagram | Comments | Reading(932)
Published:2011/6/4 13:13:00 Author:John | Keyword: constant current charger
Switching power supply constant current charger circuit is shown below.
(View)
View full Circuit Diagram | Comments | Reading(4617)
Published:2011/6/4 13:28:00 Author:John | Keyword: switching-regulator
One switching-regulator circuit is shown in the following.
(View)
View full Circuit Diagram | Comments | Reading(1615)
Published:2011/6/5 10:52:00 Author:John | Keyword: prolonging signal light
Use former two out of 4011 CMOS’s 4 non-door to constitute a chopper oscillator. And use a 1MΩ potentiometer to change the duty cycle. If the third non-door is not connected, it is helpful to apply the input end of the fourth non-door into the integrated circuit (14). Before the power is turned, the potentiometer is firstly transferred to the middle position and then is regulated. In order to prolong the original battery life of 3 times, 50% duty cycle should be provided signal light with intermittent signal current and double voltage.
(View)
View full Circuit Diagram | Comments | Reading(661)
Published:2011/6/5 3:53:00 Author:John | Keyword: color display
SGVA color display FUJITSU FMV-DPS84Y2 type power supply circuit is shown in the following.
(View)
View full Circuit Diagram | Comments | Reading(582)
Published:2011/6/5 3:52:00 Author:John | Keyword: color display
Color display PGS HX-12 type power supply circuit is shown in the following.
(View)
View full Circuit Diagram | Comments | Reading(588)
Published:2011/6/5 3:48:00 Author:John
MAX232 connection circuit is shown below.
(View)
View full Circuit Diagram | Comments | Reading(977)
Published:2011/6/5 3:47:00 Author:John | Keyword: display


Display VGA V-1412 type power supply circuit is shown below.
(View)
View full Circuit Diagram | Comments | Reading(633)
Published:2011/6/5 3:46:00 Author:John | Keyword: display
Display TYSTAR TY-1412 type power supply circuit is shown below.
(View)
View full Circuit Diagram | Comments | Reading(621)
Published:2011/6/5 3:30:00 Author:John | Keyword: display
TYSTAR TY-1411 type display power supply circuit is shown below.
(View)
View full Circuit Diagram | Comments | Reading(614)
Published:2011/6/5 3:27:00 Author:John | Keyword: color display
TOPCON CN-1402 type SVGA color display power supply circuit is shown below.
(View)
View full Circuit Diagram | Comments | Reading(563)
Published:2011/6/5 3:28:00 Author:John | Keyword: display


OPCON CN-1405 type display power supply circuit is shown below.
(View)
View full Circuit Diagram | Comments | Reading(598)
Published:2011/6/5 9:09:00 Author:John | Keyword: camera photometer
According to changes in light intensity, light current changes. When 3DG6 base injection current changes, the current in the collector circuit also changes after amplification. It would be reflected by the MA's meter bottom-up. And the meter reflects the light illumination.
When there is weak light, the base potential is close to 6V. 3DG6 is saturated to conduct, leading the collector current to fill the meter’s scale. When there is strong light, the base potential decreases to have a decreased injection current. And the collector current follows down to lead the meter to zero state. Darken photodiodes can make an mA full-scale meter by adjusting R1 and R3.
(View)
View full Circuit Diagram | Comments | Reading(848)
Published:2011/6/5 9:57:00 Author:John | Keyword: color display
VGA color display ENVISION CM-335F type power supply circuit is shown below.
(View)
View full Circuit Diagram | Comments | Reading(598)
Published:2011/6/5 9:58:00 Author:John | Keyword: color display
ENVISION CM-336337 type color display power supply circuit is shown below.
(View)
View full Circuit Diagram | Comments | Reading(631)
Published:2011/6/5 10:07:00 Author:John | Keyword: display
GREAT WALL GW-100100C type display power supply circuit is shown in the following.
(View)
View full Circuit Diagram | Comments | Reading(735)
Published:2011/6/6 23:39:00 Author:John | Keyword: color monitor
GERAT WALL GW-200200H color monitor power supply circuit is shown in the following.
(View)
View full Circuit Diagram | Comments | Reading(672)
| Pages:220/291 At 20201202203204205206207208209210211212213214215216217218219220Under 20 |