Position: Home > Circuit Diagram > Index 232
Low Cost Custom Prototype PCB Manufacturer

Circuit Diagram

Index 232

Automotive Voltage Indicator

Published:2012/12/21 21:24:00 Author:muriel | Keyword: Automotive , Voltage Indicator

Automotive Voltage Indicator
  (View)

View full Circuit Diagram | Comments | Reading(716)

Power Flasher

Published:2012/12/21 21:24:00 Author:muriel | Keyword: Power Flasher

Power Flasher
  (View)

View full Circuit Diagram | Comments | Reading(1252)

Sequential Brake/Turn Lights

Published:2012/12/21 21:23:00 Author:muriel | Keyword: Sequential , Brake/Turn , Lights

Sequential Brake/Turn Lights
  (View)

View full Circuit Diagram | Comments | Reading(1552)

LED driven tail/brake Light Cluster

Published:2012/12/21 21:23:00 Author:muriel | Keyword: LED driven, tail/brake Light , Cluster

LED driven tail/brake Light Cluster
  (View)

View full Circuit Diagram | Comments | Reading(1259)

Headlights Timer

Published:2012/12/21 21:22:00 Author:muriel | Keyword: Headlights Timer

Headlights Timer
  (View)

View full Circuit Diagram | Comments | Reading(713)

8 ~ 12MHz voltage controlled oscillator circuit diagram with stable output amplitude

Published:2012/12/21 1:44:00 Author:Ecco | Keyword: 8 ~ 12MHz , voltage controlled oscillator , stable output amplitude

8 ~ 12MHz voltage controlled oscillator circuit diagram with stable output amplitude
In the circuit, VT2 controls the collector current of VT1, therefore, the oscillation amplitude of VT1 is very stable. VT4 output signal is converted into a DC signal by VD2 detector, here is the automatic gain controlling state, so that the DC voltage is kept constant. RP1's midpoint voltage is - 0.6V, and the current holding in R1 and R2 is equal, thereby controlling the output amplitude constant value. Oscillation frequency is decided by L1, C2, varactor diode VD1 and distributed capacitor. Uo output voltage is 2V, the frequency is 8 ~ 12MHz signal.   (View)

View full Circuit Diagram | Comments | Reading(1709)

Low-power high-impedance DC amplifier circuit diagram with adjustable gain

Published:2012/12/21 1:29:00 Author:Ecco | Keyword: Low-power, high-impedance , DC amplifier , adjustable gain

Low-power high-impedance DC amplifier circuit diagram with adjustable gain
Low-power high-impedance DC amplifier circuit diagram with adjustable gain is shown as the figure.   (View)

View full Circuit Diagram | Comments | Reading(1512)

Low distortion Wien bridge oscillator circuit diagram

Published:2012/12/21 3:08:00 Author:Ecco | Keyword: Low distortion , Wien bridge, oscillator

Low distortion Wien bridge oscillator circuit diagram
The oscillation principle is that when the loop phase shift amount is an integer multiple of 0 ° or 360 °, the loop gain is greater than 1, the circuit starts oscillation. If the oscillation is increased, the circuit will be saturated, therefore it needs an amplitude stabilization circuit. In the circuit, the amplitude stabilization circuit uses a junction FET (VT1) drain - source resistor to connect with R1 in series to make R2 / 2 = 4.7kΩ / 2 = 2.35kΩ.   (View)

View full Circuit Diagram | Comments | Reading(2484)

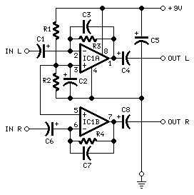
Stereo amplifier circuit

Published:2012/12/21 1:28:00 Author:Ecco | Keyword: Stereo amplifier

Stereo amplifier circuit
The circuit shown in Figure 19.27 uses low-power preamplifier TDA3310 and TDA2030 power amplifier integrated circuit. The former is used for the dual-channel UE2 and UE2 input and frequency correction, the latter is used for power amplification. External power supply voltage is ± 14V, output current is high, and it has the features of excellent short-circuit protection, overheating protection and automatic limit power consumption, so it can be used in high-quality stereo system.   (View)

View full Circuit Diagram | Comments | Reading(2347)

The R3 trigger circuit with adjustable trigger level

Published:2012/12/21 1:18:00 Author:Ecco | Keyword: R3 trigger , adjustable trigger level

The R3 trigger circuit with adjustable trigger level
The circuit has two input terminals, i.e. the triggered terminal ( pin 8 ) and reset terminal ( pin 12 ). The trigger level is adjusted by potentiometer RP (10kΩ). Figure b illustrates the pulse waveform. At time t1, the input voltage UE = U8 is lower than the setting trigger voltage U6 = U7, and the reset input remains high ( + U.S. ) level, the pin 14 outputs high level to block the output terminal (pin 2), then U2 is in low level. Until UE = U8 achieve the setting trigger voltage U6 = U7, output voltage U2 only changes to high from low level.   (View)

View full Circuit Diagram | Comments | Reading(731)

Park-Aid Modification

Published:2012/12/20 21:17:00 Author:muriel | Keyword: Park-Aid Modification

Park-Aid Modification
  (View)

View full Circuit Diagram | Comments | Reading(700)

Park-Aid

Published:2012/12/20 21:16:00 Author:muriel | Keyword: Park-Aid

Park-Aid
  (View)

View full Circuit Diagram | Comments | Reading(165)

Speed-limit Alert

Published:2012/12/20 21:16:00 Author:muriel | Keyword: Speed-limit Alert

Speed-limit Alert
  (View)

View full Circuit Diagram | Comments | Reading(814)

Loudspeaker Impedance Meter

Published:2012/12/20 21:12:00 Author:muriel | Keyword: Loudspeaker Impedance Meter

Loudspeaker Impedance Meter
  (View)

View full Circuit Diagram | Comments | Reading(1231)

Portable Phono Preamplifier

Published:2012/12/20 21:11:00 Author:muriel | Keyword: Portable Phono , Preamplifier

Portable Phono Preamplifier
  (View)

View full Circuit Diagram | Comments | Reading(722)

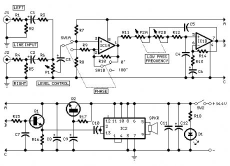
Car Subwoofer Driver

Published:2012/12/20 21:11:00 Author:muriel | Keyword: Car Subwoofer Driver

Car Subwoofer Driver
  (View)

View full Circuit Diagram | Comments | Reading(748)

Headphone Amplifier Module

Published:2012/12/20 21:10:00 Author:muriel | Keyword: Headphone Amplifier Module

Headphone Amplifier Module
  (View)

View full Circuit Diagram | Comments | Reading(982)

Mixer Module

Published:2012/12/20 21:09:00 Author:muriel | Keyword: Mixer Module

Mixer Module
  (View)

View full Circuit Diagram | Comments | Reading(1954)

Microphone Amplifier Module

Published:2012/12/20 21:09:00 Author:muriel | Keyword: Microphone Amplifier Module

Microphone Amplifier Module
  (View)

View full Circuit Diagram | Comments | Reading(693)

Magnetic Pick-up Amplifier Module

Published:2012/12/20 21:08:00 Author:muriel | Keyword: Magnetic Pick-up, Amplifier Module

Magnetic Pick-up Amplifier Module
  (View)

View full Circuit Diagram | Comments | Reading(1201)

Pages:232/2234 At 20221222223224225226227228229230231232233234235236237238239240Under 20