Published:2012/12/17 20:24:00 Author:muriel | Keyword: Pseudo-Random, Number Generator
View full Circuit Diagram | Comments | Reading(1449)
Published:2012/12/17 2:36:00 Author:Ecco | Keyword: Isolation , directly driving , driver, MOS tube


Isolation and directly driving CW1840 driver MOS tube circuit diagram is shown as the figure.
(View)
View full Circuit Diagram | Comments | Reading(684)
Published:2012/12/15 2:20:00 Author:Ecco | Keyword: Field output
TDA3654 is a field output circuit which can drive deflection angle system, and its current is up to 1.5A ( PP ) with overheating, overload protection.
(View)
View full Circuit Diagram | Comments | Reading(5768)
Published:2012/12/15 2:23:00 Author:Ecco | Keyword: Field output
Pin 1: 0V - groundPin 2: 12.4V-- field outputPin 3: 25V - farm output stage power supplyPin 4: 1.0V-- field excitation signal inputPin 5: 0.6V-- phase compensationPin 6: 24V - powerPin 7: 1.5V - - pump power output
(View)
View full Circuit Diagram | Comments | Reading(2521)
Published:2012/12/15 2:25:00 Author:Ecco | Keyword: Field output
Pin 1: 0V - groundPin 2: 14V-- field outputPin 3: 27V - farm output stage power supplyPin 4: 1.0V-- field excitation signal inputPin 5: 0.6V-- phase compensationPin 6: 27V - powerPin 7: 1.9V - - pump power output
(View)
View full Circuit Diagram | Comments | Reading(1063)
Published:2012/12/15 2:38:00 Author:Ecco | Keyword: Field output, OTL discrete
The output circuit composed of OTL discrete components is widely used in various brands of machines (generally under 25 or 25-inch machine), the circuits are different, but circuit programs are exactly the same.
(View)
View full Circuit Diagram | Comments | Reading(1044)
Published:2012/12/15 2:17:00 Author:Ecco | Keyword: Field output
Pin 1: 9.2V-VCC1 powerPin 2: 4.8V-vertical trigger inputPin 3: 4.8V-monostable multivibrator oscillation time constant setting endPin 4: 4.8V-field amplitude control terminalPin 5: 0.5V-50/60HZ conversion field amplitude stability control terminal (50HZ: L 60HZ: H)Pin 6: 4.8V-sawtooth voltage form endPin 7: 4.6V-- farm output AC and DC feedback inputpin 8: 24.5V-VCC2 powerPin 9: 1.9V-pump power outputPin 10: 1.5V-anti- self -excited negative feedback inputPin 11: 0V - groundPin 12: 15V - field scanning outputPin 13: 24V - farm output power
(View)
View full Circuit Diagram | Comments | Reading(6591)
Published:2012/12/14 20:50:00 Author:muriel | Keyword: half-shot circuit
View full Circuit Diagram | Comments | Reading(1126)
Published:2012/12/14 0:29:00 Author:Ecco | Keyword: Digital alarm clock
U1 is the 3817 integrated circuit. It has the ability to drive the display directly, and it can display 12h or 24h, schedule alarm sounds, timely and automatically turn on the radio. Display is FND500 light-emitting diode, the input frequency is 50H or 60Hz. U2 is the 7800 series regulator, its rated power can meet the requirements of the radio. Users can select radio playing time length ( the maximum is 59 min), then Q3 will output a low level to automatically turn off the radio.
(View)
View full Circuit Diagram | Comments | Reading(5699)
Published:2012/12/14 0:23:00 Author:Ecco | Keyword: one-way buffer, replacing diode
This can reduce the impact on the current precision of of the main module from diode forward voltage drop. The circulation between the main module and other modules is reduced to 2.5% or less.
(View)
View full Circuit Diagram | Comments | Reading(914)
Published:2012/12/13 21:33:00 Author:muriel | Keyword: popcorn crystal filter
View full Circuit Diagram | Comments | Reading(1148)
Published:2012/12/13 21:32:00 Author:muriel | Keyword: 10MHz, crystalk bandpass, RF filter
View full Circuit Diagram | Comments | Reading(1533)
Published:2012/12/13 21:30:00 Author:muriel | Keyword: 10 MHz, double tuned, RF band, pass filter
View full Circuit Diagram | Comments | Reading(3933)
Published:2012/12/13 21:25:00 Author:muriel | Keyword: Experiments, JFET Biasing
View full Circuit Diagram | Comments | Reading(676)
Published:2012/12/13 0:51:00 Author:Ecco | Keyword: Voltage, positive pulse, peak holding
Voltage positive pulse peak holding circuit diagram is shown as below:
(View)
View full Circuit Diagram | Comments | Reading(1460)
Published:2012/12/13 1:00:00 Author:Ecco | Keyword: internal structure , IC chip
Operating supply voltage range V (10 feet) is 4.5 ~ 35 V; chip has a reference voltage source VREF, and its value relative to ARTIFICIAL GND (6 feet ) is 1.15 V which can output from VREF (7 feet ); ARTIFICIAL GND is the low resistance ground ( ground reference ) of chip, and its level is higher 0.25V than (-) SENSE (4 feet), and the voltage bias provides loop circuit for the the grounded amplifier current, while the voltage sampling negative terminal ( - ) Sense ( i.e. grounded amplifier inverting input terminal ) has a high input impedance.
(View)
View full Circuit Diagram | Comments | Reading(1631)
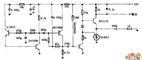
Published:2012/12/13 0:49:00 Author:Ecco | Keyword: FM , optical receiver
This circuit is applied to the pulse rate modulation system. In this system, the transmitter changes the pulse rate of modulated light speed in optical fiber, so that the vertical variation is around the frequency of 50kHz center. L14G2 phototransistor converts modulated light to RF signal to restore the original audio signal.
(View)
View full Circuit Diagram | Comments | Reading(1234)
Published:2012/12/12 3:27:00 Author:Ecco | Keyword: connection , external circuit
Current signal is sampling by an external shunt, RCS is generally connected with return branch in series, and it is sent to current amplifier by pin 2 and pin 3, the output voltage of the power module input uses by 11 feet and 4 feet differential signal, and it is superimposed with circulation.
(View)
View full Circuit Diagram | Comments | Reading(788)
Published:2012/12/12 2:58:00 Author:Ecco | Keyword: functional block
Figure 1 shows a functional block diagram between CAN controller and interface circuit 82C250 of physical bus. 82C250 is able to provide differential receive and transmit functions for bus to achieve electrical isolation between each node on the bus, and the maximum transmission rate is up to 1 Mb / s.
(View)
View full Circuit Diagram | Comments | Reading(1089)
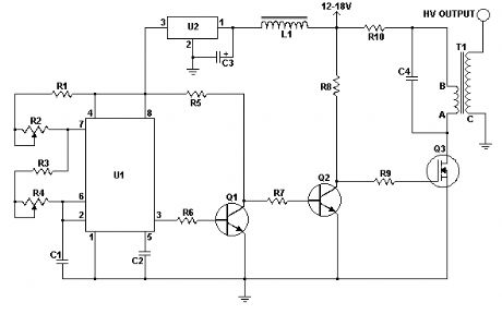
Published:2012/12/12 0:20:00 Author:muriel | Keyword: Solid State , Tesla Coil Circuit
View full Circuit Diagram | Comments | Reading(1329)
| Pages:63/471 At 206162636465666768697071727374757677787980Under 20 |