Published:2012/10/15 21:52:00 Author:Ecco | Keyword: Logarithmic, transformation function, I1 , I2 , positive, logarithmic amplifier
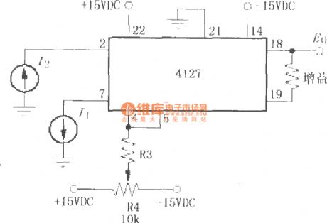
As shown in figure, it is the output logarithmic transformation function circuit with the signal I1 , I2 being positive and input with current form. When the inputs I1 and I2 flow to 4127's 4 feet and 2 feet as the direction shown in figure, they are positive current, the output voltage E0 = - A · log ( I1/I2 ), then output is converted into logarithmic form.
(View)
View full Circuit Diagram | Comments | Reading(763)
Published:2012/10/15 21:57:00 Author:Ecco | Keyword: Logarithmic, transformation function , I1 , negative , I2 , positive, logarithmic amplifier 4127
As shown in figure, it is the output logarithmic transformation function circuit with the signal I1 being negative, I2 being positive and input with current form. When the input I1 flows to 4127's 7feet and I2 flows to 2 feet as the directionshown in figure,output voltage E0 = - A · log ( I1/I2 ), then output is converted into logarithmic form.
(View)
View full Circuit Diagram | Comments | Reading(773)
Published:2012/10/15 22:55:00 Author:Ecco | Keyword: integrated , three pulse, trigger components, electrical schematic


KCZ3 integrated three - pulse triggering component SCR is suitable for three-phase half-bridge inverter trigger. Each phase output pulse can be reliably drive a high-power thyristor, and it can adapt to a variety of phase voltage.The electrical parameters are shown as following:Phase shift control voltage: 0 ~ +8 v ( variable on request).Phase shift range: ≥ l70 .AC synchronization voltage: l0V ( rms) phase voltage. The output stage allowing load current: 300mA.Pulse edge ≤ lμs.Supply Voltage: DC +15 V,-l5V, allow fluctuations of ± 5%.
(View)
View full Circuit Diagram | Comments | Reading(3161)
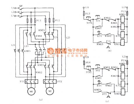
Published:2012/10/14 20:27:00 Author:Ecco | Keyword: Two motors , starting , autotransformer
Figure (a) shows the main circuit; Figure (b) is a control circuit of M1 ; Figure (c) is a control circuit of M2. Motor M1 is controlled by KM11, KM12, KM13 and KT1; motor M2 is controlled by KM21, KM22, KM23 and KT2. In order to ensure two electric motors can start at the different time, it is setting the interlock circuit.
(View)
View full Circuit Diagram | Comments | Reading(3555)
Published:2012/10/14 20:34:00 Author:Ecco | Keyword: Three motors, starting, autotransformer


Figure (a)is the switching display circuit for starting three motors; Figure (b) shows a start control circuit of motor M1; Figure ( c ) , ( d )are respectively start control circuit of M2, M3.
(View)
View full Circuit Diagram | Comments | Reading(2479)
Published:2012/10/14 21:10:00 Author:Ecco | Keyword: head and tail , distinguished , motor windings , battery
As shown in figure, two queen batteries G are connected with a manual switch SA in series, then they are connected with the head and tail end, and another windings of the motor are connected to a multimeter (mA block). When SA is turned on, the pointer is greater than zero.
(View)
View full Circuit Diagram | Comments | Reading(1093)
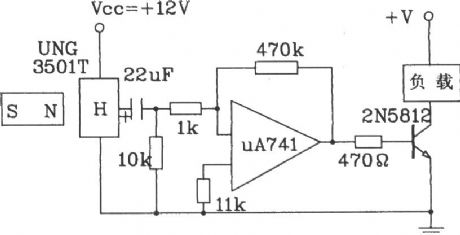
Published:2012/10/12 21:53:00 Author:Ecco | Keyword: counter , Hall sensor
UGN-3501T has a high sensitivity, it can experience a small change in the magnetic field, thus detect the presence or absence of black metal. We use this characteristic for counting. When Ball rolls across the position of the Hall sensor, the sensor outputs a pulse with 20mV peak, and the pulse signal can drive 2N5812 transistor after being amplified by μA741 opamp, so that complete conduction and cutoff process. Then the counter is connected to 2N5812 output end to constitute counters.
(View)
View full Circuit Diagram | Comments | Reading(1935)
Published:2012/10/12 21:43:00 Author:Ecco | Keyword: typical application, capacitive sensor, signal conditioner
Figure (a) shows the ± 2.5V dual supply wiring diagram, Figure (b) shows a single +5 V power supply wiring diagram. C3, C4 are decoupling capacitors. In the Figure (c), CF is a capacitor for adjusting the bandwidth, RP is a potentiometer for adjusting the gain. CS2001 output voltage is Uo, AGND end leads are followed by digital voltage table ( DVM ).
(View)
View full Circuit Diagram | Comments | Reading(1881)
Published:2012/10/12 21:54:00 Author:Ecco | Keyword: Monostable
The monostable circuit only has stable state. Under the action of external triggering pulse, the circuit is changed to transient state from the steady state, after transient state maintains for some time, it returns to steady state and generates a rectangular pulse at the output terminal.
(View)
View full Circuit Diagram | Comments | Reading(806)
Published:2012/10/11 21:25:00 Author:Ecco | Keyword: typical application , 5 - channel , low-power , programmable sensor, signal processor
The AD7714's UDD, UDDA end can be connected to +3 V or +5 V power supply. The analog input terminal is configured to three differential pair of inputs. AD780 provides precision +2.5 V reference voltage. CS terminal is connected to DGND, AD7714 is configured as a 3-wire serial interface. Master clock provides quartz crystal ( or ceramic resonator ). In some special applications, the UDD and UDDA end are respectively driven by two independent power supply.
(View)
View full Circuit Diagram | Comments | Reading(1042)
Published:2012/10/11 21:14:00 Author:Ecco | Keyword: fourth-order, low -pass, filter , capacitor element
The figure shows a high-order low - pass filter circuit using a LM348 quad operational amplifier. For example fc = 20kHz, filter transfer coefficient H0 = 1, Q01 = 0.541, Q02 = 1.306. Because the amplification coefficient product calculation of filter in the pass band for the four amplifiers is identical, it is simply equipped with a current source (LM334Z), and precise adjustment can be carried out using the potentiometer RP.
(View)
View full Circuit Diagram | Comments | Reading(1262)
Published:2012/10/11 21:07:00 Author:Ecco | Keyword: Automatically , series, resistor , start , three-phase motor
Pressing start button ST, the AC contactor 1KM and time relay KT get electric and action, normally open contact 1KM is closed and self-locked, the main contact 1KM action makes motor stator winding connect to resistor group R in series, motor M buck starts. At the same time, KT starts timing. When KT delay reaches the setting time, KT normally open contact close with a delay time, and 2KM coil gets electric, its main contacts 2KM action, then resistor R is shorted connected, the stator windings of the motor will be put into the rated voltage operation.
(View)
View full Circuit Diagram | Comments | Reading(3199)
Published:2012/10/11 21:18:00 Author:muriel | Keyword: Electronic pest (mice), repellent
Electronic pest rat repellents emit high frequency sound waves to create an acoustically hostile environment that effectively repels rodents from protected areas. Sound is inaudible to people and non-rodent pets. It is ideal for environments were the use of poisons is inadvisable or prohibited.Beware mice, rat and mouse. It is known that a mice can hear ultrasonic sounds between 30 KHz and 50 Khz and this is pretty loud for his ears and this electronic rodent repellant does just that.
Electronic repellent circuit diagram
(View)
View full Circuit Diagram | Comments | Reading(3486)
Published:2012/10/11 21:15:00 Author:muriel | Keyword: Stun Gun
This is a diy simple stun gun circuit schematic ! .
DIY Stun gun circuit diagram
(View)
View full Circuit Diagram | Comments | Reading(2155)
Published:2012/10/11 21:14:00 Author:muriel | Keyword: VGA, BNC, Adapter


There are monitors which only have three BNC inputs and which use composite synchronisation (‘sync on green’). This circuit has been designed with these types of monitor in mind. As can be seen, the circuit has been kept very simple, but it still gives a reasonable performance.
The principle of operation is very straightforward. The RGB signals from the VGA connector are fed to three BNC connectors via AC-coupling capacitors. These have been added to stop any direct current from entering the VGA card. A pull-up resistor on the green output provides a DC offset, while a transistor (a BS170 MOSFET) can switch this output to ground.
It is possible to get synchronisation problems when the display is extremely bright, with a maximum green component. In this case the value of R2 should be reduced a little, but this has the side effect that the brightness noticeably decreases and the load on the graphics card increases. To keep the colour balance the same, the resistors for the other two colours (R1 en R3) have to be changed to the same value as R2.
VGA-BNC adapter circuit diagram
An EXOR gate from IC1 (74HC86) combines the separate V-sync and H-sync signals into a composite sync signal. Since the sync in DOS-modes is often inverted compared to the modes commonly used by Windows, the output of IC1a is inverted by IC1b. JP1 can then by used to select the correct operating mode. This jumper can be replaced by a small two-way switch, if required. This switch should be mounted directly onto the PCB, as any connecting wires will cause a lot of interference.
VGA to BNC adapter PCB layout
(View)
View full Circuit Diagram | Comments | Reading(2148)
Published:2012/10/11 21:13:00 Author:muriel | Keyword: VHF, FM, Antenna Booster
Together with a good directional antenna this high performance two-stage antenna amplifier for the VHF FM broadcast band will enable you to capture far removed (DX) stations. Alternatively, it will drastically improve reception of FM signals you’ve come to accept as marginal and noisy in your area.
FM/VHF antenna amplifier circuit schematic
Together with a good directional antenna this high performance two-stage antenna amplifier for the VHF FM broadcast band will enable you to capture far removed (DX) stations. Alternatively, it will drastically improve reception of FM signals you’ve come to accept as marginal and noisy in your area.
For various reasons, an increasing number of people are not satisfied with the quality of radio signals that can be received via cable systems. Unfortunately, cross-modulation, and other nasty effects created in the head end station are in stark contrast with the superb quality of high-end FM tuners that can be bought commercially.
Not surprisingly, owners of such tuners will often prefer to have their own antenna on the roof. Add to that a high-performance FM antena booster like the one described here and you can start DXing as well as enjoying high-quality stereo reception. The author employs the present amplifier in combination with a Sangean ATS-803 World band receiver, a Philips RR-571 tuner and a single-element cubical quad directional antenna at a height of just 15 feet. Using this setup he is able to receive FM stations as far off as 500 km. (View)
View full Circuit Diagram | Comments | Reading(1589)
Published:2012/10/11 21:12:00 Author:muriel | Keyword: Digital Potentiometer
Xicor’s digitally controlled E2POT ICs provide ergonomic and long-lasting alternatives to mechanical potentiometers. The ICs in the X9CMME series have a 7-bit counter with reversible count direction and a decoder that enables one of the 100 analogue switches.The outputs of the analogue switches serve as the wiper of a potentiometer, while the inputs are linked to a potential divider composed of 99 equal resistors. The counter state may be stored in a non-volatile EEPROM, so that it can serve as the output value at a subsequent start.
The X9CMM series is designed to operate from 5 V supply lines. The potential across the resistive divider must not exceed 10 V (only 4 V in case of the X9C102). The ON resistance of the analogue switch is about 40 Ohm, so that the current through the wiper is limited to 1 mA.
E2POT ICs have three inputs for the digital drive. The level at U/D determines whether a trailing edge at clock input /INC lowers or raises the counter state. This action only takes place if chip select input /INC is low. A leading edge at CS arranges for the counter state to be stored when /INC is high. When /INC is high, the IC is in the standby mode.
Digital potentiometer circuits diagram
The circuit diagram shows a complete digital potentiometer based on a Type X9CMME. It is provided with two controls, S1 and S2, an optical indicator and a delayed frequency change-over of the clock generator. When keys S1 and S2 are open, resistors R8 and R9 hold the inputs of IC2d, a NAND, as well as the U/D input of IC1 high. The low level at the output of IC2d disables clock generator IC2a. Frequency determining capacitor C1 is discharged in the quiescent state.
When one of the keys is pressed (S1 firmly, S2 gently), the output of IC2d changes state, so that the clock generator and IC1 (via IC2b) are enabled. Capacitor C1 is then charged via R1 and R2 until the input level of IC2a goes low, whereupon the gate output linked to the clock input of IC1 changes state (from low to high). When this happens, C1 is discharged via R1 and D1 until the upper trigger level of IC2a is attained. The gate then changes state again and the above action repeats itself. The clock signal is optically monitored by D3.
When the output of IC2c is high, the gate draws a portion of the charging current from C1, which results in the clock frequency at /INC being relatively low. At the same time that the generator is enabled, C6 begins to be charged gradually via R6 and R7 until IC2c changes states (from high to low). Circuit IC2 then contributes to the charging current to C1, whereupon the clock frequency increases: in the prototype, the frequency rose in four seconds from 1.3 Hz to 3.1 Hz. When the keys are released, the clock generator stops. At the same time, C6 is discharged rapidly via R6 and D2, so that the frequency is low again when the keys are operated anew.The switch-off delay owing to R4-C2 enables the actual counter state to be stored by the internal logic. The circuit draws a current of 0.3-1.0 mA. (View)
View full Circuit Diagram | Comments | Reading(2076)
Published:2012/10/11 21:10:00 Author:muriel | Keyword: Spark Transmitter
In 1896, Marconi successfully covered a distance of about 3 km using electromagnetic waves. A little later, he established radio contact across water between Lavernock Point, South Wales and Flat Holm Island. The transmitter consisted of a spark inductor coupled to a dipole antenna.At the receiver side, he used another dipole and a glass tube filled with silver and nickel filings, the so-called coherer. The filings enabled the coherer to act as a ‘defined’ bad contact with the RF pulse energy ‘rattling’ the contact and thus driving the audio amplifiers connected to the output.
The circuit shown here operates on he same principle. Admittedly it does not cover the same distance as Marconi’s extensive radio equipment, but then you do not need to start filing away on the family’s silver cutlery! The transmitter consists of an empty (!) disposable cigarette lighter with a piezo spark mechanism. On the gas nozzle of the empty lighter you solder a 30-cm long, 1-mm diameter (20 SWG) solid brass wire which acts as an antenna.
When the spark button is pressed, the antenna briefly radiates electromagnetic energy in the VHF FM frequency band. The effect is easy to verify by holding the transmitter close to an FM radio and ‘firing’ it!
Spark transmitter circuit diagram
Compared with the primitive transmitter, our receiver is a more up to date design realised in ‘all solid-state’ electronics. A telescopic antenna picks up the transmitter’s RF energy and applies it to a resonant circuit consisting of an inductor and a capacitor. The electrical signal is rectified by a Germanium diode (AAxxx or OAxx) and amplified by a darlington stage.
The collector of the second transistor causes voltage changes at pin 4 of the bistable (flip-flop) IC type 4013. The receiver sensitivity can be adjusted using preset P1. Each time the transmitter sparks away, the flip-flop toggles and switches the LED on or off. As a circuit variation, you may want to use a relay instead of a LED to allow lamps, a TV set, motors or actuators to be switched on and off using your ‘primitive’ spark transmitter. Your friends will be impressed.
(View)
View full Circuit Diagram | Comments | Reading(1771)
Published:2012/10/11 2:29:00 Author:muriel | Keyword: Electronic dog, repellent project
The electronic dog repellent circuit diagram below is a high output ultrasonic transmitter which is primarily intended to act as a dog and cat repeller, which can be used individuals to act as a deterrent against some animals. It should NOT be relied upon as a defence against aggressive dogs but it may help distract them or encourage them to go away and do not consider this as an electronic pest repeller.The ultrasonic dog repellant uses a standard 555 timer IC1 set up as an oscillator using a single RC network to give a 40 kHz square wave with equal mark/space ratio. This frequency is above the hearing threshold for humans but is known to be irritating frequency for dog and cats.
Since the maximum current that a 555 timer can supply is 200mA an amplifier stage was required so a high-power H-bridge network was devised, formed by 4 transistors TR1 to TR4. A second timer IC2 forms a buffer amplifier that feeds one input of the H-bridge driver, with an inverted waveform to that of IC1 output being fed to the opposite input of the H-bridge.For more electronic dog repeller circuits check the related links bellow.
Cat and dog repellent circuit diagram
(View)
View full Circuit Diagram | Comments | Reading(1444)
Published:2012/10/11 2:24:00 Author:muriel | Keyword: demodulator


The TBA120 Series ICs provide a high-gain limiting IF amplifier and a quadrature coincidence detector in one package. These ICs are primarily intended for extraction of TV intercarrier sound, which (in Europe) is frequency modulated onto a 5.5MHz or 6MHz subcarrier. The TV waveform constitutes an extreme interfering signal, and the TBA120 provides superior performance in comparison to early Foster-Seeley and Ratio Detector systems, with a considerable reduction in component count.
TBA120 as AM demodulator. Equivalents are SN76660N (TI) and S041P (the latter is a low power version). It is in fact a CW/SSB/AM-multimode-detector, but the BFO line is connected to the signal from the IF. Believe I tested it in my Drake 2-B. Please note that TBA120AS, TBA120S, TBA120C, TBA120D etc are different and may not function satisfactorily in this construction. It is also suggested the change for use as SSB detector,but it is an old device and the circuit has more interest as a reference IF level is supposed to be maximum 50mV RMS. MC1351 should not have more than 10-20mV, and TDA1576 is overloaded with higher levels than 100mV RMS. NE/SA604/614 could also well be used, but have not been tested.
The TBA120U is an i.f. amplifier with a symmetrical FM demodulator and an a.f. amplifier with adjustable output voltage. The a.f. amplifier is also provided with an output for volume control and an input for VCR operation.
TBA120 demodulator circuit wiring diagram
The input and output of the TBA120U are especially designed for LC-circuits, but the input can also be used with a ceramic filter.
TBA120U demodulator
(View)
View full Circuit Diagram | Comments | Reading(3649)
| Pages:70/471 At 206162636465666768697071727374757677787980Under 20 |