Published:2009/7/16 21:21:00 Author:Jessie
Width or height of input pulse determines whether trigger Q1-Q2 will be on long enough for C to charge to voltage that will make trigger Q3-Q4 produce output pulse.-R. G. Ferrie, One Discriminator Senses Pulse Width and Height, Electronics, 38:8, p 90-91.
(View)
View full Circuit Diagram | Comments | Reading(822)
Published:2009/7/16 21:21:00 Author:Jessie
Raises signed level of germanium photodiode before it is fed through coax to main amplifier. Special decoupling in collector circuit allows power and signal to be supplied simultaneously over single coaxial cable.-B. M. Gurley and C. E. Woodward, Light-Pen Links Computer to Operator, Electronics, 32:47, p 85-87. (View)
View full Circuit Diagram | Comments | Reading(923)
Published:2009/7/16 21:21:00 Author:Jessie
This tripper is designed to protect against overvoltages. D1 conducts over 9.1 V and triggers SCR1. R3 is chosen to draw enough current to trip the breaker. (View)
View full Circuit Diagram | Comments | Reading(1264)
Published:2009/7/16 21:21:00 Author:Jessie
It is possible to build a circuit that provides a variable output from -12 to +12 V (passing smoothly through 0 V) that can source or sink at any voltage. The basic regulator consists of an op amp (A1), series pass transistors Q1 and Q2, a reference voltage from Pl, and a voltage divider (R1 and R2). The rest of the elements provide short-circuit protection for the regulator. The reference voltage is generated by zener diodes D3 and D4. With a 10-turn potentiometer (P1), the reference voltage (VR) for the of amp can be varied from -6 to +6 V. The output voltage is given by VO = VR (1 + R1/R2) Because R1 = R2, the output can be varied from 0 to ±12 V. When VO is positive and the regulator is sourcing current (IL positive), the base of Q1 is at VO+ 0.7m and Q1 is conducting. When VO is positive and RL is terminated in a supply voltage higher than VO, the regulator is forced to sink current (IL negative). At this time, Q2 conducts and sinks the current, and A1 maintains the base of Q2 at VO- 0.7. Similar arguments apply when the output voltage is negative. C1, a nonpolarized electrolytic capacitor, prevents oscillations. R4 is a current-sensing resistor for short-circuit protection and limits the output current to 55 mA. For a positive VO, if IL is positive (sourcing) and reaches 500 mA, the voltage drop VAB across R4 approaches 0.7 V and forward-biases the E-B junction of Q3. Q3 conducts and drives the base of Q4. Because Q4 goes into saturation as a result of the drop across R3, it clamps the base voltage of Q1 to ground and the output voltage drops, limiting the current in Q1 to 500 mA. Similarly, under a positive VO, if IL is negative (sinking) and reaches 500 mA, VAB across R4 approaches -0.7 V and forward-biases the E-B junction of Q5. Q5 drives Q6 into saturation, and the inverting input of the op amp is clamped to ground. Because the noninverting input is held at VR (which is still positive), the output starts climbing toward +15 V. This prevents Q2 from sinking more current than 500 mA. Under a negative VO, with IL negative, Q7 and Q8 provide short-circuit protection, With VO negative and positive, Q9 and Q10 provide short-circuit protection. (View)
View full Circuit Diagram | Comments | Reading(859)
Published:2009/7/16 21:20:00 Author:Jessie
Provides positive and negative supply voltages required by some opamps. Supply is short-circuit-proof and protects itself against overloads. –I. Math, Math’s Notes, CQ, Jan. 1974, p 68-69. (View)
View full Circuit Diagram | Comments | Reading(875)
Published:2009/7/16 21:20:00 Author:Jessie
Free-running period of grounded-emitter stage is made to lock in with frequency of pulse generator, to provide synchronizing signal for conventional oscilloscope during tests of high-speed computer circuits.-L. Neumann, Transistorized Generator for Pulse Circuit Design, Electronics, 32:14, p 47-49. (View)
View full Circuit Diagram | Comments | Reading(955)
Published:2009/7/16 21:20:00 Author:Jessie


A simple voltage-controlled oscillator (VCO), coupled to your instrumentation by an optoisolator, allows you to measure high voltages. The component values suit a 0- to 600-V input range (power dissipation in R1 and R2 set a limit on the input-voltage range). The circuit's linearity is not an issue, because you can linearize its output in software.
The input voltage (V1), charges capacitor C1 until zener diode D1 conducts. Then, the zener diode triggers an avalanche circuit that discharges C1 into optocoupler Q1. After C1 discharges, the charging cycle repeats. C1 also averages the sensed-voltage level, which thereby provides noise immunity.
The optocoupler's output is a pulse train whose frequency increases with increasing input voltage. To develop a linearizing equation for the circuit, measure its output at two convenient, widely spaced input voltages. Then plug the resulting periods into this second-order polynomial approximation and solve the two simultaneous equations for the two constants, k1 and k2:
Vz is the zener voltage of D1. (View)
View full Circuit Diagram | Comments | Reading(1854)
Published:2009/7/16 21:19:00 Author:Jessie
Amplitude of signal to be displayed controls scope brightness by changing voltage on cathode of crt. Low-level signal and high-voltage pulses are automaticallyadjusted as to brightness, so both traces appear equally bright on photographic film.-J. K.Goodwin, Circuit Evens Scope Brightness, Electronics, 31:51, p 96-98. (View)
View full Circuit Diagram | Comments | Reading(715)
Published:2009/7/16 21:19:00 Author:Jessie
Output changes sharply when input signal rises above preset threshold such as -10 v, with circuit returning to initial state when input reaches still higher threshold such as -11 v. Width of resulting output pulse can be changed by varying R1, R2, or R3.-C. D. Todd, Sharp Discrimination of Voltage Differences, Electronics, 38:19, p 97-98.
(View)
View full Circuit Diagram | Comments | Reading(934)
Published:2009/7/12 23:34:00 Author:May
The circuit shown has components installed to improve the stability of the LM386 circuit. R2, C3, C4, and C5 are sometimes omitted, leading to instability with certain layouts. These components should be used to ensure stability. Output is up to 1 W, depending on supply voltage and load impedance. (View)
View full Circuit Diagram | Comments | Reading(2438)
Published:2009/7/16 21:18:00 Author:Jessie
The latest microprocessors use low-voltage processes that allow the clock frequencies to increase dramatically. Increased clock frequencies result in higher core-supply currents. Several next-generation microprocessors will use a 2.5-V supply voltage and require greater than 5-A supply current. The LT1580-2.5 in the circuit shown has the lowest dropout of any 7-A linear regulator, only 0.6 V typical. This allows conversion from a standard 3.3-V main supply down to 2.5 V. In order to achieve this low dropout performance, a second low-current control supply 1.3V greater than the 2.5 V output is needed. A system 5-V supply conveniently provides this voltage, and only 200 mA is required from the control supply. The LT1580-2.5 also has fast transient response to load-current steps, minimizing required bulk output capacitance. An internal reference voltage with ±0.5 percent initial tolerance and Kelvin sense input make the output regulation very tight. (View)
View full Circuit Diagram | Comments | Reading(760)
Published:2009/7/12 23:33:00 Author:May
After calibration, accuracy is independent of battery voltage because source voltage affects charging voltage of C and threshold of comparator A2 equally. Time delay t fortimer is CR1R3/R2.-M. Strange, Simple Electronic Timer is Compact and Accurate, EDNMagazine, April20, 1973, p89 and 91. (View)
View full Circuit Diagram | Comments | Reading(753)
Published:2009/7/16 21:17:00 Author:Jessie
The LT1307 chip will produce 5 V at 40 mA or 3.3 V at 75 mA from a single AA-cell power source. It operates at 600 kHz and uses 60-μA standby current, and it has a low-battery detector. (View)
View full Circuit Diagram | Comments | Reading(605)
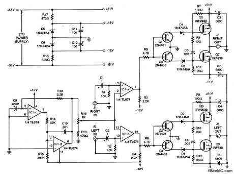
Published:2009/7/12 23:32:00 Author:May
The schematic for the switching amplifier is shown. A separate 51-Vdc source is required to power the amplifier circuit. The 51-Vdc source is fed to a pair of zener diodes, D5 and D6, and is fi1tered by capacitors C11 and C12 to provide a 12-Vdc source for part of the circuit. Also, part of the 51-Vdc source bypasses the zeners to power the sections of the circuit that require a high voltage. The right and left signals are input to the amplifier through jacks J1 and J2, respectively. Two sections of a TL074 op amp, IC1-c and IC1-d, generate a 4-V p-p, 50-kHz triangular reference waveform. The generated waveform is then fed to potentiometer R19. That enables the amplifier to use input signals with amplitudes ranging from 1 V p-p to 4 V p-p. The other two op-amp sections, IC1-a and IC1-b, function as comparators to produce the pulse -width-modulating output for the left and right channels of the amplifier. In the right channel of the amplifier, the output of the voltage comparator is coupled to the bipolar translating circuit through a current-limiting resistor, R5. The translating circuit has a positive and a negative leg; Q1, D1, and R7 make up the positive leg, and Q3, D3, and R11 make up the negative leg. Both legs are tied to ground through the emitters of Q1 and Q3, providing a reference point for the translator. The translator arrangement results in 17 V being present across Q1, Q3, and zener diodes D1 and D3. Sufficient current is then present to overcome the power MOSFET gate capacitance; that rapidly switches on and off the power MOSFET complementary push-pull output stage, composed of Q5 and Q7. Resistor R3 keeps the output swing centered at the midpoint of the supply voltage. Without R3, the square-wave output drifts down toward the negative rail. The RC network, composed of R9 and C5, which connects to both N- and P-channel gates, minimizes switching noise and sharpens the square-wave output. Note that both channels contain power-supply elements to split the incoming single-polarity voltage in half. Capacitors C3, C4, C7, and C8 make up a series-parallel circuit that converts the 51-Vdc supply to 25.5 Vdc. The output can feed full-range 60-W rms speakers, which demodulate the signal and produce an amplified audio output. (At peak output power, the current draw for an 8- Ω dynamic load is approximately 1.2 A at 51 Vdc.) (View)
View full Circuit Diagram | Comments | Reading(4984)
Published:2009/7/16 21:17:00 Author:Jessie
A CA3140 op amp compares the regulator output to a reference voltage, depending on the setting of R9. The output voltage will be nominally twice the voltage between the plus input of the CA3140 and ground. R1 and R9 allow 0 to 50 V. (View)
View full Circuit Diagram | Comments | Reading(1210)
Published:2009/7/12 23:29:00 Author:May
This circuit is commonly called a Colpitts oscilLcttor. C1 and C2 determine the feedback ratio that maintains oscillation. To obtain maximum frequency stability and output level, C1 and C2 should be selected for a given frequency. (View)
View full Circuit Diagram | Comments | Reading(1044)
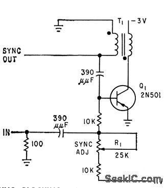
Published:2009/7/16 21:17:00 Author:Jessie
Crystal oscillator (2 Mc) triggers blocking oscillator Q4 that counts down by 5 to produce 400-kc timing pulses for test oscilloscope using tv-type scanning.-R. P. Rufer and W. A Karotski, Use Raster Oscilloscopes for Easter Time Measurement,Electronics,35:52,p 38-42. (View)
View full Circuit Diagram | Comments | Reading(757)
Published:2009/7/12 23:28:00 Author:May
Power for the circuit (+12 V) is provided by a connection to the host vehicle's battery. A connection is also provided for the vehicle/s ground. Capacitors C1 and C2 provide decoupling of any sig-nal riding on the supply voltage, while capacitor C3, working in conjunction with IC1, provides ripple rejection. The incoming audio signal is coupled to IC1 by capacitors C4 and C5. Those 10-μF capacitors are used to avoid rolling off of the low audio frequencies. Resistor R1 and capacitor 06 feed the mute switch circuit (indluded in IC1), providing the delay that eliminates turn-on pop. Their R/C time constant is about 1.4 s. None of the component values external to IC1 are crucial, but major value substitutions should not be made. Pin 14 (the mute switch) of IC1 must have at least 8.5 V for the amplifier to be ON, or be held below 3.3 V to ensure that the chip stays in the mute condition. Current requirements at this pin are on the order of 40 pA in the ON condition, and 100 pA for standby. The R1/C6 combination used here (47μF and 39,000 Ω) provides enough delay to eliminate turn-on pop without having an excessive wait for normal operation. In addition to this slight delay, pin 14 gradually comes up above the 8.5-V threshold as C6 charges up, rather than coming on in-stantly, as it would if a simple switch were used. Values for C6 and RI are not crucial, but RI should be no larger than 100,000 Ω, and the R1/C6 time constant should be on the order of a second or two. Too short a time constant may not eliminate the turn-on pop; too long a time constant does not harm, except causing an irritating delay. (View)
View full Circuit Diagram | Comments | Reading(820)
Published:2009/7/16 21:17:00 Author:Jessie
Input of1 v triggers SCS1 but not SCS 2. Input of 3 v is delayed in reaching SCS1 by R-C info. grating network and therefore triggers SCS2, which raises common-emitter voltage lo prevent SCS1 from triggering. - Transistor Monual, Seventh Edition, General Electric Co., 1964, p 433. (View)
View full Circuit Diagram | Comments | Reading(1442)
Published:2009/7/16 21:15:00 Author:Jessie
A Darlington pair is used as an emitter-follower that produces about 1.2 V less than the wiper voltage of R3. Output voltage for this circuit will range from close to zero to about 14.5V. (View)
View full Circuit Diagram | Comments | Reading(1417)
| Pages:736/2234 At 20721722723724725726727728729730731732733734735736737738739740Under 20 |