Published:2009/7/20 11:27:00 Author:Jessie
Used with cro for measuring rapidly changing light output of flashlamps.-H. E. Edgerton and R. O. Shaffner, Measuring Transient Light With Vacuum Phototubes, Electronics, 34:34, p 56-57. (View)
View full Circuit Diagram | Comments | Reading(714)
Published:2009/7/9 2:05:00 Author:May
The circuit's input op amp triggers the timer, sets its flip-flop and cuts off its discharge transistor so that capacitor C can charge. When capacitor voltage reaches the timer's control voltage of 0.33 VCC the flip-flop resets and the transistor conducts, discharging the capacitor. Greater linearity can be achieved by substituting a constant-current source for frequency adjust resistor R. (View)
View full Circuit Diagram | Comments | Reading(664)
Published:2009/7/20 11:23:00 Author:Jessie
Circuit provides amplification along with switching for photo-diode mounted to pick up changes in light reflected by encoders disk.-F. W. Kear, How to Select Shaft-Position Encoders, Electronics, 35:35, p 48-51. (View)
View full Circuit Diagram | Comments | Reading(1137)
Published:2009/7/20 11:22:00 Author:Jessie
Used in measuring servo system lag. Responds to slot milled near edge of rotating disk. Accuracy is 0.17°in either direction. -J. D. Habegger, Photo Diode Pickoff Gives Accurate Angular Reference, EEE, 10:16, p 37. (View)
View full Circuit Diagram | Comments | Reading(769)
Published:2009/7/9 2:04:00 Author:May
The circuit will provide a 20±0.1 dB voltage gain from 500 kHz to 50 MHz. The low-frequency response of the amplifter can be extended by increasing the value of the 0.05-μF capacitor connected in series with the input terminal. This circuit will yield an input-noise level of approximately 10 μV over a 1 5. 7-MHz bandwidth. The gain can be catibrated by adjusting the potentiometer connected between pins 4 and 11. The 1-KΩ potentiometer can be adjusted for an exact voltage gain of 10. This preserves the scale factor of the instrument. (View)
View full Circuit Diagram | Comments | Reading(873)
Published:2009/7/20 11:21:00 Author:Jessie
Output of phototransistor varies linearly with input signal at resonant frequency of photoreed, to give function of bandpass filter.-Frequency-Sensitive Control Uses Light, Electronics, 34:36, p 88-91. (View)
View full Circuit Diagram | Comments | Reading(777)
Published:2009/7/9 2:04:00 Author:May
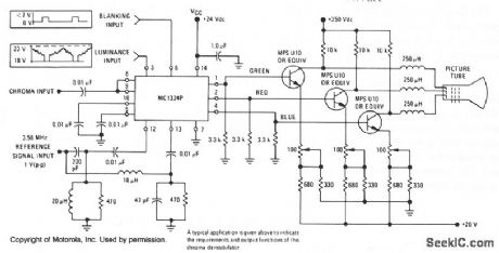
The MC1324 provides chroma demodulation recovering recooling the R, G, and B signals to drive video amps for each color difference signal. The luminance signal and chrominance signal are matrixed to get the R. G. and B signals. (View)
View full Circuit Diagram | Comments | Reading(792)
Published:2009/7/20 11:08:00 Author:Jessie


Two photocells in bridge circuit develop error signal for bang-bang servo that uses power flip-flop to turn heater H of metallic mirror on and off, to maintain constant-thickness film of dew or frost on mirror. Two-transistor chopper and a-c amplifier eliminate drift problems.-H. It. Farrah and P. E. Sherr, New Approach to Weather Data: Every Plane a Station, Electronics, 36:28, p 38-41. (View)
View full Circuit Diagram | Comments | Reading(750)
Published:2009/7/9 2:03:00 Author:May



This circuit allows the effective power in a load to be controlled by varying the duty cycle of the on/off ratio of load current. No power is dissipated in the switching circuit.U1A generates a bipolar square wave that is integrated into a triangle by R4 and C2. Reference Voltage from R6 is fed to a comparator. The triangle ware on C2 goes to the comparator as well. By varying the reference voltage (R6), the output waveform is a variable width pulse, that drives Q1. R6 controls on/off ratio and therefore load power. R5 sets the offset of the triangle wzcve across C2. (View)
View full Circuit Diagram | Comments | Reading(0)
Published:2009/7/20 11:01:00 Author:Jessie
Simplified circuitry, few components, storage capability, and output power above 20 W are advantages of using silicon controlled switch in place of multistage amplifier for photoelectric paper-tape readers. Thyratron-like characteristics maintain output after photoelectric stimulus disappears, until cut off by control circuit. Asterisk on one pole of relay K indicates that similar pole is required for each bit in two-mode operation.-SCR Switch Eliminates Amplifier for Photoelectric Readers, Electronic Circuit Design Handbook, Mactier Pub. Corp., N.Y., 1965, p 222. (View)
View full Circuit Diagram | Comments | Reading(881)
Published:2009/7/9 2:03:00 Author:May
This circuit is designed to flash an LED. The 100-μF capacitor can be changed to alter the flash rate as desired. (View)
View full Circuit Diagram | Comments | Reading(0)
Published:2009/7/9 2:02:00 Author:May
This circuit provides about 20 dB voltage gain with a frequency range from 0.5 to 50 MHz. You can extend the low-frequency response of this circuit by increasing the value of the 0.05μF capacitor-or try removing the capacitor. This circuit delivers a particularly small level of input noise, measured at approximately 20 μA over a bandwidth range of 15 MHz.
Calibrate the gain by adjusting the gain potentiometer connected between pins 3 and 10, then adjust the 1-KΩ trimmer potentiometer for an exact voltage gain of 10; this helps preserve the scale factor of the oscilloscope. (View)
View full Circuit Diagram | Comments | Reading(0)
Published:2009/7/20 11:00:00 Author:Jessie
High-sensitivity vacuum phototube responds to illumination by changing mark-space periods of coldcathode mvbr so V2 is on most of the time when illumination is excessive. Thermal relay then gets heated sufficiently to switch off lights.-P. Bergweger, Photoelectric Control Using Cold Cathode Amplifiers, Electronics, 33:27, p 46-47. (View)
View full Circuit Diagram | Comments | Reading(828)
Published:2009/7/9 2:01:00 Author:May
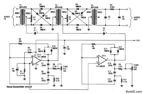
This circuit uses two balanced modulators to produce a DSB signal and then reinsert the carrier, except the carrier now has a different frequency. This causes an input signal to be distorted. A voice signal will be recognizable with this circuit, but the original speakers' voice will not be identiftable with correct adjustments.
Two LM324 op amps act as oscillators that are tuneable from 2 to 3.5 kHz. The frequencies are set with R12 and R13. T1, T2, and T3 are 600Ω CT/600Ω audio transformers-available from Mouser Elec-tronics, Inc. (View)
View full Circuit Diagram | Comments | Reading(1300)
Published:2009/7/20 10:49:00 Author:Jessie
Locates defects in paper despite photomultiplier noise amplitudes comparable to flaw-signal amplitudes. Two identical phototubes are used, each with identical preamplifiers, amplifiers, and pulse height discriminators. One phototube looks at paper ahead of other. Output of leading phototube is delayed to give same effect as if both looked at same area at same time. Pulses due to real defects then occur at same time and pass coincidence circuit. Pulses due to noise are random in time and do not pass.-M. P. MacMartin, Sensitive Flaw Detector Solves Noise Problems, Electronics, 33:16, p 64-66. (View)
View full Circuit Diagram | Comments | Reading(947)
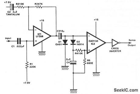
Published:2009/7/9 2:01:00 Author:May
This circuit extracts the sync pulses from a video signal over a wide range of amplitudes and operates a single +15 V supply. IC1 buffers and amplifies the incoming signal and applies it via C3 to the peak detector, consisting of D2 and C4. It is also applied to one input of a comparator, IC2. The other input of IC2 is set at a voltage corresponding to about 0.065 of the peak video amplitude, by the divider R4/R5. The trigger points of IC2 are set near the bottom of the sync pulses which help prevent spurious noise.These resistors also leak across C4, so they must be chosen as a compromise between excessive ripple and speed of response to falling signal levels. The IC2 output swings between O and 15 V and is conve-niently CMOS compatible, but further buffering is advisable, hence the CM0S inverter. Maximum input amplitude is set by saturating IC1's output. The minimum acceptable level is set by the forward voltage drop of the dc restoring clamp D1, which should be either a germanium (as shown) or a Schottky diode. (View)
View full Circuit Diagram | Comments | Reading(727)
Published:2009/7/9 2:01:00 Author:May
The operation of the unit revolves around three ICs: a 4093 quad NAND Schmitt trigger, a 4066 quad analog switch, and a 7555 timer. When a high is fed to probe 1 in, it is inverted to IC1a and once again by IClb, so that the input to IC2a is high. That high causes the stoitch contacts in IC2a to close. With the contacts closed, a high-level output is presented to the input of IC2b. The high output is fed to probe 2 in.That signal is then inverted by ICld and routed to IC2d, causing its contacts to open, and the unit to output a logic-level high. The output of IC2d is then fed to IC2c. (View)
View full Circuit Diagram | Comments | Reading(1333)
Published:2009/7/20 10:36:00 Author:Jessie
Checks dimensions of machine parts while they are rotating. Fail-safe circuit assures that only satisfactory pieces are accepted. Sorter is initially calibrated to desired sensitivity with go and no-go gages.-J. C. Frommer, Fail-Safe Photoelectric Inspection for Industry, Electronics, 32:31, p 74-75. (View)
View full Circuit Diagram | Comments | Reading(747)
Published:2009/7/9 2:00:00 Author:May
U1, an FET op amp needs a bipolar voltage at pins 4 and 7 with a common ground for optimum gain.You can calculate the gain by dividing R2 by R1. Zero-set balance can be had through pins 1 and 5 through R3. Put a voltmeter between pin 6 and ground and adjust R3 for zero voltage. Once you've established that, you can measure the ohmic resistance at each side of R3's center tap and replace the potentiometer with fixed resistors. R6, R7, RS,and C3 form a tone control that will give you added bass boost, if needed. (View)
View full Circuit Diagram | Comments | Reading(752)
Published:2009/7/20 10:23:00 Author:Jessie
Automatically transcribes up to 40 pencil marks on specially printed 90-column cards into machine code and block-punches information into cards in any desired format at 150 cards per minute -F. A. Frankl, Transcribing Field Markings by Optical Scanning, Electronics, 34:31, p 49-51. (View)
View full Circuit Diagram | Comments | Reading(0)
| Pages:911/2234 At 20901902903904905906907908909910911912913914915916917918919920Under 20 |