Position: Home > Circuit Diagram > power supply circuit > >Index 29
Low Cost Custom Prototype PCB Manufacturer

Index 29



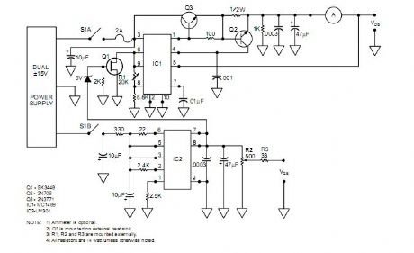
Mosfet stabilized power supply

Published:2013/2/24 21:02:00 Author:muriel | Keyword: Mosfet, stabilized power supply

Mosfet stabilized power supply
  (View)

View full Circuit Diagram | Comments | Reading(3163)

Power Supply Circuit Diagram 4

Published:2013/2/24 20:58:00 Author:muriel | Keyword: Power Supply

Power Supply Circuit Diagram 4
  (View)

View full Circuit Diagram | Comments | Reading(816)

Regulated Power Supply Circuit diagram 1

Published:2013/2/24 20:49:00 Author:muriel | Keyword: Regulated, Power Supply

Regulated Power Supply Circuit diagram 1
  (View)

View full Circuit Diagram | Comments | Reading(1335)

Bootstrapping the Supply

Published:2013/2/24 20:36:00 Author:muriel | Keyword: Supply

Bootstrapping the Supply
  (View)

View full Circuit Diagram | Comments | Reading(784)

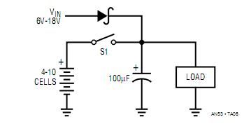
Switched Battery Application

Published:2013/2/24 20:35:00 Author:muriel | Keyword: Switched Battery Application

Switched Battery Application
  (View)

View full Circuit Diagram | Comments | Reading(686)

Current source circuit with offset compensation in LOG102 input end with OPA335 op amp and the reference voltage source REF3025

Published:2013/2/20 0:38:00 Author:Ecco | Keyword: Current source , offset compensation , LOG102 input end , op amp , reference voltage source

Current source circuit with offset compensation in LOG102 input end with OPA335 op amp and the reference voltage source REF3025
This circuit uses a 1GΩ ~ 2.5kΩ potentiometer to match 2.5nA ~ 1mA reference voltage source and generate the reference current, and it uses low offset chopper op amp OPA335 to compensate input offset voltage, constituting the current source circuit with offset compensation.   (View)

View full Circuit Diagram | Comments | Reading(1481)

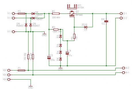
Power GaAs FET Regulated Bias Supply

Published:2013/2/19 21:02:00 Author:muriel | Keyword: Power GaAs FET , Regulated Bias Supply

Power GaAs FET Regulated Bias Supply
  (View)

View full Circuit Diagram | Comments | Reading(1331)

Two Stage GaAs FET LNA Bias Supply

Published:2013/2/19 20:57:00 Author:muriel | Keyword: Two Stage, GaAs FET , LNA Bias Supply

Two Stage GaAs FET LNA Bias Supply
  (View)

View full Circuit Diagram | Comments | Reading(1033)

simple power converter

Published:2013/2/19 20:25:00 Author:muriel | Keyword: simple, power converter

simple power converter
  (View)

View full Circuit Diagram | Comments | Reading(842)

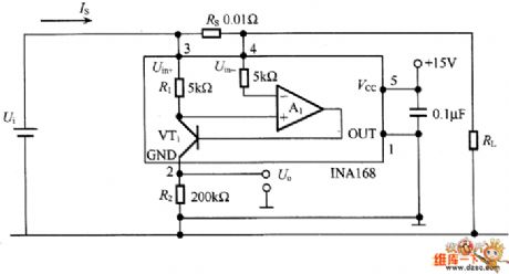
High-side current monitoring circuit with INA168

Published:2013/2/18 2:07:00 Author:Ecco | Keyword: High-side, current monitoring

High-side current monitoring circuit with INA168
In the measurement of changed supply current, the return line of the power -side is grounded, sometimes it can not be connected to shunt resistor between the casing and the rack. INA168 is a current detecting circuit ASIC, the indicators are as following: The power supply voltage is 30 ~~ 60V, and the detected current is at least 10A, then the detection output voltage is 4V, the accuracy is less than 1%.   (View)

View full Circuit Diagram | Comments | Reading(1648)

Two Light-Controlled Relays NO.2

Published:2013/2/17 1:10:00 Author:muriel | Keyword: Two Light-Controlled Relays

Two Light-Controlled Relays NO.2
  (View)

View full Circuit Diagram | Comments | Reading(780)

Two Light-Controlled Relays NO.1

Published:2013/2/17 1:09:00 Author:muriel | Keyword: Two Light-Controlled Relays

Two Light-Controlled Relays NO.1
  (View)

View full Circuit Diagram | Comments | Reading(849)

Transformerless Power Supply circuit

Published:2013/2/2 20:47:00 Author:muriel | Keyword: Transformerless, Power Supply circuit

Transformerless Power Supply circuit
  (View)

View full Circuit Diagram | Comments | Reading(1651)

Current Limiting Bench Power Supply 3

Published:2013/2/2 20:45:00 Author:muriel | Keyword: Current Limiting, Bench, Power Supply

Current Limiting Bench Power Supply 3
  (View)

View full Circuit Diagram | Comments | Reading(1038)

Current Limiting Bench Power Supply 2

Published:2013/2/2 20:45:00 Author:muriel | Keyword: Current Limiting, Bench, Power Supply

Current Limiting Bench Power Supply 2
  (View)

View full Circuit Diagram | Comments | Reading(936)

Current Limiting Bench Power Supply

Published:2013/2/2 20:44:00 Author:muriel | Keyword: Current Limiting, Bench, Power Supply

Current Limiting Bench Power Supply
  (View)

View full Circuit Diagram | Comments | Reading(1059)

Uninterruptible Alarm Power Supply 2

Published:2013/2/2 20:44:00 Author:muriel | Keyword: Uninterruptible, Alarm , Power Supply

Uninterruptible Alarm Power Supply 2
  (View)

View full Circuit Diagram | Comments | Reading(779)

Uninterruptible Alarm Power Supply

Published:2013/2/2 20:43:00 Author:muriel | Keyword: Uninterruptible, Alarm, Power Supply

Uninterruptible Alarm Power Supply
  (View)

View full Circuit Diagram | Comments | Reading(861)

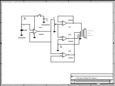
DC Voltage and Current Source

Published:2013/1/31 19:56:00 Author:muriel | Keyword: DC Voltage and Current Source

DC Voltage and Current Source
  (View)

View full Circuit Diagram | Comments | Reading(972)

Pyranometer to Current Converter

Published:2013/1/31 19:56:00 Author:muriel | Keyword: Pyranometer to Current Converter

Pyranometer to Current Converter
  (View)

View full Circuit Diagram | Comments | Reading(1567)

Pages:29/291 At 202122232425262728293031323334353637383940Under 20