Published:2011/7/28 2:13:00 Author:Ecco | Keyword: Voltage-controlled , duty cycle oscillator
The circuit shown as the chart is a self-excited multivibrator composed of 555 timer. FET VTl is used as voltage-controlled resistor(VVR). By changing the source voltage VGS between a gate, you can change the resistance between JEFT drain (D) and source (S). Two coupling capacitors Cl and C2 can avoid the rest of the DC voltage from affecting on VTl. The value of the coupling capacitors Cl and C2should be10 times of timing capacitor, that will keep the coupling capacitor charging and discharging time from the influence of 555 timer. And at the same time, it will get a voltage variable resistor RDS between the D and S poles of VT1, and produce an empty cycle changing with VGS. RDS can reach 100kΩ. In order to obtain the maximum duty cycle variation, R2's value should take less. (View)
View full Circuit Diagram | Comments | Reading(1320)
Published:2009/6/23 1:51:00 Author:May
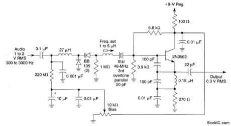
This crystal oscillator produces a good FM signal that can be tripled to 146 MHz and produces a clean 5-kHz deviation signal for FM voice. The bias control is adjusted for cleanest audio while the 1-to 5-pH cqil is adjusted to set the oscillator frequency to the exact setting required. (View)
View full Circuit Diagram | Comments | Reading(869)
Published:2009/6/23 1:50:00 Author:May
A sidetone oscillator is a special audio oscillator that is turned on and off with the transmitter. The oscillator is rf-driven and bat-tery operated. It uses a 555 IC timer as an astable multivibrator. Keying is accomplished by applying a positive dc potential, developed from the rf signal, to the reset terminal of the 555. (View)
View full Circuit Diagram | Comments | Reading(880)
Published:2009/6/23 1:50:00 Author:May
In this application, the AD534 is used as a vari-able-gain amplifier for the feedback signal from the output to the Y input, via the Wien bridge. The peak-rectifter and filter combination applies sufficient voltage to the X (denominator) input to maintain a stable oscillation-amplitude (with about 0.2% ripple). At startup, because X is small (divider mode), the gain is high, and the oscillation builds up rapidly. This is but one of several possible schemes, involving no extemal active elerrtents. Its forte is simplicity, rather than high performance; nevertheless, the amplitude is not greatly affected by supply and temperature variations, about 0.003 dB per volt, and 0.005 dB per degree. (View)
View full Circuit Diagram | Comments | Reading(0)
Published:2009/6/23 1:49:00 Author:May
This unusual 100-kHz oscillator (whose fre-quency is determined by XTALl) can be used as a marker generator to calibrate the analog diai of a communication receiver, or its output can be fed to a divider courtter to produce a stable lower-fre-quency output for use as a clock-signal generator. (View)
View full Circuit Diagram | Comments | Reading(0)
Published:2009/6/23 1:49:00 Author:May
In this circuit, series-resonant crystal XTAL1 is used as a frequency-determining element.XTAL1 is between 0.1 to 10 MHz. (View)
View full Circuit Diagram | Comments | Reading(0)
Published:2009/6/23 1:49:00 Author:May



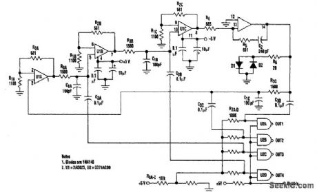
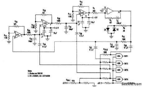
By using a high-frequency quad current-feedback amplifier (the HA5025) as an RC oscillator, four quadrature sine waves can be generated. The HA5025's four separate amplifiers generate the sine waves, and the quad NAND gate, U2, is biased at its threshold, so it acts as a sine-wave to square-wave converter when the she waves are ac coupled into its input. (View)
View full Circuit Diagram | Comments | Reading(0)
Published:2009/6/23 1:48:00 Author:May
This oscillator uses an MPF102 JFET as an active element. (View)
View full Circuit Diagram | Comments | Reading(0)
Published:2009/6/23 1:46:00 Author:May
Oscillator, works with 2 to 12 Vdc (but 9 to 12 volts gives best volume and clean keying). R1 can be replaced with a 500 K pot and the circuit wili sweep the entire audio frequency range. (View)
View full Circuit Diagram | Comments | Reading(0)
Published:2009/6/23 1:43:00 Author:May
By using transistor switch Q1/R2/R3, the frequency of an astable oscillator can be changed with a dc voltage or logic level. (View)
View full Circuit Diagram | Comments | Reading(0)
Published:2009/6/23 1:41:00 Author:May
This simple cpo uses the 7404 low-power Schottky hex inverter. C is a 5- to 30-μF electrolytic selected for the desired pitch. The speaker is a 2-inch, 8-ohm unit. (View)
View full Circuit Diagram | Comments | Reading(0)
Published:2009/6/23 1:41:00 Author:May





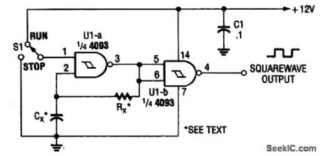
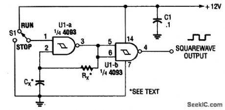
In this circuit,two gates from the quad 4093 package are used to form a simple astable squarewave oscillator.The values for RX and CX are approximately as follows∶These values can be scaled for other frequencies. (View)
View full Circuit Diagram | Comments | Reading(0)
Published:2009/6/23 1:34:00 Author:May
An inductor and capacitor are used here as frequency-determining elements in an LC oscillator. (View)
View full Circuit Diagram | Comments | Reading(972)
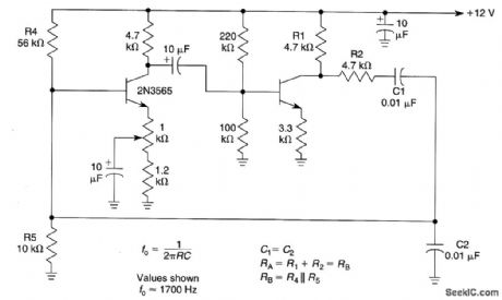
Published:2009/6/23 1:33:00 Author:May
The operating frequency of this Wien-bridge oscillator is determined by C1, C2, R1, and R2. It can easily be modified to act as a tunable oscillator by substituting a dual-gang linear potentiometer for R1 and R2. (View)
View full Circuit Diagram | Comments | Reading(805)
Published:2009/6/23 1:32:00 Author:May
View full Circuit Diagram | Comments | Reading(765)
Published:2009/6/23 1:31:00 Author:May
The circuit consists of a basic oscillator (above dashed line) and an automatic keyer (below dashed line). The unit can be used with a straight hand key or a paddle key for automatic operation. (View)
View full Circuit Diagram | Comments | Reading(716)
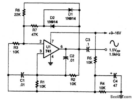
Published:2009/6/22 23:55:00 Author:May



In this variable audio frequency oscillator, the output of U1 at pin 2 is used to drive an 8-Ω speaker through R2 (which functions as a current-limiter). (View)
View full Circuit Diagram | Comments | Reading(961)
Published:2009/6/22 23:54:00 Author:May
If R1=R2=R3 and C1=C2=C3If potentiometer R3 is set at N%of rotation,thenTTOTAL≈0.7[(R+NR3)C+[R+[1-N)R3C]TTOTAL≈1.4 (R+R3)C and the duty Cycle can be varied without changing frequency. (View)
View full Circuit Diagram | Comments | Reading(957)
Published:2009/6/22 23:49:00 Author:May
Half a 7404 will produce a tone around 1000 Hz with this circuit. (View)
View full Circuit Diagram | Comments | Reading(0)
Published:2009/6/22 23:49:00 Author:May



By using a high-gain low-current transistor, such as the 2N3565, a pair of Darlington-connected transistors (2N3565 and 2N3904) can be used in a high-impedance configuration. (View)
View full Circuit Diagram | Comments | Reading(0)
| Pages:47/54 At 204142434445464748495051525354 |