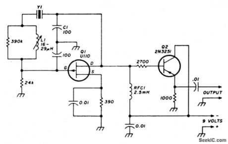
Published:2009/6/24 23:30:00 Author:May


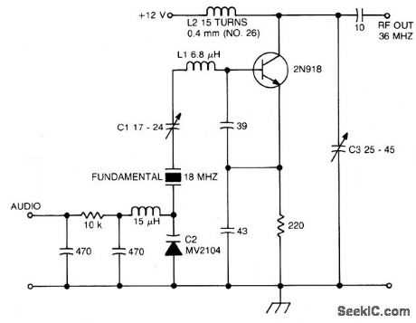
Circuit Notes
The crystal operates into a complex load at series resonance. L1, C1, and C2 balance the crystal at zero reactance. Capacitor C1 fine-tunes the center frequency. Tank circuit L2, C3 doubles the output frequency the circuit operates as an FM oscillator-doubler. (View)
View full Circuit Diagram | Comments | Reading(971)
Published:2009/6/24 23:18:00 Author:May
Circuit Notes
The large inductive phase shift of L1 is compensated for by C1. Overtone crystals have very narrow bandwidth; therefore, the trimmer has a smaller effect than for fundamental-mode operation. (View)
View full Circuit Diagram | Comments | Reading(0)
Published:2009/6/24 23:13:00 Author:May
Circuit NotcsA typical Butler oscillator (20-100 MHz) uses an FET in the second stage; the circuit is not reliable with two bipolars. Sometimes two FETs are used. Frequency is determined by LC values. (View)
View full Circuit Diagram | Comments | Reading(0)
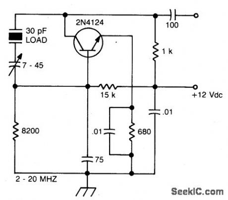
Published:2009/6/24 23:06:00 Author:May
Circuit NotesThis circuit isolates the crystal from the dc base supply with an rf choke for better starting characteristics. (View)
View full Circuit Diagram | Comments | Reading(0)
Published:2009/6/24 23:02:00 Author:May
View full Circuit Diagram | Comments | Reading(0)
Published:2009/6/24 22:57:00 Author:May
Circuit NotesA Schmitt trigger provides good squaring of the output, sometimes eliminating the need for an extra output stage. (View)
View full Circuit Diagram | Comments | Reading(945)
Published:2009/6/24 22:00:00 Author:May
This circuit uses two multipliers for integration-with-contro llable-time -constants in a feedback loop. R2 and R5 will be recognized in the AD534 voltage-to-current configuration; the currents are integrated in C1 and C3, and the voltages they develop are connected at high impedance in proper polarity to the X inputs of the next AD534. The frequency-control input, EY, varies the integrator gains, with a sensitivity of 100 Hz/V, and frequency error typically less than 0.1% of full scale from 0.1V to 10V (10 Hz to 1 kHz). C2 (proportional to C1 and C3), R3, R4 provide regenerative darnp-ing to start and maintain oscillation. Z1 and Z2 stabilize the amplitude at low distortion by degenera-tive damping above ±10V. (View)
View full Circuit Diagram | Comments | Reading(694)
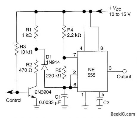
Published:2009/6/24 21:59:00 Author:May
A range of 10 Hz to 10 kHz is covered by this circuit. (View)
View full Circuit Diagram | Comments | Reading(789)
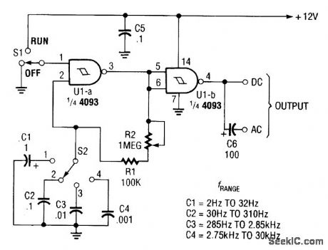
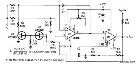
Published:2009/6/24 21:52:00 Author:May
Two gates of a Quad 4093 are used in an astable multivibrator. C1 is a three-gang 365 pF variable capacitor with sections paralleled. S3 and S4 switch in optional extra capacitors. (View)
View full Circuit Diagram | Comments | Reading(2920)
Published:2009/6/24 21:50:00 Author:May
An 88-mH surplus telephone toroidal coil is used in a 1-kHz oscillator. Up to 8 V p-p into a high-Z load is available. THD is 0.9%. (View)
View full Circuit Diagram | Comments | Reading(1251)
Published:2009/6/24 21:48:00 Author:May
Two gates of the Quad 4093 are used to make an oscillator. RX can be from about 5 kΩ to around 10 MΩ. CX can be from about 10 pF to many μF, the limit being set by the leakage of the capacitor. Frequency is approximately 2.8/RXCX (R MΩ, Cmfd). (View)
View full Circuit Diagram | Comments | Reading(4271)
Published:2009/6/24 21:42:00 Author:May
Using a potentiometer and steering diodes, this 1.2-kHz oscillator will provide 1 to 99% duty cycle. Vary C1 to change frequency. (View)
View full Circuit Diagram | Comments | Reading(0)
Published:2009/6/24 21:39:00 Author:May
For variable-frequency operation, R1 and R2 can be replaced by a dual potentiometer. (View)
View full Circuit Diagram | Comments | Reading(727)
Published:2009/6/24 21:37:00 Author:May
A 1-kHz gated oscillator with no long turn-on cycle is shown. R2, R3, and D1 preset the voltage on tuning capacitor C1 to 1/3 of the supply voltage. (View)
View full Circuit Diagram | Comments | Reading(873)
Published:2009/6/24 21:31:00 Author:May
The circuit shown has a frequency range of 2 Hz to 30 kHz. R2 is a linear or log potentiometer. (View)
View full Circuit Diagram | Comments | Reading(0)
Published:2009/6/24 21:28:00 Author:May
Circuit NotesStable VXO using 6-or 8-MHz crystals uses a capacitor and an inductor to achieve frequency pulling on either side of series resonance. (View)
View full Circuit Diagram | Comments | Reading(0)
Published:2009/6/24 21:25:00 Author:May
Circuit NotesThis simple and cheap crystal oscillator comprises one third of a 7404, four resistors and a crystal. The inverters are biased into their linear regions by RI to R4, and the crystal provides the feedback. Oscillation can only occur at the crystals fundamental frequency. (View)
View full Circuit Diagram | Comments | Reading(10345)
Published:2009/6/24 21:15:00 Author:May
This circuit uses a single potentiometer to tune a 300- to 3000-Hz range. A FET op amp is used at A1 and A2. The upper frequency limit is determined by the gain-bandwidth product of the op amps. (View)
View full Circuit Diagram | Comments | Reading(0)
Published:2009/6/24 21:12:00 Author:May


Five basic types of LC oscillators are shown. The frequency can be changed by using the formula:where Leffective =equivalent inductance Ceffective =equivalent capacitance (View)
View full Circuit Diagram | Comments | Reading(0)
Published:2009/6/24 21:07:00 Author:May
Using R1, R7, and D1 to preset C1 to one third of the supply voltage, this circuit avoids a longer first cycle period than subsequent cycles. (View)
View full Circuit Diagram | Comments | Reading(0)
| Pages:43/54 At 204142434445464748495051525354 |