Position: Home > Circuit Diagram > Index 1663
Low Cost Custom Prototype PCB Manufacturer

Circuit Diagram

Index 1663

The IM3886 woofer power amplifier circuit

Published:2011/6/29 5:02:00 Author:Seven | Keyword: woofer, power amplifier

The IM3886 woofer power amplifier circuit
The IM3886 woofer power amplifier circuit is shown as above.   (View)

View full Circuit Diagram | Comments | Reading(1439)

The OCL and OTL power supply circuit

Published:2011/6/29 4:59:00 Author:Seven | Keyword: OCL, OTL, power supply

The OCL and OTL power supply circuit
The OCL and OTL power supply circuit is shown as above.   (View)

View full Circuit Diagram | Comments | Reading(3530)

The simple regulated circuit

Published:2011/6/29 5:03:00 Author:Seven | Keyword: regulated circuit

The simple regulated circuit
  (View)

View full Circuit Diagram | Comments | Reading(611)

The lighting lamp power-off self-lock switch circuit

Published:2011/6/29 5:59:00 Author:Seven | Keyword: lighting lamp, self-lock switch

The lighting lamp power-off self-lock switch circuit
With ordinary wires controlling the lighting lamps, if the power is off, it's hard to tell whether it's ON or OFF, so it always causes the power waste when the power is on at night. If we replace the ordinary wire with the figured circuit, the weakness will be gone, which can self-lock when the power is coming back and the lamp won't be on. VTH is decided by the power of the lighting lamp, which can be the micro plastic packaged dual-way thyristor (3A/600V) of BCR3AM.   (View)

View full Circuit Diagram | Comments | Reading(596)

The money-locker or closed chamber anti-pry alarm circuit

Published:2011/6/29 6:32:00 Author:Seven | Keyword: money-locker, closed chamber, anti-pry

The money-locker or closed chamber anti-pry alarm circuit
See as the figured circuit, it consists of the chamber linked switch SB, electric switch, light control sound circuit and audio amplifier, etc. If it is fixed in a closed chamber or money-locker, when the chamber or locker is pried, the circuit will make purring alarm sound, so the thief will retreat.   (View)

View full Circuit Diagram | Comments | Reading(831)

The push-pull circuit of 6P1

Published:2011/6/29 6:14:00 Author:Seven | Keyword: push-pull

The push-pull circuit of 6P1
The push-pull circuit of 6P1 is shown as follows.   (View)

View full Circuit Diagram | Comments | Reading(3570)

The positive voltage reference circuit

Published:2011/6/29 6:15:00 Author:Seven | Keyword: positive, voltage reference

The positive voltage reference circuit
  (View)

View full Circuit Diagram | Comments | Reading(721)

FSK 433MHz Emitter Circuit Diagram

Published:2011/6/19 7:23:00 Author:Vicky | Keyword: FSK 433MHz Emitter

FSK 433MHz Emitter Circuit Diagram
TH72011 applied circuit TH71072 is a monolithic emitter chip which reaches standards of EN 300 220 and the analogs. It is available for keyless entering system, remote control/remote measuring system, data communication sysytem and security sysetem etc. Main technical features are as follows:   ·Completely integrated and stable PLL;   ·Work frequency:380~450 MHz;   ·Single-ended RF output;   ·FSK modulation mode;   ·FSK carrying out modulation driven by crystal oscillator, FSK modulation rate: DC~40 Kb/s;   ·Voltage of power supply: 1.9~5.5 V;   ·Work current: 3.5~10.7 mA,stand-by current 0.1μA; ·Output power: -l2~+8.5 dBm.   (View)

View full Circuit Diagram | Comments | Reading(1124)

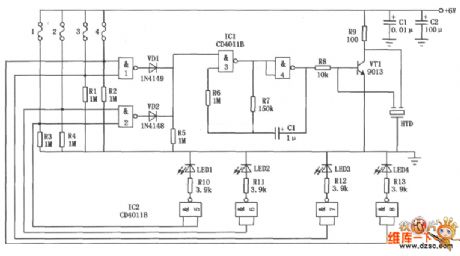
The 4-line burglar-proof alarm circuit

Published:2011/6/29 20:47:00 Author:Seven | Keyword: burglar-proof alarm

The 4-line burglar-proof alarm circuit
The 4-line burglar-proof alarm circuit is shown in the figure, which consists of the CD40118 integrated chips, it belongs to the multi-line burglar-proof alarm, and it can be used in 4-line burglar-proof alarm spots. It can not only make alarm sounds, but also indicate the monitored 4-line burglary in the term of LED.   (View)

View full Circuit Diagram | Comments | Reading(1086)

The 3-phase PWM rectifier sturcture circuit

Published:2011/6/29 6:20:00 Author:Seven | Keyword: 3-phase, PWM rectifier, sturcture circuit

The 3-phase PWM rectifier sturcture circuit
  (View)

View full Circuit Diagram | Comments | Reading(1528)

The KSA100 wiring circuit of Krell classical power amplifier

Published:2011/6/29 6:22:00 Author:Seven | Keyword: wiring circuit, Krell, power amplifier

The KSA100 wiring circuit of Krell classical power amplifier
The KSA100 wiring circuit of Krell classical power amplifier is shown as above.   (View)

View full Circuit Diagram | Comments | Reading(5511)

The touched stereo circuit

Published:2011/6/29 6:37:00 Author:Seven | Keyword: touched stereo

The touched stereo circuit
The touched stereo circuit is shown as above.   (View)

View full Circuit Diagram | Comments | Reading(994)

ASK 440~310MHz Emitter Circuit Diagram

Published:2011/6/19 7:26:00 Author:Vicky | Keyword: ASK 440~310MHz Emitter

ASK 440~310MHz Emitter Circuit Diagram
U2745B is a PPL emitter chips specially designed for low-cost data communication, which is available for application in wireless temperature measuring, keyless keyboard, gate lock, light, fan, air-conditioner, shutter control and other consumer products. Main technical features are as follows:   ·Emitter frequency: 310~440 MHz;   ·ASK modulation mode;   ·Voltge of power supply: 2.2~4 V;   ·Maximum output power: 5 dBm(Vs=3 V,f=433.92 MHz,RPWRSET=l.2 kΩ);   ·Maximum power dissipation: 250 mW;   ·Maximum work current: l2.5 mA,maximum current udner low-power dissipation mode 10μA;   ·Maximum data transfer rate: 20 Kb/s;   ·Microprocessor clock signal ,which can be compatible with microcontroller such as M44C090 and M44C890; ·ESD protection (excluding pins XT02 and XT01)as requested by MIL-STD.883(4KV HBM); ·Work temperature: -20~+70℃.   (View)

View full Circuit Diagram | Comments | Reading(1382)

The power-off alarm circuit of passive type

Published:2011/6/29 6:45:00 Author:Seven | Keyword: power-off, alarm circuit, passive type

The power-off alarm circuit of passive type
The power-off alarm of passive type doesn't mean it doesn't need a working power supply, but is makes use of the electricity in the capacitor, which allows the alarm to work for some time and complete the power-off informing task, the circuit is shown in the figure.   (View)

View full Circuit Diagram | Comments | Reading(778)

The water sound sensor application circuit

Published:2011/6/29 6:48:00 Author:Seven | Keyword: water sound sensor, application circuit

The water sound sensor application circuit
The water sound sensor application circuit is shown as above.   (View)

View full Circuit Diagram | Comments | Reading(1150)

The carbon monoxide sensor circuit

Published:2011/6/29 20:54:00 Author:Seven | Keyword: carbon monoxide, sensor

The carbon monoxide sensor circuit
The carbon monoxide sensor circuit is shown as above.   (View)

View full Circuit Diagram | Comments | Reading(4461)

The 2.2~6V step-up circuit with the output of 7V

Published:2011/6/29 21:04:00 Author:Seven | Keyword: step-up circuit

The 2.2~6V step-up circuit with the output of 7V
  (View)

View full Circuit Diagram | Comments | Reading(750)

The DSP connector circuit

Published:2011/6/29 7:34:00 Author:Seven | Keyword: DSP connector

The DSP connector circuit
The DSP connector circuit is shown in the figure.   (View)

View full Circuit Diagram | Comments | Reading(909)

The inductance oscillator circuit of 3-point type

Published:2011/6/29 21:09:00 Author:Seven | Keyword: inductance, oscillator circuit

The inductance oscillator circuit of 3-point type
The inductance oscillator circuit of 3- point type is shown in the figure.   (View)

View full Circuit Diagram | Comments | Reading(726)

The finger touch high power sound-light alarm circuit

Published:2011/6/29 21:16:00 Author:Seven | Keyword: finger touch, high power, sound-light alarm

The finger touch high power sound-light alarm circuit
See as the figure, the circuit consists of the touch type power switch, controllable silicon trigger lamp circuit, whistle sound making circuit and audio power amplifier circuit and so on. It can be used in banks and business abodes as the emergency alarm.   (View)

View full Circuit Diagram | Comments | Reading(1710)

Pages:1663/2234 At 2016611662166316641665166616671668166916701671167216731674167516761677167816791680Under 20