Published:2011/5/12 1:45:00 Author:Ecco | Keyword: Low level signal, isolation, amplifier
Low level signal isolation amplifier circuit diagram is shown as the chart.
(View)
View full Circuit Diagram | Comments | Reading(930)
Published:2011/5/12 1:55:00 Author:Ecco | Keyword: Two-channel , audio , power amplifier, integrated circuit
TDA2007 is a dual audio power amplifier integrated circuit produced by Philips, which is widely used in television audio, home audio, multimedia audio, computer audio, car audio and so on. 1.The featuresand functionsThe internal circuit of TDA2007 integrated circuit is mainly composed of two identical audio power amplifier circuit, overheat and over current, short circuit protection circuit. 2. Pin functions and data TDA2007 IC uses 9-pin single in-line package, the pin functions and data are listed in Table 1. Table 1 shows TDA2007 integrated circuit pin functions and data.
(View)
View full Circuit Diagram | Comments | Reading(699)
Published:2011/5/12 4:42:00 Author:Rebekka | Keyword: universal single op amp circuit, dual power
F107 series operational amplifier is single general-purpose internal compensated op amp. Its input current is small. It does not need external compensation components. It is suitable for the integrator, sample maintain and low-frequency waveform generator. The similar or directly substitution models are F107MT, F207LT, F307CT, F107MD, F207LD, F307CD, Fl07MJ, F207LJ, F307CJ, F307CP, SM107, SG207, SG307, LMl07, LM207, LM307 and so on. The typical application circuit is shown as above. (View)
View full Circuit Diagram | Comments | Reading(812)
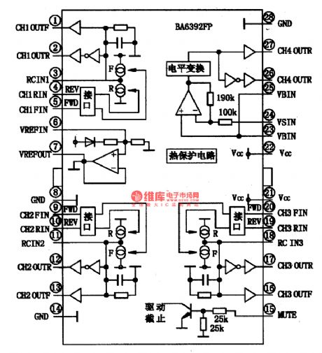
Published:2011/5/12 20:53:00 Author:Borg | Keyword: servo-driven, intergrated circuit


BA6392FP is a single door integrated circuit which is servo-driven by laser heads, and it is widely used in VCD and SVCD of home and abroad.1.The internal circuit BA6392 contains 4-channel BTL drive circuit, which can receive the PWM control signals output by digital servo integrated circuits, then, after filtering and amplifying them, it will drive the focus and tracking coils , feed and spindle motors of laser heads servo parts. The internal circuit of the chips is shown in Figure 1.
2.Pin functions and data BA6392FP is in 28-pin dual in-line package.
(View)
View full Circuit Diagram | Comments | Reading(1555)
Published:2011/5/12 2:07:00 Author:Rebekka | Keyword: 300W high-fidelity power amplifier
The output power of the amplifier circuit is 300W when it is 8Ω load and BTL mono; When it is load 6Ω and the stereo outputs, the power is l00W + 100W. The circuit uses high-power amplifier LM21CL produced by National Semiconductor. It uses ordinary metal TO-3 package (size and general, like high-power transistor), the rated output power is 150W, the maximum supply voltage is 80V, the maximum output current is 10A, the circuit is shown as above. (View)
View full Circuit Diagram | Comments | Reading(3669)
Published:2011/5/12 6:21:00 Author:Rebekka | Keyword: Low-noise instrumentation amplifier
Low-noise instrumentation amplifier circuit composed of OPA37 is shown as above. This circuit uses a low noise precision op amp as a pre-OPA37 differential input stage. And it uses precision unity gain amplifier INA105 as the output level.
The overall gain of the circuit is Av = (1 +2 RF/R3) × 1 = 1 +2 × 5/0.1 = 100 times. The offset voltage is about 10/μV. The common mode rejection ratio is about 106dB. The bandwidth is about 500kHz. (View)
View full Circuit Diagram | Comments | Reading(751)
Published:2011/5/12 4:49:00 Author:Rebekka | Keyword: dual power, universal single op amp
CF1456 series compensated operational amplifier is internal compensated op amp with high gain. Its input current is small, low power consumption, peripherals, zero side with short circuit protection and input over voltage protection. It can be used in summing amplifier, integrator. The similar or directly substitution models are CFl556MT, CF1456CT, CF1556MD, CF1456CD, CF1556MJ, CF1456CJ, CF1456CP and so on. The typical application circuit is shown as above. (View)
View full Circuit Diagram | Comments | Reading(916)
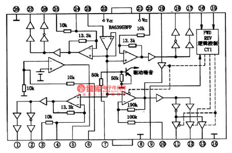
Published:2011/5/12 2:35:00 Author:Borg | Keyword: servo-driven, integrated circuit


BA6996FP is a laser head servo-driven single door intergrated circuit, which is widely used in CD,VCD,SVCD and CVD players.
1. the internal circuit
BA6359BPF contains 5 drive circuits, processing circuits of stopping input signals, transmission control circuits, stable voltage circuits, parameter voltage circuits and other stand-by circuits, and the internal circuits of it are listed in Figure 1.
2. pin functions and data
BA6395BFP is in 28-pin dual in-line package, which is used in Xinke VCD-20C, and its pin functions and data are listed in Table 1.
(View)
View full Circuit Diagram | Comments | Reading(594)
Published:2011/5/12 2:04:00 Author:Borg | Keyword: intergrated circuit, three-phase


BA6664 is an intergrated circuit of thre-phase spindles that are driven by motors, which is used in DVD player guts of Korean DSC-600A to convert the spindle servo control signals into three-phase driven voltage to drive the three-phase spindle motors.
The internal circuit of BA6858AFP chips is listed in Figure 1, and it is in flat 28-pin package with cooling fins. The pin functions and data of it are listed in Table 1 in which the pins of ①,③,⑤,⑥and (16) haven't been listed.
(View)
View full Circuit Diagram | Comments | Reading(648)
Published:2011/5/12 1:55:00 Author:Borg | Keyword: intergrated circuit, three-phase, spindles


BA6844AFP-the intergrated circuit of three-phase spindles driven by motors
BA6844AFP is an intergrated circuit of thre-phase spindles that are driven by motors, which is used in DVD players to convert the spindle servo control signals into three-phase driven voltage to drive the three-phase spindle motors.
The internal circuit of BA6858AFP chips are listed in Figure 1, and it is in flat 28-pin package with cooling fins. The pin functions and data of it are listed in Table 1 in which ①,③,⑤,⑥,(16),(18) ,(19)and (27) haven't been listed.
(View)
View full Circuit Diagram | Comments | Reading(786)
Published:2011/5/12 2:06:00 Author:Borg | Keyword: intergrated circuit, servo-driven


BA6396FP is a servo-driven intergrated circuit produced by Rom Corp., Japan, which is used as servo-drivers in VCD, SVCD and DVD.1.The internal circuitBA6396FP contains sub-circuits of 4-channel BTL, silence and noise control and overheat protection and the internal circuit is shown in Figure 1.
2.pin functionsBA6396FP is in flat 28-pin dual-line package, whose pin functions are listed in Table 1.
(View)
View full Circuit Diagram | Comments | Reading(1120)
Published:2011/5/12 2:56:00 Author:Borg | Keyword: servo-driven, intergrated circuit


BA6297AFP-the servo-driven intergrated circuit
BA6297AP is a servo-driven intergrated circuit produced by Toyo Corp.,Japan, which is used in VCD, SVCD, CVD and DVD players as servo-drivers.
1.the internal circuit
BA6297AP contains 4-channel BTL drive circuits, which can receive PWM controlled signals output by the digital servo IC directly, and then drives the executing components of drive laser heads after filtering and magnifying those signals.
2.pin functions and data
BA6297AP is in 28-pin dual in-line package with cooling fins, whose data are from Changhong VD-900O VCD players.
(View)
View full Circuit Diagram | Comments | Reading(877)
Published:2011/5/9 3:29:00 Author:Rebekka | Keyword: FM tuner RF amplifier
Figure shows the FM tuner HP amplifier circuit instance. The amplifer signal frequency is 70 ~ 9OMHZ. When the signal frequency is 90MHZ. It is better to uses 10OOpF ceramic capacitor for decoupling capacitors. In addition, in order to increase the effect of the bypass capacitor in the high frequency circuit. The capacitor lead line should be as short as possible. (View)
View full Circuit Diagram | Comments | Reading(2386)
Published:2011/5/11 1:45:00 Author: | Keyword: operational amplifier, input quantity
View full Circuit Diagram | Comments | Reading(570)
Published:2011/5/12 0:29:00 Author:Borg | Keyword: intergrated circuit, three-phase, spindles


BA6858AFP is an intergrated circuit of thre-phase spindles that are driven by motors, we can convert the servo-controlled voltage of DVD players into three-phase driven voltage to drive the three-phase spindle motors.
The internal circuit of BA6858AFP chips are listed in Figure 1, and it is in flat 28-pin package with cooling fins. The pin functions and data of it are listed in Table 1 in which the pins of ①、③、⑤、⑥ and (26) haven’t been listed.
Figure 1 the internal circuit of BA6858AFP chips
Table 1 pin functions and data of BA6858AFP chips (View)
View full Circuit Diagram | Comments | Reading(491)
Published:2011/5/11 22:17:00 Author:Borg | Keyword: Intergrated Circuit, Recoring, Reproducing




BA775lALS is an intergrated circuit of recording and reproducing produced by Toyo Power Tool Corp.
1.internal circuit and pin functions of BA775Lals
BA775lALS contains sub-circuits of loudspeaker, line amplifier, record amplifier, silence-noise circuit, ALC, reproducing control and recording control, whose internal circuit is shown in Figure 1.
BA775lALS is encapsulatedwith 24-lead, whose pin functions and data are listed in Table 1.
2.the process of the circuit
3.notes for fault repairing
(View)
View full Circuit Diagram | Comments | Reading(457)
Published:2011/5/11 8:38:00 Author:Christina | Keyword: operation amplifier
The OPA604 operation amplifier circuit is as shown:
(View)
View full Circuit Diagram | Comments | Reading(629)
Published:2011/5/11 7:37:00 Author:Christina | Keyword: broadband, op-amp, buffer
The OPA660 broadband op-amp buffer circuit is as shown:
(View)
View full Circuit Diagram | Comments | Reading(903)
Published:2011/5/11 7:32:00 Author:Christina | Keyword: Gain, reversed-phase, amplifier circuit
The Gain reversed-phase amplifier circuit is as shown:
(View)
View full Circuit Diagram | Comments | Reading(478)
Published:2011/5/11 3:57:00 Author:Rebekka | Keyword: New electronic frequency division , power amplifier
New electronic frequency division power amplifier circuit diagram is shown as above.
The circuit is the power amplifying while achieving a good filter frequency. It is an ideal high-fidelity power amplifier. (View)
View full Circuit Diagram | Comments | Reading(1513)
| Pages:223/250 At 20221222223224225226227228229230231232233234235236237238239240Under 20 |