Published:2011/4/5 20:38:00 Author:muriel | Keyword: Audi, saloon car , air-conditioner
Air-conditioner solenoid valve、Electromagnetic clutch relay、external temperature sensor、ventilation flap engine、air outlet temperature sensor and air quality sensor circuit diagram as shown:
Welcome transshipment, the informations are come from Weiku e-market net( www.dzsc.com). (View)
View full Circuit Diagram | Comments | Reading(2674)
Published:2011/4/5 20:38:00 Author:muriel | Keyword: Audi , saloon car , air-conditioner
Servomotor and potentiometer circuit diagram as shown:
Welcome transshipment, the informations are come from Weiku e-market net( www.dzsc.com). (View)
View full Circuit Diagram | Comments | Reading(592)
Published:2011/4/5 20:37:00 Author:muriel | Keyword: Audi , saloon car, information system
Self-checking function selection exploitation、instrument board and external indicator light circuit diagram as shown:
Welcome transshipment, the informations are come from Weiku e-market net( www.dzsc.com). (View)
View full Circuit Diagram | Comments | Reading(634)
Published:2011/4/6 3:33:00 Author:Rebekka | Keyword: high-voltage warning device
View full Circuit Diagram | Comments | Reading(555)
Published:2011/4/6 3:32:00 Author:Rebekka | Keyword: high-voltage warning device
View full Circuit Diagram | Comments | Reading(588)
Published:2011/4/6 2:09:00 Author:Rebekka | Keyword: Dual-channel, volume remote control , potentiometer


Here is the schematic diagram of the circuit.
(View)
View full Circuit Diagram | Comments | Reading(1799)
Published:2011/4/6 2:05:00 Author:Rebekka | Keyword: Dual detectors, pyroelectric infrared sensor
View full Circuit Diagram | Comments | Reading(857)
Published:2011/4/6 3:22:00 Author:Rebekka | Keyword: Five-channel audio equipment , remote circuit


The infrared remote control transmitter circuit is shown as below.
(View)
View full Circuit Diagram | Comments | Reading(603)
Published:2011/4/6 21:03:00 Author:muriel | Keyword: Buick , wheel speed sensor
Figure Buick wheel speed sensor circuit diagram
Welcome transshipment, the informations are come from Weiku e-market net( www.dzsc.com). (View)
View full Circuit Diagram | Comments | Reading(2050)
Published:2011/4/6 21:01:00 Author:muriel | Keyword: Buick , TMP , hemistich data input
Figure Buick TMP and hemistich data input circuit diagram
Welcome transshipment, the informations are come from Weiku e-market net( www.dzsc.com). (View)
View full Circuit Diagram | Comments | Reading(529)
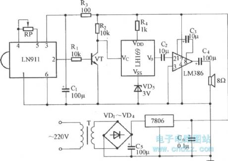
Published:2011/4/1 22:39:00 Author:Rebekka | Keyword: signals occurrence machine
View full Circuit Diagram | Comments | Reading(528)
Published:2011/4/5 22:15:00 Author:muriel | Keyword: Buick , start-up system
Figure Buick start-up system circuit diagram
Welcome transshipment, the informations are come from Weiku e-market net( www.dzsc.com). (View)
View full Circuit Diagram | Comments | Reading(484)
Published:2011/4/1 21:15:00 Author:Rebekka | Keyword: voltmeter circuit
View full Circuit Diagram | Comments | Reading(2174)
Published:2011/4/6 20:58:00 Author:muriel | Keyword: Audi, saloon car , automatic transmission
Centre gate lock electronic control unit、left and right side door warning light、left rear and right rear door switch circuit diagram as shown
Welcome transshipment, the informations are come from Weiku e-market net( www.dzsc.com). (View)
View full Circuit Diagram | Comments | Reading(1181)
Published:2011/4/5 22:16:00 Author:muriel | Keyword: Buick, charging system
Figure Buick charging system circuit diagram
Welcome transshipment, the informations are come from Weiku e-market net( www.dzsc.com). (View)
View full Circuit Diagram | Comments | Reading(723)
Published:2011/4/5 22:31:00 Author:muriel | Keyword: Audi, saloon car , automatic transmission
Central gate lock electronic control unit、gate lock lifter electromotor and trunk switch circuit diagram as shown
Welcome transshipment, the informations are come from Weiku e-market net( www.dzsc.com). (View)
View full Circuit Diagram | Comments | Reading(1177)
Published:2011/4/6 20:55:00 Author:muriel | Keyword: Buick, ABS power supply, EBCM, EBTCM
Figure Buick ABS power supply、EBCM/EBTCM circuit diagram
Welcome transshipment, the informations are come from Weiku e-market net( www.dzsc.com). (View)
View full Circuit Diagram | Comments | Reading(739)
Published:2011/4/6 20:50:00 Author:muriel | Keyword: Buick , ABS serial Data, BCM and PCM instrument
Figure Buick ABS serial Data、BCM and PCM instrument circuit diagram
Welcome transshipment, the informations are come from Weiku e-market net( www.dzsc.com). (View)
View full Circuit Diagram | Comments | Reading(600)
Published:2011/4/1 21:01:00 Author:Rebekka | Keyword: Voltage table head
View full Circuit Diagram | Comments | Reading(692)
Published:2011/4/1 21:13:00 Author:Rebekka | Keyword: Photosensitive resistance , parameter table
View full Circuit Diagram | Comments | Reading(508)
| Pages:153/164 At 20141142143144145146147148149150151152153154155156157158159160Under 20 |