Published:2009/7/7 3:13:00 Author:May


This circuit has the CMOS IC doing double-duty performance,The first two mvertersoperate as a digital audio oscillator;the third operates as a low-gain linear audio amplifier,As the intensity of the light falling on photoresistor LDR1 mcreases the oscillator's frequency Increases;similarly,the illumination falling on photoresistor LDR2 determinesthe volume level from the loudspeaker:The more illumination the more volume.If you flop and wave your hands between the two photocells and a light source,a special kind of electronic muslc will be produced. (View)
View full Circuit Diagram | Comments | Reading(944)
Published:2009/7/21 22:16:00 Author:Jessie


Three-triode constant-current difference amplifier triggers magnetic amplifier that drives reject mechanism of automatic zener voltage tester for diodes.-E. V. Marrott and V. S. Zucco, High-Speed Automatic Diode Tester, Electronics, 34:2, p 93-95. (View)
View full Circuit Diagram | Comments | Reading(693)
Published:2009/7/7 3:10:00 Author:May
Uses variable-frequency UJT oscillator at upper left to toggle MC664 RS flip-flop which in turn clocks MC663 JK flip-flops. Quadrature-phased JK outputs are combined with fixed-width pulses in MC672 to provide zero-voltage steps of drive signals for phase A and phase B. Outputs of RS flip-flops are differentiated and positive-going transitions amplified by pair of 2N3904 transistors, with pulse width of about 500μs. NAND-gate outputs are then translated by small-signal amplifiers to levels suitable for driving final transistors having complementary NPN/PNP pairs .Circuit will provide speed range of 300 to 1700 rpm for permanent-split capacitor motor.-T. Mazur , Variable Speed Control System for Induction Motors, Motorola, Phoenix, AZ, 1974, AN-7A, p 6. (View)
View full Circuit Diagram | Comments | Reading(1373)
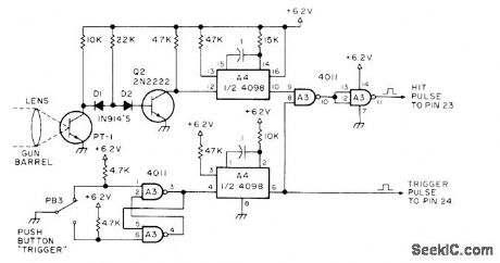
Published:2009/7/7 3:06:00 Author:May
Developed for use with General Instruments AY-3-8500-1 TV game chip to simulate target practice with rifle. Player aims at bright target spot moving randomly across TV screen.If gun is on target when trigger is pulled, phototransistor in barrel picks up light from target and generates pulse for producing sound effect of hit and incrementing player's score. PT-1 can be TIL64 or equivalent phototransistor, 4098 is dual mono, and 4011 is quad two-input NAND gate. Pulse outputs go to pins of game chip.Article gives all circuits but covers construction only in general terms.-S. Ciarcia, Hey, Look What My Daddy Built!, 73 Magazine, Oct. 1976, p 104-108. (View)
View full Circuit Diagram | Comments | Reading(1574)
Published:2009/7/7 2:54:00 Author:May
High or 1 bit at output port of microprocessor turns on LED of optocoupler to energize solenoid of pinch-roller drive for paper tape of tape reader. Circuit will control reader from computer keyboard. Optoisolator is essential to keep grounds separate, since mechanical devices are electrically noisy and can generate garbage in computer. Article gives software for tape input routine on 8008 micro-processor.-D. Hogg. The Paper Taper Caper, Kilobaud, March 1977, p 34-40. (View)
View full Circuit Diagram | Comments | Reading(685)
Published:2009/7/7 2:52:00 Author:May


Oρamp circuit provides easily controlled peak-to-peak amplitude of triangle wave suitable for use in sweep clrcuits and test equipment,Positive and negative peak amplitudes are contranable to accuracy of about±0.01 V by DC input Output frequency is likewise easily adjusted overrange of two decades,Circuit consists of integrator and two comparators One comparator sets positive peak,and other sets negative peak Operating frequency depends on R1,C1,and referencevoltages Maximum differencein reference voltagesis 5 V Frequency limit is about 200 kHz.-R .C .Dobkin,''Precise Tri-Wave Generation,″National Semiconductor,Santa Clara,CA,1973,LB-23. (View)
View full Circuit Diagram | Comments | Reading(733)
Published:2009/7/7 2:50:00 Author:May
The output voltage of a thermocouple is converted into frequency measured by a digital frequency meter. The measuring set connected with Ni-NiCr thermocouple permits you to measure the temperatures within the range of 5℃ - 800℃ with ±1℃ error. The output thermocouple signal is proportional to the temperature difference between the hot junction and the thermostat kept at 0 ℃, it drives the voltage-to-frequency converter changing the analogue input signal into the output frequency with the conversion ratio adjusted in such a way, that the frequency is equal to the measured temperature in Celsius degrees, e.g., for350℃ the frequency value is 350 Hz. (View)
View full Circuit Diagram | Comments | Reading(1105)
Published:2009/7/7 2:48:00 Author:May
A1's positive input is biased by the thermocouple. A1's output drives a crude V → F converter, comprised of the 74C04 inverters and associated components. Each V→F output pulse cduses a fixed quantity of charge to be dispensed into the 1 μF capacitor from the 100 pF capacitor via the LT1043 switch. The larger capacitor integrates the packets of charge, producing a dc voltage at A1's negative input. A1's output forces the V→F converter to run at whatever frequency is required to balance the amplifier's inputs. This feedback action eliminates drift and nonlinearities in the V→F converter as an error item and the output frequency is solely a function of the dc conditions at A1's inputs. The 3300 pF capacitor forms a dominant response pole at A1, stabilizing the loop. (View)
View full Circuit Diagram | Comments | Reading(3866)
Published:2009/7/7 2:44:00 Author:May
View full Circuit Diagram | Comments | Reading(558)
Published:2009/7/21 22:23:00 Author:Jessie
Potentiometer completes bridge circuit of simple lest set that checks thermocouple installations for thermal contact, electrical continuity, and correct polarity, without causing temperature change at thermocouple junction. Operation depends on resistance difference between thermocouple wires, which ranges from 6.5 ohms per 100 feet of 28-gage copper wire to 266 ohms for Chromel-P.-S. Meieran, Tester Chicks Out Thermocouple Circuits, Electronics, 36:11, p 102-106. (View)
View full Circuit Diagram | Comments | Reading(620)
Published:2009/7/21 22:22:00 Author:Jessie
Wideband passive AF phase-shift network makes direct-conversion SSB generation possible. Developed for use with circularly polarized antenna system. Bridge networks each provide 45°phase shift between 1 and 15 MHz, to give differential phase shift of 90° over that frequency range with phase error less than 1°. Amplitude difference between outputs is less than 0.5dB over range. T1, T2, and T3 are wound on Neosid 1050-1-F14 of Indiana General F684-1 balun core. Twist together three 7-inch lengths of No.26 enamel and wind 3 turns through the two holes. Connect two wires in series lot windings going to bridges. Article gives data for winding all other coils.-R. Harrison, A Review of SSB Phasing Techniques, Ham Radio, Jan. 1978, p 52-62. (View)
View full Circuit Diagram | Comments | Reading(1977)
Published:2009/7/7 2:43:00 Author:May
Designed for operation from 12.5-V supply, using driver stage to provide total power gain of about 30 dB for 3-30 MHz band. Negative collector-to-base feedback provides gain compensation in both driver and output stages. Low circuit impedances make layout and construction more critical than with higher-voltage circuits.-H.Granberg, Broadband Linear Power Amplifiers Using Push-Pull Transistors, Motorola, Phoenix, AZ, 1974, AN-593, p 7. (View)
View full Circuit Diagram | Comments | Reading(755)
Published:2009/7/7 2:41:00 Author:May
This thermometer is capable of 0.01℃ accuracy over -50℃ to + 150℃. A unique trimarrangement eliminates cumbersome trim interactions so that zero gain, and nonlinearity correction can be trimmed in one even trip. Extra op amps provide full Kelvin sensing on the sensor without adding drift and offset terms found in other designs. A1 is configured as a Howland current pump, biasing the sensor with a fixed current. Resistors R2, R3, R4 and R5 form a bridge driven into balance by A1. In balance, both inputs of A2 are at the same voltage. Since R6 = R7, A1 draws equal currents from both legs of the bridge. Any loading of the R4/R5 leg by the sensor would unbalance the bridge ; therefore, both bridge taps are given to the sensor open circuit voltage and no current is drawn. (View)
View full Circuit Diagram | Comments | Reading(873)
Published:2009/7/7 2:39:00 Author:May
Can supply up to 1W of RF out-put on CW for portable or low-power (QRP) amateur radio operation. Provides chirpless keying with negligible backwave. Operates from 12-V car battery or lantern batteries. Oscillator uses 7-MHz fundamental crystal and 40080 transistor al, with 40081 in final stage. L1 is 20 turns No.28 on 1/4-inch slug-tuned form. L3 is 28 turns No.28 on 1/4-inch slug-tuned form, with 5 turns No.24 wound on it for L2 and the same for L4. Article covers construction and operation.-C. Klinert, Simple QRP Transmitter, 73 Magazine, Aug. 1973, p 65-67. (View)
View full Circuit Diagram | Comments | Reading(1566)
Published:2009/7/7 2:39:00 Author:May
The DVM gives a direct indication of the temperature of the sensor in degrees Centigrade. The temperature sensor IC1 gives a nominal 1 μA per degree Kelvin which is converted to 10 mV per degree Kelvin by R1 and VR1. IC2 is a micropower, low input drift op amp with internal voltage reference and amplifier. The main op amp in IC1 is connected as a voltage follower to buffer the sensor voltage at R1.The second amplifier in IC1 is used to amplify the.2 V internal reference up to 2.73 V in order to offset the 273 degrees below 0℃. The output voltage of the unit is the differential output of the two op amps and is thus equal to 0.01 V per ℃. (View)
View full Circuit Diagram | Comments | Reading(931)
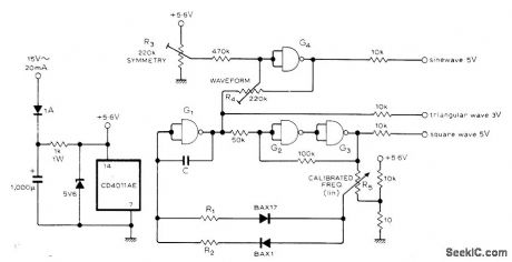
Published:2009/7/7 2:38:00 Author:May



Uses CD4011 IC operating from 1 5-V AC Iine as at left.NAND gates of IC are connected as at right, with G1serving as integrator with variable delay time, G2-G3as Schmitt trigger, and G4as triangle to sine-wave converter.Sine-wave approximation, depending on transf er function of G4,is calibrated by R3and R4.Values of R1and R2 may be varied between 0.01 and 10 megohms and C between 100 pF and 2.2 μF to obtain desired sawtooth and pulse waveforms at desired frequency determined by setting of R5.-J. W.Richter, Single L.C. Function Generator, Wireless World, Nov. 1976, p 61. (View)
View full Circuit Diagram | Comments | Reading(984)
Published:2009/7/7 2:37:00 Author:May
This circuit is ideal for use as an over-under temperature monitor, where its dual output feature can be used to drive HIGH and LOW temperature indicator lamps, relays, etc. T1 is a 6.3 volt filament transformer whose secondary winding is connected inside a four arm bridge. When the bridge is balanced, ac output is zero, and C5 (or C7) receives no gate signal. If the bridge is unbalanced by raising or lowering the thermistor's ambient temperature, and ac voltage will appear across the SCR's gate cathode terminals. Depending in which sense the bridge is unbalanced, the positive gate voltage will be in phase with, or 180° out of phase with the ac supply. If the positive gate voltage is in phase, the SCR will deliver load current through diode CR1 to load (1), diode CR2 blocking current to load (2). Conversely, if positive gate voltage is 180° out of phase, diode CR2 will conduct and deliver power to load (2), CR1 being reverse biased under these conditions. With the component values shown, the circuit will respond to changes in temperature of approximately 1-2℃. Substitution of other variable-resistance sensors, such as cadmium sulfide light dependent resistors (LDR) or strain gauge elements, for the thermistor shown is permissible. (View)
View full Circuit Diagram | Comments | Reading(664)
Published:2009/7/7 2:36:00 Author:May
View full Circuit Diagram | Comments | Reading(925)
Published:2009/7/7 2:23:00 Author:May
The RGB blue box turns your PC's RGB-moni-tor screen blue at the flip of a switch. That is, it makes your computer display bright white text on a blue background, instead of the usual low-intensity white on black. The RGB blue box connects between your IBM PC color graphics adapter, or equivalent, and your RGB color monitor. By flipping a switch, you choose between two modes. One mode passes the signal from the PC to the monitor unaltered; the other transforms it to make text more readable. The monitor has four TTL-level inputs-red, green, blue, and intensity-and it interprets disconnected wires as on. That's why the screen turns white if you disconnect the monitor from the computer, and blue if you disconnect only the blue line. Instead of just discarding the blue signal,the blue box reroutes it to the intensity input. As a result, most of the text colors come out intensified.
(View)
View full Circuit Diagram | Comments | Reading(708)
Published:2009/7/7 2:22:00 Author:May
Uses UJT for phase control of triac. Suitable for control of shaded-pole motors driving loads having low starting torque, such as fans and blowers.-D.A. Zinder, Electronic Speed Control for Appliance Motors, Motorola, Phoenix, AZ, 1975, AN-482,p4. (View)
View full Circuit Diagram | Comments | Reading(1398)
| Pages:248/471 At 20241242243244245246247248249250251252253254255256257258259260Under 20 |