Published:2009/7/7 1:04:00 Author:May
The purpose of D-type flip-flop IC2 is to synchronize the input signal with the clock pulse. When the clock pulse changes from low to high and the input is high, IC2 output is high. Subsequently, IC3 resets to zero and starts counting up. Until the counter counts to ten, the counter is inhibited. Thus, the number of pulses of the output of IC3 is ten times input pulse. The designed frequency of the clock pulse must be ten times higher than the maximum frequency of the input. IC4 and IC5 are cascaded to form a two decade programmable down counter. Since the number of pulses appearing at the input of the down counter is ten times the input to the divider, the effective range of the divisor for this divider is 0.1 to 9.9. (View)
View full Circuit Diagram | Comments | Reading(1869)
Published:2009/7/7 0:53:00 Author:May
Using one current source for the charge and discharge path in this circuit ensures identical rise and fall times at the capacitor terminal. A Darlington pair ensures identical biasing of the IC during the charge and discharge cycles. The period of the triangle wave is: T ≈ 0.46VC1/R2. VCC must be at least 8 V to maintain linearity. At the output at pin 3 of the IC timer, a 50% duty-cycle square wave, frequency tunable by R2 alone, appears. (View)
View full Circuit Diagram | Comments | Reading(828)
Published:2009/7/7 0:51:00 Author:May


If you need a wide-range, resistor-programmable monostable multivibrator, you can program the circuit for pulse widths from 1 μs to 10s-107:1 range. A high-to-low transition at the input causes IC1's output to switch low, thereby turning off Q1 and Q2. With the latter transistor turned off, IC3's output increases and the output of IC2 begins to ramp toward the negative supply level at a rate determined by the 0.01-μF capacitor and the programming resistor. When IC2's output voltage reaches -5 V, IC3's output switches low. If you anticipate input pulses shorter than the desired output pulses, Q3 is necessary. This transistor keeps IC1s input low while an output pulse is present, thereby preventing inadvertent resetting of the one shot. (View)
View full Circuit Diagram | Comments | Reading(824)
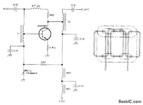
Published:2009/7/6 23:53:00 Author:May
Two-transistor circuit is easily assembled on circular printed-circuit board small enough to fit into tunafish can, for low-power (QRP) operation. Simple Pierce crystal oscillator 01 feeds class C ampli-fier 02. La is made by unwinding 10-μH Radio Shack choke 273-101 and filling form with No. 28 or 30 enamel to give 24 μH. Similar choke is unwound so only 11 turns remain (1.36 μH), with turns spaced one wire thickness apart for L2. Adjustspacing of turnsfor maximum output during final tune-up with transmitter operating into 50-ohm load. Fortl, remove all but 50 turns from 100-μH Radi. Shack choke 273-102 andwind 25 turns No,22 or 24 Henamel over these,Supply can be nlne Penlite, C, or D cells in seriesor 12-V or13-V regulated DC supply al and a2 are 2N2222A or equivalent Y1 is 7-MHz fundamental crysta:-D,DeMaw'Build a Tuna-Tin 2, QST, May 1976, p 14-16. (View)
View full Circuit Diagram | Comments | Reading(1218)
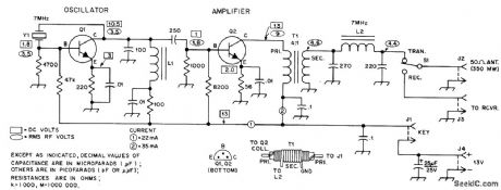
Published:2009/7/6 23:46:00 Author:May
Produces power output of 4 W across high-frequency BF range from 300 kHz to 30 MHz, for output of low-power ORP transmit-ter or as driver for final amplifier of higher-power transmitter. Gain is only 3 dB down at frequency limits and is still useful at 6 meters.Amplifier output may be shorted or left open ;n-definitely even with full drive. Stability and wide frequency response are achieved by add-ing considerable negative feedback to other-wise conventional broadband amplifier, In and T2 are wound on two-hole balun cores as found in TV sets, such as Phillips 4322-020-31520. Two lengths of No. 22 enamel are twisted about 3 times per inch and then wound through cote as shown. One end of one wire is connected to op-posite end of other wire to serve as center tap for transformer. Transformers are responsible for widefrequency response of amplifier.-J. A.Koehler, Four-Watt Wideband Linear Amplifier, Ham Radio, Jan. 1976, p 42-44. (View)
View full Circuit Diagram | Comments | Reading(1568)
Published:2009/7/6 23:44:00 Author:May
Used as weak-signal source for tuning circuits of 2-m receiver or preamp when no stations are on air.-C. Sond-geroth, Really Soup Up Your 2m Receiver, 73 Magazine, Feb. 1976, p 40-42. (View)
View full Circuit Diagram | Comments | Reading(749)
Published:2009/7/6 23:40:00 Author:May
First section of Exar XR-2556 dual timer operates as pulse-duration modulator and second section as clock generator, eliminating need for external clock, Supply voltage is 4.5-16V. Values of R and C determine frequency and pulse duration of output.- Timer Data Book, Exar Integrated Systems, Sunnyvale, CA, 1978, p 23-30. (View)
View full Circuit Diagram | Comments | Reading(687)
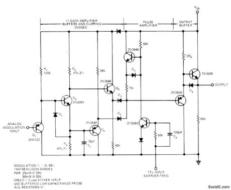
Published:2009/7/6 23:38:00 Author:May
Analog modulation input goes through buffer Q1,-R1, to amplifier Q2-R2,-R3,. Outputs of Q2 are buffered by separate emitter-followers Q3, and Q4, and fed to clipping diodes D2, and D3 acting on top and bottom of amplified carrier wave, Following pulse amplifier converts TTL signal to square wave. Two opposed emitter-followers and D5, form buffer that can either source or sink current from load. Other three diodes are used to speed up circuit operation,Provides modulation range of 0-98%.-E .Burwen, Low-Power Square-Wave Modulator Is TTL Compatible. EDN Magazine.Nov,20.1973,p 91 and 93 (View)
View full Circuit Diagram | Comments | Reading(813)
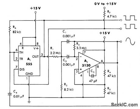
Published:2009/7/6 23:32:00 Author:May
555 timer starts as astable MVBR but then acts withA2 to form multiple-feedback bandpass filter that removes harmonics from square wave to give sine-wave output with distortion less than 2%. Sine output is fed back to timer through C4 which now operates as Schmitt trigger, shaping sine wave to give output square wave. Frequency is determined primarily by filter components C1 C2 R1, and R2. Output is about 9 V P-P.-W. G. Jung, IC Timer Cookbook, Howard W. Sams, Indianapolis, IN, 1977, p 203-204. (View)
View full Circuit Diagram | Comments | Reading(3868)
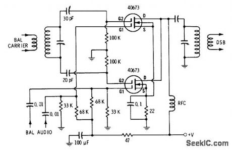
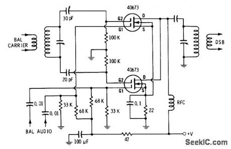
Published:2009/7/6 23:30:00 Author:May




Balanced carrier is fed to G2 gates and balanced audio to G1 gates.Both carrier and audio are canceled in output, leaving desired double-sideband signal.-E.M Noll, ”FET Principles. Experiments, and Projects. ”Howard W .Sams, Indianapoils, IN,2nd Ed,1975,p 195. (View)
View full Circuit Diagram | Comments | Reading(1059)
Published:2009/7/6 23:24:00 Author:May
Uses controlled variation of amplifier bias current IABC in CA3080A variable opamp to obtain effective gain control of signal. Variations in amplitude of modulating voltage Vm change bias current through Rm to give amplitude modulation of carrier.- Circuit Ideas for RCA Linear ICs, RCA Solid State Division, Somerville, NJ, 1977, p 15. (View)
View full Circuit Diagram | Comments | Reading(1861)
Published:2009/7/6 23:19:00 Author:May
Article covers replacement of tubes in Drake T-4XB transmitter with solid-state equivalent circuits mounted in 7-pin and 9-pin miniature plugs, V4 uses dual-cascode MOSFET,with CR2 and zeners providing highvo ltage protection from keyed grid. Carrier oscillator V5B uses single low-voltage high-p JFET with zener voltage regulator in original grounded plate oscillator circuit. High keyed-ground voltages are isolated by CR3 and B16. Automatic level control amplifier V5A is single high voltage transistor. R14 synthesizes 12AX7 late resistance, to maintain same audio time response.-H. J. Sartori, Solid-Tubes-a New Life for 0ld Designs, 0ST, April 1977, p 45-50. (View)
View full Circuit Diagram | Comments | Reading(1016)
Published:2009/7/6 23:15:00 Author:May
linear ampiifier used in 2-meter moonbounce communication. Article covers construction, with emphasis on insulation requirements, and gives circuit of 1-kW amplifier using Eimac 5-500A pentode.-R. W. Campball, ilowatt Linear Amplifier for 2 Meters, 73 Magazine, Dec. 1973,p29-35. (View)
View full Circuit Diagram | Comments | Reading(619)
Published:2009/7/6 23:14:00 Author:May
National LM386 opamp operating from 9-V supply generates 1-kHz square wave at 0.5 W for driving 8-ohm loudspeaker or other load. Exact frequency is determined by values used for R1 and C1. Triangle outputcan betaken from pin 2. Pins 1 and 8 can be shorted because DC offset voltages are unimportant.- Audio Handbook, National Semiconductor, Santa Clara, CA, 1977, p 4-30-4-33. (View)
View full Circuit Diagram | Comments | Reading(1195)
Published:2009/7/6 23:11:00 Author:May
Can be used to collector-modulate transmitters up to about 200 mW or base-modulate somewhat larger power amplifiers. Trans-former coupling minimizes number of components needed.-Circuits, 73 Magazine, Jan.1974, p 177. (View)
View full Circuit Diagram | Comments | Reading(679)
Published:2009/7/6 23:09:00 Author:May
Multiplier section of Exar XR-S200 PLL IC is connected to generate suppressed-carrier AM signal having about 60-dB carrier suppression at 500 kHz and 40 dB at 10 MHz, Inputs are interchangeable.15K offset adjustment pots optimize carrier suppression. Supply voltage range is ±3 to ±30 V.- Phase-Locked Loop Data Book, Exar Integrated Systems, Sunnyvale, CA, 1978, p 9-16. (View)
View full Circuit Diagram | Comments | Reading(803)
Published:2009/7/6 23:06:00 Author:May
Signetics MC1496 balanced modulator-demodulator transistor array provides carrier suppression while passing sum and difference frequencies. Gain is set by value used for emitter degeneration resistor connected between pins 2 and 3. Output filtering is used to remove unwanted harmonics.- Signetics Analog Data Manual, Signetics, Sunnyvale, CA, 1977, p756-757. (View)
View full Circuit Diagram | Comments | Reading(3370)
Published:2009/7/6 23:05:00 Author:May
Uses 555 timer as bilevel threshold detector, together with A1 as bidirectional constant-current source an A1 charges Ct between +5 and +10 V threshold points of 555 to give Iinear triangle output for buffering by A2. Simultaneously, toggling of 555 between its high and low output generates square wave of about 13 V at pin 3, along with 5-V TTL output at ρin 7 for additional squarewave output and for contrailing state of A1.-W G,Jung,Build a Function Generator with a 555 Timer,EDN Magazine,Oct.5,1976,p 110. (View)
View full Circuit Diagram | Comments | Reading(926)
Published:2009/7/6 23:02:00 Author:May
Developed to produce positive-going half-sine envelope modulated 100% by digital RF signal. Modulator uses loop gain of opamp to reduce diode drops very nearly to ideal zero level. D2, prevents opamp output terminal from swinging more negative than diode drop of 0.3V, which is not apparent at output. RF input amplitude must be sufficient to provide 100% modulation; this can be achieved by providing about 20% overdrive to give safety factor. Use hot-carrier diodes such as HP-2800 series.-D. L. Quick, Improve Amplitude Modulation of Fast Digital Signals, EDN Magazine, Sept. 20, 1975, p 68 and 70. (View)
View full Circuit Diagram | Comments | Reading(1669)
Published:2009/7/6 22:58:00 Author:May
AF modulating signal is applied to gates of matched FETs in push-pull through T1 having accurately center-tapped secondary, and RF carrier is applied to sources in parallel through C3. Carrier is canceled in output circuit, leaving two sidebands. R3 is adjusted to correct for un-balance in circuit components.-R. P. Turner, FET Circuits, Howard W. Sams, Indianapolis, IN, 1977, 2nd Ed., p 90-91. (View)
View full Circuit Diagram | Comments | Reading(2454)
| Pages:250/471 At 20241242243244245246247248249250251252253254255256257258259260Under 20 |