Published:2009/7/7 2:21:00 Author:May
Circuits to interface the Si7135 directly with two popular microprocessors are shown in Figs. 18-2a and b. The 8080/8048 and the MC6800 families with 8-bit words need to have polarity, overrange, and underrange multiplexed onto the digit 5 word. In each case, the microprocessor can instruct the ADC when to begin a measurement and when to hold this measurement. The Si7135 is designed to work from ±5 V supplies. However, if a negative supply is not available, it can be generated using 2 capacitors, and an inexpensive Si7660 or Si7661 IC, as shown in Fig. 18-2c. (View)
View full Circuit Diagram | Comments | Reading(559)
Published:2009/7/7 2:15:00 Author:May
With this dataselector, only one RS-232 port is used to connect two RS-232 devices (i.e., printer, plotter, etc.) with a mini- or microcomputer. The operation is very simple. Power on will reset FFI (QFFI = Low), which enables gates N1, NS, and N7. Now communication between computer and device B is possible. Detection of the switch command, i.e., Control B character = CHR$(2), selectable with wirewrap pins, on the parallel outputs of the UART (IM 6402 or equivalent) will set: QFFI= High. Gates N2, N5, and N7 are open, so device A is connected with the computer until Control B character is detected again.
Transistor Q1 converts RS-232 levels to TTL levels while two LEDs indicate whether device A or B is linked. The baud-rate generator provides the 16 x clock needed for the UART. Any baud rate ranging from 50 to 19200 can be selected. Manual control of the selector is available with toggleswitch S1.
(View)
View full Circuit Diagram | Comments | Reading(886)
Published:2009/7/7 2:12:00 Author:May


Switch provides direction control and R1 controls speed of fractional-horsepower shunt-wound DC motor. Field is placed across rectified supply, and armature windings are in four-SCR bridge circuit. Switch determines which diagonal pair of SCRs is turned on, to control direction of rotation. Triggering circuit consisting of Q5, D5, and C1 is controlled by R1, for changing conduction angle of triggered SCR path.- Direction and Speed Control for Series, Universal and Shunt Motors, Motorola, Phoenix, AZ, 1976, AN443. (View)
View full Circuit Diagram | Comments | Reading(4292)
Published:2009/7/7 2:10:00 Author:May
Requires about 10-mW driving power. Frequency responseis essentially flat over 7-14 MHzfrequency range Diodes are 1N4003,Q8 is 2N2222A、Q9 is 2N3866, Q10 is 2N2270,and Q11 is 2N4037. RF chokes use 18turns No. 28 enamel on FT-37-43 ferrite toroid core. Primary of T2 is 30 turns of No. 28 enamel on FT-50-43 ferrite toroid core, with 4 turns No. 28 wound over cold end for secondary. T3 has 16 tums of No. 28 enamel for primary and 4 tums for secondary looped through BLN-43-302 ferrite core. Article gives test procedure.-D. DeMaw, Transmitter Design-Emphasis on Anatomy, QST, July 1978, p 23-25. (View)
View full Circuit Diagram | Comments | Reading(2481)
Published:2009/7/7 2:05:00 Author:May
Uses two Motorola. MRF454 transistors Q3-Q4 in circuit providing relatively flat gain over frequency band, as required for power amplifier of amateur SSB transmitter. Bias diode D2 is mounted on heatsink of Q3-Q4 for temperature tracking. Circuit includes carrier-operated relaydriven by Q1 and - Q2.-T. Bishop, 14QW (PEP) Amateur RadioLinear Amplifier 2-3QMHz, Motorola, Phoenix,AZ, 1976, EB-63. (View)
View full Circuit Diagram | Comments | Reading(1365)
Published:2009/7/7 2:04:00 Author:May
Wid el range function generator built around LM111 comparator provides two different output waveforms whose frequency can be varied over five decades by R,, from 1 Hz to 100 kHz. Two transistor pairs are used to vary charging current of timing capacitor exponentially. Output current fromtransistor pairs is controlled by linear pot, so rotation of pot is proportional to log of output frequency. Sensistor R2 provides temperature compensation for transistor pairs.-R.C. Dobkin, Comparators Can Do More Than Just Compare, EDN Magazine, Nov. 1,1972, p 34-37. (View)
View full Circuit Diagram | Comments | Reading(568)
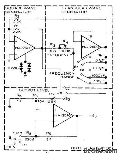
Published:2009/7/7 1:57:00 Author:May
Five switched frequency ranges each give continuous variation of frequency over one decade and adjustment of output amplitude from 0.2 to 20 V P-P. Slope of triangle is highly linear, and rise time of square wave is less than 100 ns. Squarewave generator is simple hysteresis circuit triggered by triangle generator. Output voltage is clamped to desired level by diodes connected to bandwidth control point. Output opamp is selected for high slew rate. S3 gives choice of 1 or 10 for gain. Maximum output current should be limited to 2O mA.- Linear & Data Acquisition Products, Harris Semiconductor, Melboume, FL, Vol. 1,1977, p 7-25 (Application Note 510). (View)
View full Circuit Diagram | Comments | Reading(551)
Published:2009/7/7 1:57:00 Author:May
Provides signal (READY output high} only when tachometer pulses from motor are within specific upper and lower limits. Also provides over speed output signal when upper limit has been exceeded. Single-action triggering eliminates instability at decision point. Article covers circuit operation in detail and gives timing diagram.-W. Bleher, Circuit Indicates Logic Ready, EDN Magazine, March 5, 1974, p 72 and 74. (View)
View full Circuit Diagram | Comments | Reading(727)
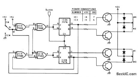
Published:2009/7/7 1:54:00 Author:May
OR gates of 7486 provide steering, while 7476 flip-flops provide memory for generating drive patterns of bidirectional logic stepper motor that is controlled by microprocessor. Output transistors, diodes, and resistors are chosen to meet power requirements for each phase of motor. Speed is controlled by frequency of clock input. Use 555 for coarse control or crystal oscillator for accurate control. S1, which can be an I/O line of microprocessor, controls direction of rotation. Frequency can be obtained from digitally controlled oscillator whose setting is determined by DAC.-R. E. Bober, Taking the First Step, BYTE, Feb. 1978, p 35-36, 38, 102, 104, 106, and 108-112. (View)
View full Circuit Diagram | Comments | Reading(2617)
Published:2009/7/7 1:51:00 Author:May
Designed for use with hobby or toy motors running at about 10,000 rpm and powered by 3-V to 6-V batteries. Uses 4011 CMOS NAND gate with diodes and power transistor to provide variable duty cycle, so adjustment of 1-megohm speed control varies average voltage applied to motor without affecting peak voltage. Motor battery is connected between + terminal and ground of circuit.-J. A. Sandier, 11 Projects under $11, Modern Electronics, June 1978, p 54-58. (View)
View full Circuit Diagram | Comments | Reading(854)
Published:2009/7/7 1:51:00 Author:May
Four-tran sistor circuit provides choice of linear or logarithmic sweeps for Intersil 8038 IC function generator. In linear mode, constant-current generator Tr3 charges C1 almost linearly, with Tr1-Yr2 resetting C1 when its voltage reaches about one-third VCC plus 0.9 V.In logarithmic mode, positive feedback provides exponential charging of C1. Voltage at B must be set experimentally because it depends on VCC For overall frequency control, make R5variable. Point A has short positive pulse that can be used to reset capacitor C of IC, and to sync an oscilloscope.-S. Villone, Linear/Logarithmic Sweep Generator, Wireless World, Dec.1976, p 42. (View)
View full Circuit Diagram | Comments | Reading(2399)
Published:2009/7/7 1:48:00 Author:May
Used to deliver selected number of pulses to stepper motor when start button is pushed, in micro-processor application where number of steps is more important than precise speed. Thumb-wheel switch inputs can be I/O port lines of microprocessor. LOAD line transfers into counter the desired count as set up by switches. Article gives flowcharts and software routines for microprocessor to be used for controlling stepper motor.-R. E. Bober, Taking the First Step, BYTE, Feb. 1978, p 35-36, 38, 102, 104, 106, and 108-112. (View)
View full Circuit Diagram | Comments | Reading(1730)
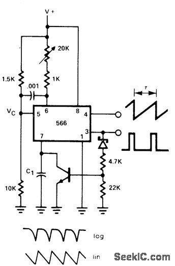
Published:2009/7/7 1:45:00 Author:May
NPN transistor across timing capacitor C1 of 566 function generatorgives fast charging of capacitoratend of dischargeperiod, for positive ramp having very fast reset. Period of ramp is equal to 1/2f where f is normal freerunning frequency of 566 as determined by supply voltage and RC values used.- Signetics Analog Data Manual, Signetics, Sunnyvale, CA, 1977, p 851. (View)
View full Circuit Diagram | Comments | Reading(730)
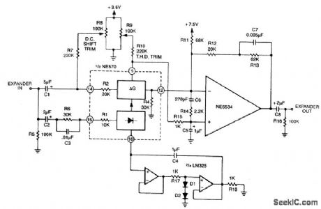
Published:2009/7/7 1:43:00 Author:May
The expander to complement the compressor is shown. An external op amp is used for high slew rate. Both the compressor and expander have unity gain levels of 0 dB. Trim networks are shown for distortion (THD) and dc shift. The distortion trim should be done first, with an input of 0 dB at 10 kHz. The dc shift should be adjusted for minimum envelope bounce with tone bursts. When applied to consumer tape recorders, the subjective performance of this system is excellent. (View)
View full Circuit Diagram | Comments | Reading(1199)
Published:2009/7/7 1:42:00 Author:May
Circuit uses two opamps to obtain necessary positive feedback for sustaining osdllation. RC network of first stage acts astuned circuit, permhting operation only at frequency determined by values of R and C. Pot R3 provides tuning over significant frequency range. Pot R8 controls amplitude of sine output. Zener X1 stabilizes amplitude of square output. Sine signal is applied to LM111 acting as limiter to provide desired square wave. Table gives values of C1 and C2 for five different frequency ranges.-E. M .Noll, Linear IC Principles, Experiments, and Projects, Howard W.Sams, Indianapolis, IN, 1974, p 123-124. (View)
View full Circuit Diagram | Comments | Reading(575)
Published:2009/7/7 1:40:00 Author:May
Compression and expansion ratios other than 2:1 can be achieved by the circuit shown. Rotation of the dual potentiometer causes the circuit hook-up to change from a basic compressor to a basic expander. In the center of rotation, the circuit is 1:1, has neither compression nor expansion. The (input) output transfer characteristic is thus continuously variable from 2:1 compression to 1:2 expansion. If a fixed compression or expansion ratio is desired, proper selection of fixed resistors can be used instead of the potentiometer. The optional threshold resistor will make the compression or expansion ratio deviate towards 1:1 at low levels. A wide variety of (input) output characteristics can be created with this circuit. (View)
View full Circuit Diagram | Comments | Reading(762)
Published:2009/7/7 1:38:00 Author:May
The compressor contains a high-frequency, pre-emphasis circuit (C2, R5, and C8, R14), which helps solve this problem. Matching de-emphasis on the expander is required. More complex designs could make the pre-emphasis variable. (View)
View full Circuit Diagram | Comments | Reading(1508)
Published:2009/7/7 1:27:00 Author:May


This multivibrator uses a CA3420 BiMOS op amp to provide improved frequency stability. The output frequency remains essentially independent of supply voltage. Because of the inherent buffering action of pin 6, frequency shift is approximately 0.2% when RL varies between zeroΩ to infinity. (View)
View full Circuit Diagram | Comments | Reading(628)
Published:2009/7/7 1:21:00 Author:May
The circuit illustrates the usefulness of the HA-5151 as a battery-powered monostable. In this cir-cuit, the ratio is set to.632, which allows the time constant equation to be reduced to:T = RtCtD2 is used to force the output to a defined state by clamping the negative input at +0.6 V. Trigger-ing is set by C1, R3, and D2. An applied trigger pulls the positive input below the clamp voltage, +0.6 V, which causes the output to change state. This state is held because the negative input cannot follow the change because of Rt· Ct. This particu-lar circuit has an output pulse width set at approxi-mately 100 μs. Use of potentiometers for Rt and variable capacitors for Ct will allow for a wide variation in T. (View)
View full Circuit Diagram | Comments | Reading(2430)
Published:2009/7/7 1:18:00 Author:May
A positive-going trigger pulse can be used to start the timing cycle with the circuit shown. In this design, trigger input pin 2 is biased to 6 V (1/2 VDD) by divider R1 and R2. Control input pin 5 is biased to 8 V (2/3 VDD) by the internal divider circuit. With no trigger voltage applied, point A is at 4 V (1/3 VDD). To turn the timer on, the voltage at point A has to be greater than the 6 V present on pin 2. Positive 5-V trigger pulse VI applied to the control input pin 5 is ac coupled through capacitor C1, adding the trigger voltage to the 8 V already on pin 5; this results in 13 V with respect to ground. The output pulse width is determined by the values of Rt and Ct.When voltage at point A is increased to 6.5 V, which is greater than the 6 V on pin 2, the timer cycle is initialized. The output of timer pin 3 increases, tuming off discharge transistor pin 7 and allowing Ct to charge through resistor Rt. When capacitor Ct charges to the upper threshold voltage of 8 V( 2/3 VDD), the flip-flop is reset and output pin 3 decreases. Capacitor Ct then discharges through the discharge transistor. The timer is not triggered again until another trigger pulse is applied to control input pin 5. (View)
View full Circuit Diagram | Comments | Reading(670)
| Pages:249/471 At 20241242243244245246247248249250251252253254255256257258259260Under 20 |