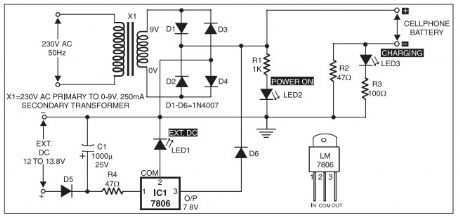
Published:2014/3/3 20:34:00 Author:lynne | Keyword: Ericsson phone charger circuit,
Ericsson phone charger circuit shown in Figure:
(View)
View full Circuit Diagram | Comments | Reading(2818)
Published:2013/5/2 22:13:00 Author:muriel | Keyword: Solar charger, lead-acid batteries
View full Circuit Diagram | Comments | Reading(3018)
Published:2013/5/2 22:12:00 Author:muriel | Keyword: 12V battery charger, 12V input
View full Circuit Diagram | Comments | Reading(2551)
Published:2013/5/2 21:38:00 Author:muriel | Keyword: AA Battery , Solar Charger
View full Circuit Diagram | Comments | Reading(1598)
Published:2013/5/2 21:37:00 Author:muriel | Keyword: Batwatch-Solar panel , battery charger
Batwatch is a simple monitor for a solar panel battery charger, using an Atmel ATtiny13V. It periodically measures the charge current and battery voltage, and shows them by blinking two LEDs. The circuit built into the plug of a VW solar charger panel that is used to prevent a discharge of the battery when a car is not used for some time. A modern car contains a large amount of electronics, and a quiescent current of 40-50mA . (View)
View full Circuit Diagram | Comments | Reading(2168)
Published:2013/5/2 21:36:00 Author:muriel | Keyword: Solar charger , lead-acid batteries
This circuit is intended for charging sealed lead-acid batteries with a solar panel in small and portable applications. The customary diode that prevents the battery from discharging through the solar panel has been replaced by a FET-comparator combination. The charger will stop charging once a pre-set voltage (temperature compensated) has been reached, and recommence charging when the voltage has dropped off sufficiently. The load is disconnected when the battery voltage drops below 11V and reconnected when it gets back to 12.5V. (View)
View full Circuit Diagram | Comments | Reading(2468)
Published:2013/5/2 21:35:00 Author:muriel | Keyword: 10 Amp , Solar Charge Controller, LM324
This is a solar charge controller, it’s function is to regulate the power flowing from a photovoltaic panel into a rechargeable battery. It features easy setup with one potentiometer for the float voltage adjustment, an equalize function for periodic overcharging, and automatic temperature compensation for better charging over a range of emperatures. (View)
View full Circuit Diagram | Comments | Reading(13625)
Published:2013/5/2 21:34:00 Author:muriel | Keyword: CEMF Charger
This is s simple circuit of a CEMF charger.The CEMF charger uses the CEMF (counterelectromotive force) from an inductor to charge a capacitor to high voltages from a low voltage source.When the button is pushed the inductor will generate a small amount of CEMF that will charge the capacitor. When the button is released the inductor generates more CEMF that charges up the capacitor further. (View)
View full Circuit Diagram | Comments | Reading(1521)
Published:2013/5/2 21:33:00 Author:muriel | Keyword: Car Battery Chargers
This charger will quickly and easily charge most any lead acid battery. The charger delivers full current until the current drawn by the battery falls to 150 mA. At this time, a lower voltage is applied to finish off and keep from over charging. When the battery is fully charged, the circuit switches off and lights a LED, telling you that the cycle has finished. (View)
View full Circuit Diagram | Comments | Reading(2941)
Published:2013/5/2 21:31:00 Author:muriel | Keyword: Self-Contained, 67.5 volt , B Battery, Portables
This article describes the construction of an AA battery powered 67 1/2 volt “battery”. This new rechargeable “B battery” is slightly smaller than the original Eveready 467 battery and is the same weight. The substitute battery can be made in different voltages and can be powered from a wide variety of sources.
(View)
View full Circuit Diagram | Comments | Reading(2585)
Published:2013/5/2 21:27:00 Author:muriel | Keyword: Simplest DIY , Li-Polymer Charger
This is a Lithium-ion charger for lipo batteries. Circuit schematic shows configuration for charging single 3.7V lipo battery but voltage can be set to charge several batteries in series. Lipo charger sets a current limit with the LM317, and 1 resistor, and the voltage limit with the TL431, and 2 resistors.
(View)
View full Circuit Diagram | Comments | Reading(7283)
Published:2013/5/2 21:24:00 Author:muriel | Keyword: USB Li-ion, battery charger
This is a charger for lithium ion batteries which takes its power from the USB port of a computer.It uses the MCP73861 or MCP73863 Li-ion battery charger chip manufactured by Microchip.The circuit is very simple to build based on the application note. (View)
View full Circuit Diagram | Comments | Reading(2388)
Published:2013/5/2 21:19:00 Author:muriel | Keyword: Mobile Phone , Battery Charger
The circuit presented here comes as a low-cost alternative to charge mobile telephones/battery packs with a rating of 7.2 volts, such as Nokia 6110/6150. (View)
View full Circuit Diagram | Comments | Reading(2292)
Published:2013/5/2 21:18:00 Author:muriel | Keyword: Lithium-Ion Linear, Battery Charger, Thermistor Interface
Here is a Lithium-Ion Linear Battery Charger with Thermistor Interface with the LTC4050-4.X from Linea technology.The LTC 4050-4.1 and LTC4050-4.2 are complete standalone constant-current/constant-voltage linear charge controllers for lithium-ion (Li-Ion) batteries. Charge current is programmable and final float voltage has ±1% accuracy. (View)
View full Circuit Diagram | Comments | Reading(2875)
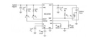
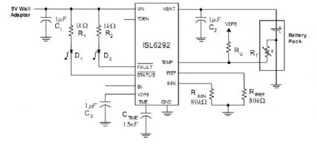
Published:2013/5/2 21:17:00 Author:muriel | Keyword: Li Polymer , Battery Charger , ISL6292


This is a Li-ion/Li Polymer Battery Charger with ISL6292 which is an integrated single-cell Li-ion or Li-polymer battery charger capable of operating with an input voltage as low as 2.4V. This charger is designed to work with various types of AC adapters or a USB port.The ISL6292 operates as a linear charger when the AC adapter is a voltage source. The battery is charged in a CC/CV (constant current/constant voltage) profile. The charge current is programmable with an external resistor up to 2A. (View)
View full Circuit Diagram | Comments | Reading(1850)
Published:2013/5/2 21:14:00 Author:muriel | Keyword: Solar Cell, single NiCd AA
View full Circuit Diagram | Comments | Reading(1899)
Published:2013/5/2 21:13:00 Author:muriel | Keyword: USB Powered AA NiMH , NiCd Battery Charger, LM393
The charger in this project is designed to charge two AA NiMH or NiCd cells of any capacity (as long as they are the same) at about 470mA. It will charge 700mAh NiCds in about 1.5 hours, 1500mAh NiMHs in about 3.5 hours, and 2500mAh NiMHs in about 5.5 hours. The charger incorporates an automatic charge cut-off circuit based on cell temperature, and the cells can be left in the charger indefinitely after cut-off. (View)
View full Circuit Diagram | Comments | Reading(5384)
Published:2013/5/2 21:11:00 Author:muriel | Keyword: 3A , battery charger
This design is a 3A battery charger intended for use with 5-cell Ni-Cd or Ni-MH battery packs (but can be modified to suit other numbers of cells). The circuit includes automatic shutoff that occurs when the battery temperature rises 10°C above ambient.This battery charger was developed specifically for applications using either Nickel-Cadmium (Ni-Cd) or Nickel-Metal Hydride (Ni-MH) batteries that will accept a 3A fast-charge rate, and provides automatic shutoff of the high-current charge when the battery is full.The circuit use LM2576. (View)
View full Circuit Diagram | Comments | Reading(3082)
Published:2013/5/2 21:10:00 Author:muriel | Keyword: Intelligent, NiCd/NiMH Battery , Charger
This cheap and easy to build NiCd/NiMH Battery Charger is suitable for automatically charging a wide range of batteries for many applications. Proper chargers are usually expensive and cheap chargers supplied with the original equipment often incorrectly charge the cells and dramatically shorten their life. This ‘intelligent’ charger was designed for high current and rapid charge applications such as cordless power tools and model racing cars.
(View)
View full Circuit Diagram | Comments | Reading(6462)
Published:2013/3/28 3:52:00 Author:Ecco | Keyword: Ni-Cad Battery, Zapper, A Rechargeable Battery, Reconditioner
Ni-Cad (NiCd, NiCad) battery, sometimes doesn’t work as expected, gives no power and cannot be recharged. In this situation, the battery need to be reconditioned. It’ is possible that the battery is internally shorted, and we can get the battery into life again by recondition the Ni-Cad battery using a zapper circuit. This circuit restore the Ni-Cad battery from shorting by forcing a high current flow to burn the internal dirt. The current stored in the high capacitance capacitor is heavy discharged by the SCR when zapping, and the SCR is used to disconnect the battery connection when charging the capacitor. A 120 ohm 10W resistor is used to limit the current when charging the capacitor, and you have to make sure the LED’s intensity has reach the steady state before switching to zap position. After zapping the battery and switch to charge position, the charging process will take some period and indicated by the LED which will gradually increase the brightness until get stable intensity when fully charged. The power supply for this circuit can be taken from small transformer (350 mA to 1 A) with half or full wave rectifier. Here is the schematic diagram of the battery zapper circuit:
(View)
View full Circuit Diagram | Comments | Reading(3088)
| Pages:1/13 12345678910111213 |