Position: Home > Circuit Diagram > Amplifier Circuit > Index 247
Low Cost Custom Prototype PCB Manufacturer

Amplifier Circuit

Index 247



Ultrasonic transducer drive circuit diagram

Published:2011/3/28 1:54:00 Author:Nicole | Keyword: ultrasonic transducer drive

Ultrasonic transducer drive circuit diagram
  (View)

View full Circuit Diagram | Comments | Reading(4213)

Electromagnet drive circuit diagram

Published:2011/3/28 1:49:00 Author:Nicole | Keyword: Electromagnet drive

Electromagnet drive circuit diagram
  (View)

View full Circuit Diagram | Comments | Reading(776)

Data buffer and drive circuit diagram

Published:2011/3/28 1:47:00 Author:Nicole | Keyword: data buffer, drive

Data buffer and drive circuit diagram
  (View)

View full Circuit Diagram | Comments | Reading(550)

Drive circuit diagram with IR2103

Published:2011/3/27 20:08:00 Author:Nicole | Keyword: drive

Drive circuit diagram with IR2103
  (View)

View full Circuit Diagram | Comments | Reading(5161)

Output drive circuit diagram with photoelectric isolation

Published:2011/3/27 20:07:00 Author:Nicole | Keyword: Output drive

Output drive circuit diagram with photoelectric isolation
  (View)

View full Circuit Diagram | Comments | Reading(628)

No external delay circuit diagram

Published:2011/3/25 2:30:00 Author:Rebekka | Keyword: No external delay

No external delay circuit diagram
No external delay circuit diagram is shown as below.   (View)

View full Circuit Diagram | Comments | Reading(470)

External delay circuit diagram

Published:2011/3/25 2:32:00 Author:Rebekka | Keyword: External delay

External delay circuit diagram
External delay circuit diagram is shown as below.   (View)

View full Circuit Diagram | Comments | Reading(522)

Boost PWM circuit diagram

Published:2011/3/28 1:18:00 Author:Rebekka | Keyword: Boost PWM

Boost PWM circuit diagram
Boost PWM circuit diagram is shown as below.   (View)

View full Circuit Diagram | Comments | Reading(943)

Driver Interface circuit diagram

Published:2011/3/25 1:18:00 Author:Rebekka | Keyword: Driver Interface

Driver Interface circuit diagram
Driver Interface circuit diagram is shown as below.   (View)

View full Circuit Diagram | Comments | Reading(512)

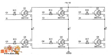
Three-phase full-bridge circuit diagram

Published:2011/3/28 1:26:00 Author:Rebekka | Keyword: Three-phase full-bridge

Three-phase full-bridge circuit diagram
Three-phase full-bridge circuit diagram is shown as below.   (View)

View full Circuit Diagram | Comments | Reading(630)

Current detection part circuit diagram

Published:2011/3/28 1:25:00 Author:Rebekka | Keyword: Current detection part

Current detection part circuit diagram
Current detection part circuit diagram is shown as below.   (View)

View full Circuit Diagram | Comments | Reading(471)

Over-current protection circuit diagram

Published:2011/3/28 1:23:00 Author:Rebekka | Keyword: Over-current protection

Over-current protection circuit diagram
Over-current protection circuit diagram is shown as below.   (View)

View full Circuit Diagram | Comments | Reading(580)

Boost chopper circuit overvoltage protection circuit diagram

Published:2011/3/28 1:22:00 Author:Rebekka | Keyword: Boost chopper, overvoltage protection

Boost chopper circuit overvoltage protection circuit diagram
Boost chopper circuit overvoltage protection circuit diagram is shown as below.   (View)

View full Circuit Diagram | Comments | Reading(735)

Buck Chopper driving circuit diagram

Published:2011/3/28 1:20:00 Author:Rebekka | Keyword: Buck Chopper

Buck Chopper driving circuit diagram
Buck Chopper driving circuit diagram is shown as below.   (View)

View full Circuit Diagram | Comments | Reading(775)

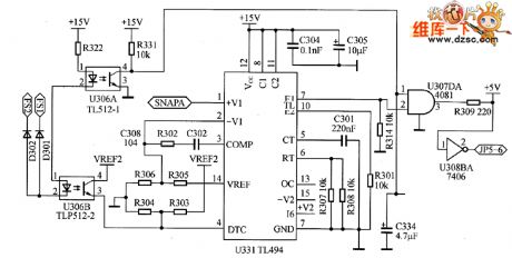
TL494 PWM circuit diagram

Published:2011/3/29 4:05:00 Author:Rebekka | Keyword: PWM

TL494 PWM circuit diagram
TL494 PWM circuit diagram is shown as below. The pin 5 and 6 of chip connect to resistor R301 and capacitor C301. It makes sure TL494 oscillator frequency sawtooth is: f=1.1/(RTCT)=25KHz.   (View)

View full Circuit Diagram | Comments | Reading(10506)

MFBP Delay equalizer circuit diagram

Published:2011/3/25 1:27:00 Author:Rebekka | Keyword: Delay equalizer, MFBP

MFBP Delay equalizer circuit diagram
MFBP Delay equalizer circuit diagram is shown as below.   (View)

View full Circuit Diagram | Comments | Reading(685)

DABP Delay equalizer circuit diagram

Published:2011/3/25 1:28:00 Author:Rebekka | Keyword: Delay equalizer, DABP

DABP Delay equalizer circuit diagram
DABP Delay equalizer circuit diagram is shown as below.   (View)

View full Circuit Diagram | Comments | Reading(699)

Network delay time-domain circuit diagram

Published:2011/3/29 4:00:00 Author:Rebekka | Keyword: Network delay time-domain

Network delay time-domain circuit diagram
Network delay time-domain circuit diagram is shown as below.   (View)

View full Circuit Diagram | Comments | Reading(415)

100μs delay line circuit diagram

Published:2011/3/29 3:57:00 Author:Rebekka | Keyword: 100μs delay line

100μs delay line circuit diagram
100μs delay line circuit diagramis shown as below.   (View)

View full Circuit Diagram | Comments | Reading(1392)

Current mirror-based current-controlled drive circuit diagram

Published:2011/3/28 2:25:00 Author:Rebekka | Keyword: Current mirror-based, current-controlled drive

Current mirror-based current-controlled drive circuit diagram
Current mirror-based current-controlled drive circuit diagram is shown as below.   (View)

View full Circuit Diagram | Comments | Reading(513)

Pages:247/250 At 20241242243244245246247248249250