Published:2009/7/1 20:08:00 Author:May
Each trigger input produces fixed number of pulses, between 2 and 30 depending on setting of 1-megohm frequency control. Monostable feeds gated astable, both realized with single CD4001 IC. Use dashed circuit with pushbutton for manual operation in place of trigger pulse.-K, Padmanabhan, N-Stable Multivibrator, Wireless World, April 1977, p 61. (View)
View full Circuit Diagram | Comments | Reading(1195)
Published:2009/7/1 20:07:00 Author:May
Circuit provides pulse widths up to 60 s, has short reset time, and can be retriggered during timing cycle. Pulse width is determined by C2, R3, R5, and R6.If trigger pulse arrives while output of A1 is high, C2 discharges to its original triggered state for initiating completely new timing cycle.-D. Pantic, Retriggerable Monostable, EDN|EEE Magazine, May 15, 1971, p 50. (View)
View full Circuit Diagram | Comments | Reading(650)
Published:2009/7/1 20:05:00 Author:May
When leading edge of 2-V positive trigger pulse is applied to negative input of 741 or equivalent opamp, this input becomes more positive than positive input and opamp swings into negative saturation. This condition is held by positive feedback until trailing edge of next trigger pulse makes opamp swing back into positive saturation. C2 prevents trailing edge of first pulse from driving opamp back into positive saturation. Value shown for C2 should be increased if pulses are longer than 50 ms.-R. Melon and H. Garland, Understanding IC Operational Amplifiers, Howard W. Sams, Indianapolis, IN, 2nd Ed., 1978, p 118-119. (View)
View full Circuit Diagram | Comments | Reading(941)
Published:2009/7/1 20:04:00 Author:May



Free-running frequency and duty cycle are controlled by RA, RB, and C in astable MVBR connection of Exar XRL555 micropower equivalent of 555 timer. With 5-V supply, power dissipation is only 900μW.- Timer Data Book, Exar Integrated Systems, Sunnyvale, CA 1978 p 7-8. (View)
View full Circuit Diagram | Comments | Reading(928)
Published:2009/7/1 20:03:00 Author:May
4013 dual D flip-flop is used as binary divider at output of astable MVBR to give 50/50 symmetry for output frequency half that of MVBR.-D. Lancaster, CMOS Cookbook, Howard VV. Sams, Indianapolis, IN, 1977, p 232-234. (View)
View full Circuit Diagram | Comments | Reading(628)
Published:2009/7/1 20:03:00 Author:May
Connection shown for 555 timer accepts positive trigger pulses and delivers negative output pulses. Duty cycies above 99% are possible without jitter. Heavy loads can be driven from pin 7 without loss of accuracy, but excessive loading of pin 3 can affect timing accuracy. Width of output pulse is 1 ms for values of R1 and C1 shown. Trigger must be held, below two-thirds of supply voltage for standby I and raised above two-thirds of supply momentarily (not longer than pulse width) for triggering.-W. G. Jung, IC Timer Cookbook, Howard W. Sams, Indianapolis, IN, 1977, p 89. (View)
View full Circuit Diagram | Comments | Reading(825)
Published:2009/7/1 20:02:00 Author:May
First section of Exar XR-2556 dual timer operates as astable MVBR whose frequency is equal to 1.44/(RA + 2RB)C1, with output used to trigger timer 2 connected in monostable mode. Time delay T2 of timer 2 is made less than period of timer 1 waveform, so both timers have same frequency. Duty cycle is determined by timing cycle of timer 2, adjustable from 1% to 99% with R2. Supply voltage is 4.5-16 V.- Timer Data Book, Exar Integrated Systems, Sunnyvale, CA, 1978, p 23-30. (View)
View full Circuit Diagram | Comments | Reading(1861)
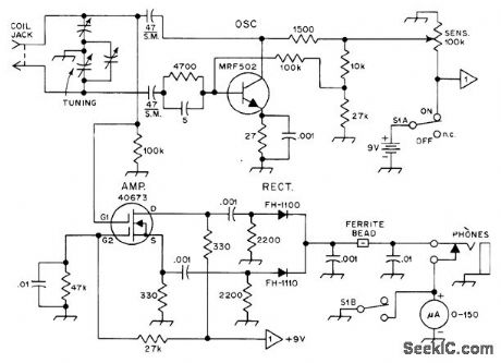
Published:2009/7/1 20:01:00 Author:May
Solid.state-version of vacuumtube grid-dip meter gives dip from 50 to about 20 pA on most bands in range of 1.8 to 150 MHz when dipper is held 1 inch away from resonant circuit under test. Uses Siliconix 2N5398 UHF JFET, but MPFl07 (2N5486) can also be used.Coil tap position is more critical at higher frequencies; adjust tap for most pronounced dip.Article gives coil data for five frequency ranges.-C. G. Miller, Gate-Dip Meter, Ham Radio, June 1977, p 42-43. (View)
View full Circuit Diagram | Comments | Reading(3424)
Published:2009/7/1 20:00:00 Author:May
4016 CMOS analog switch selects 1.5-megohm timing resistor Rt1 when control input line is high, to give negative-going 100-Hz output pulses. When input is low, CMOS switch S2 is on, selecting 1.2-meg-ohm timing resistor Rt2 to give 120-Hz output.-W. G. Jung, IC Timer Cookbook, Howard W. Sams, Indianapolis, IN, 977, p 136-137. (View)
View full Circuit Diagram | Comments | Reading(1298)
Published:2009/7/1 19:59:00 Author:May
Opamp-based astable MVSR generates square waves over extremely wide range, with suitable changes in circuit values. RCA 3130 opamp has CMOS output stage for driving either 5-V TTL or 10-15 V CMOS logic stages directly. Values are for 100 Hz. R1 and C1 can be readily scaled for different ranges. To control symmetry, replace Rt with two resistors in series with reverse-connected diodes as at lower right.-W. Jung, An IC Op Amp Update, Ham Radio, March 1978, p 62-69. (View)
View full Circuit Diagram | Comments | Reading(2315)
Published:2009/7/1 19:58:00 Author:May
555 timer provides low-drain monostable operation suitable for inter-facing with CMOS 4011B NAND gates. Standby drain is less than 50μA. When mono is on, cur-rent drawn is 4.5 mA for pulse duration of T = 1.1RC.- Signetics Analog Data Manual, Signetics, Sunnyvale, CA, 1977, p 733. (View)
View full Circuit Diagram | Comments | Reading(912)
Published:2009/7/1 19:54:00 Author:May
Timer is wired to give negative output pulse for positive-going input trigger pulse. Width of output pulse in seconds is 1.1RC. Input pulse must be narrower than desired output pulse width. When reset pin is momentarily grounded, output returns to stable state. VCC is 4.5-16 V at 3-10 mA.-H.M. Berlin, IC Timer Review, 73 Magazine, Jan. 1978, p 40-45. (View)
View full Circuit Diagram | Comments | Reading(787)
Published:2009/7/1 19:53:00 Author:May


capacitor circuit operates at very low duty cycles, in range of 10% to 1%. Battery drain is low because off current is about 1 μA for 50-mA on current. R4 and C determine on time, while R1 and C set off time. Circuit pulses about twice per second, which is suitable for animal temperature and heart-rate studies. Can be used with implanted transmitters operating from single mercury button cell for more than one year with suitable resistor values.-C. Horwitz, Tolerant Astable Circuits, Wireless World, Feb. 1975, p 93. (View)
View full Circuit Diagram | Comments | Reading(762)
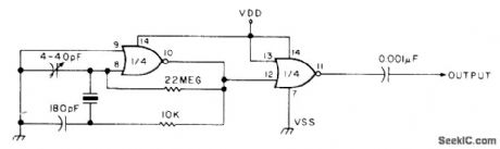
Published:2009/7/1 19:52:00 Author:May
Uses two sections of CD4001 quad NOR gate to give mono multivibrator operating in frequency range from 10 kHz up to top limit of about 10 MHz, with exact frequency depending on values used for R and C.-W. J. Prudhomme, CMOS Oscillators, 73 Magazine, July 1977, p 60-63. (View)
View full Circuit Diagram | Comments | Reading(1019)
Published:2009/7/1 19:50:00 Author:May
Circuit takes BCD output from 10-key keyboard and shifts each number, as entered, from right to Ieft on display panel. Intemal clock is not used. Keyboard strobe is delayed 2 ms to allow Ume for keyboard switches to stop bouncing. BCD outputs from G5-G8, go directly to 7- or 10-segment decoder driver, such as SN7447 decoders driv-ing RCA DR-2100 series low-voltage readouts.All resistors are 220 ohms. Capacitors for G1B and G1D are 1000 pF,and capacitors for othergates are 240 pF Article traces circuit operation,-T .O'Toole,Transfer Paranel Information Without a clock,EDN Magazine, Aug.1,1972,p 59. (View)
View full Circuit Diagram | Comments | Reading(829)
Published:2009/7/1 19:49:00 Author:May
Although 9602 multivibrator IC can be triggered normally either on leading or falling edge of square wave, but not on both, addition of two resistors and one capacitor provides double-edge triggering. When input goes low, negative-going pulse through C1 triggers 9602 and makes it deliver one output pulse. When input goes high again, high-going pulse is delivered directly to pin 12 of 9602, triggering it again so it produces an other pulse.-J. P. Yang, Circuit Triggers 0ne-Shot on Both Edges of Square Wave, EDN Magazine, Nov. 15, 1972, p 49. (View)
View full Circuit Diagram | Comments | Reading(692)
Published:2009/7/1 19:46:00 Author:May
Simple circuit using four LEDs and one inverter (which may be a transistor or spare gate) displays all four possible states on two binary tines. When levels of lines X and Y are the same, A and B will be off.Inverter then places C and D at different levels so one LED (C or D) will be on, Reverse situation occurs when X and Y are at different levels.-D.Straker, Binary State Indicator, Wireless World, Feb. 1977, p 44. (View)
View full Circuit Diagram | Comments | Reading(660)
Published:2009/7/1 5:41:00 Author:May
Simple monostable circuit using DM74L03 draws only 800-μA standby current yet delivers pulses up to 1 s wide. Uses RC time control and regenerative feedback, with values of C2 and C3 determining frequency. Pulse width increases from 0.1 s to 0.55 s as C2 and C3 are increased from 10μF to 60 μF.-C. Gilbert and C. Davis, LPTTL One-Shot Yields Wide, Clean Pulses, EDNIEEE Magazine, May 15, 1971, p 47-48. (View)
View full Circuit Diagram | Comments | Reading(760)
Published:2009/7/1 5:41:00 Author:May
Circuit of Heath HD-1250 solid-statedlρ meter covers 1.6-250 MHz range with six plug-in coils.-The Heath HD-1250 Diρ Meter,QST, Jan 1976,p 38-39. (View)
View full Circuit Diagram | Comments | Reading(1032)
Published:2009/7/1 5:36:00 Author:May
Radio Shack RS7447 BCD to 7-segment decoder converts settings of four BCD input switches to corresponding 0-9 digit on 7-segment commonanode LED display. Display is Radio Shack 276-053. Battery can be four AA cells in series,with 1N914 diodeinserted in positive lead to reduce voltage to 5 v.-F.m.Mims, Integrated Cirouit Proieets, Vol 2, Radio Shack,Fort Worth,TX,1977,2nd Ed.p 27-40. (View)
View full Circuit Diagram | Comments | Reading(5572)
| Pages:300/471 At 20281282283284285286287288289290291292293294295296297298299300Under 20 |