Position: Home > Circuit Diagram > power supply circuit > >Index 23
Low Cost Custom Prototype PCB Manufacturer

Index 23



60 Watt Laptop Battery Charger

Published:2013/3/22 3:02:00 Author:Ecco | Keyword: 60 Watt , Laptop Battery Charger

60 Watt Laptop Battery Charger
The circuit is designed for laptop battery charger with 20V output voltage. This circuit uses TOP 246 Y made ​​by Power integrations. TOP 246 Y eliminates half the discrete components compared with the UC3842. As promised Power Integration, this IC is more reliable, has a smaller form, reducing the time in designing and saving costs.   (View)

View full Circuit Diagram | Comments | Reading(2364)

5 Volt/1.5A Switching Power Supply based TNY264P

Published:2013/3/22 3:01:00 Author:Ecco | Keyword: 5 Volt, 1.5A, Switching Power Supply

5 Volt/1.5A Switching Power Supply based TNY264P
In recent years, this family of MC reached great popularity, they can be found on the DVD-player, modem, DSL, cost-supplying device, waiting for power supplies, etc. And in fact they went on the radio market very quickly. In fact, the figure of the power supply has two additional outputs for 3 and 9V.But in this series only has 5 V output. This circuit can be used to add power to usb devices like external hard disks.   (View)

View full Circuit Diagram | Comments | Reading(1218)

Laser Dioda Power Supply

Published:2013/3/22 3:00:00 Author:Ecco | Keyword: Laser Dioda , Power Supply

Laser Dioda Power Supply
Diode laser has three pins and consists of (a diode that emits a laser beam), and control the photodiode, which is designed to control power output. Anode and cathode of the diode laser is connected to the control pin and also connected with the case. The tracking scheme with a feedback current produces a forward bias diode laser. The stabilizer is automatically adjusted return current supervisory diode, in order to maintain the installed capacity of radiation. Adjusting the current is an operational amplifier OP, in the inverse input is fed a reference voltage of 2.5 V with a resistor R1, R2. The potential for direct input 3 varies with the inverse photodiode current of the laser diode. Indeed, the photodiode current passes through resistors R4 and Aj, is converted into a voltage. The output voltage of OP depends on the photodiode reverse current, as well as the trimmer Aj, which is determined by the light beam   (View)

View full Circuit Diagram | Comments | Reading(1084)

12V DC Voltage Doubler Circuit

Published:2013/3/22 2:59:00 Author:Ecco | Keyword: 12V, DC Voltage, Doubler

12V DC Voltage Doubler Circuit
This is the circuit diagram of DC voltage doubler / DC converter. The circuit will convert 12VDC power supply to become a 24VDC at and 18VDC. Almost any PNP or NPN power transistors should be work for this circuit.   (View)

View full Circuit Diagram | Comments | Reading(3760)

Charger for All Battery Types

Published:2013/3/22 2:58:00 Author:Ecco | Keyword: Charger, All Battery Types

Charger for All Battery Types
Note that the stability is observed when the load current and will change slightly of the supply voltage. Likewise, the fact is usually overlooked, but if you want a perfect stability – stabilize the power supply. Calculation of the current is very simple – the current in amperes is equal to 1.2 divided by the resistance R1 in Ohms. To display the current used transistor (germanium necessarily because of the low voltage opening) that allows you to visually observe the currents to 50 mA. Diode D1 and F2 fuse protects the charger from the battery reverse. Capacitance C1 is selected from the formula: 1 amp should 2000uF. The advantages of the proposed device: short-circuit protected it does not matter the number of elements in rechargeable battery and type – can be charged and sealed acid and lithium 12.6 3.6 and 7.2 V alkaline Switch current should be included exactly as shown on the chart – in order to remain in any manipulation of the resistor R1. The use of alternating low-impedance resistor is undesirable because of instability of sliding contact with load currents over 0.2 A.   (View)

View full Circuit Diagram | Comments | Reading(2096)

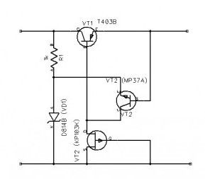
The Voltage Regulator With a Field Effect Transistor

Published:2013/3/22 2:46:00 Author:Ecco | Keyword: Voltage Regulator, Field Effect Transistor

The Voltage Regulator With a Field Effect Transistor
Feature of this transistor compensation voltage (see picture) – used in the feedback field effect transistor VT3, which acts as a dynamic load for the transistor VT2. Because of this factor increases the voltage regulation: when the input voltage from 11 to 19 V output voltage varies within ± 60 mV. Rated output voltage using Zener type D814B is 9 V. Rated load stabilizer – 0.1 A. The control transistor VT1 is mounted on the radiator in the form of an aluminum plate measuring 35×40 mm, and its static current transfer ratio of about 50. Conversely, the transistor can be used MP37A MP113A transistors, and as a replacement for zener D814B – D809. If it is necessary to obtain a value of output voltage, you must apply another type of zener with a corresponding voltage stabilization. In the latter case may require selection of the resistor R1. When you replace the last one more field-effect transistor type KP102 (gate and source are connected to the zener, and runoff from the collector of the transistor VT1) rate stabilization device further increases.   (View)

View full Circuit Diagram | Comments | Reading(1273)

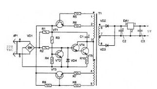
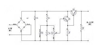
Variable Power Supply 0 to 12 V

Published:2013/3/22 2:45:00 Author:Ecco | Keyword: Variable Power Supply , 0 to 12 V

Variable Power Supply 0 to 12 V
This Power supply circuit is powered by 12 volt AC power supply rectifier diodes form VD1 … VD4, included in a bridge circuit and the rectified voltage stabilizer – capacitors CI, C2, zener VD5 and transistors VT1 and VT2. Voltage power supply output from 0 to 12 regulate the variable resistor R2. The highest current given up power supply to the load (300 mA) is limited to permissible direct current rectifier diodes. In the rectifier diodes can be used D226 or D7 with any letter index. Variable resistor R2 – with a power switch, it is desirable to group A, to its scale, on which set the output voltage of the power supply was equal numbered. In the stabilizer instead of transistor MP39 MP40 transistors can be used … MP42, and instead of P213 – P214 … P217 transistors, P201, P4 with any letter indices. The gain of transistors must be at least 15. Zener diode D813 can be replaced by zener diodes D811, D814D D814G or. The maximum stress on the power supply output voltage will correspond to the stabilization is used to block the zener. Scale of the resistor R2 should calibrate for exemplary voltmeter connected to the output terminals of the block.   (View)

View full Circuit Diagram | Comments | Reading(1506)

± 60 Volt Switching Power Supply for PA

Published:2013/3/22 2:44:00 Author:Ecco | Keyword: ± 60 Volt , Switching Power Supply, PA

± 60 Volt Switching Power Supply for PA
The main part of any amplifier is the power supply. It is clear that to obtain a high output 12-volt battery is not enough. Therefore, we must first create a voltage converter, which enables a bipolar supply +-60V with a capacity of no less than 400W. Digging on the forum found a fairly simple and relatively good scheme. The brain of this converter is a chip TL494NC, it creates pulses of a given frequency. Frequency set elements R1 and C8. Then these pulses hit the transistors VT1, VT2, which are the control keys for the output transistors. Alternately opening, the output transistors in the primary winding creates an alternating current of high frequency. The transformer increases the voltage to 60V specified, then the current is rectified by a diode bridge. Inductors and capacitors smooth the ripple and high frequency interference. The transformer is wound on a ferrite ring glued two rings size 45 * 28 * 8 marks NM2000. All faces of the ring rounding a file, then wrapped a rag trance tape.   (View)

View full Circuit Diagram | Comments | Reading(3262)

Power Supply for Simple high-quality Tube amplifier class “A”

Published:2013/3/22 2:43:00 Author:Ecco | Keyword: Power Supply , Simple high-quality Tube , amplifier, class “A”

Power Supply for Simple high-quality Tube amplifier class “A”
Thispower supplycircuit,is partof a series of Simple high-quality Tubeamplifierclass “A”. Or maybe itcan be applied toother devices.   (View)

View full Circuit Diagram | Comments | Reading(758)

Stabilized power supply +40 V, 1.2 A

Published:2013/3/22 2:42:00 Author:Ecco | Keyword: Stabilized power supply, +40 V, 1.2 A

Stabilized power supply +40 V, 1.2 A
  (View)

View full Circuit Diagram | Comments | Reading(799)

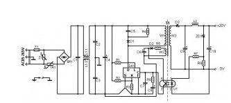
60 Volt PBX Power Supply

Published:2013/3/22 2:37:00 Author:Ecco | Keyword: 60 Volt, PBX , power Supply

60 Volt PBX Power Supply
This stabilizer was designed to supply the PBX (Private branch exchange) up to 10 rooms. Input voltage +65 VAC, Output voltage 55 … 65 V, load current 100 mA.   (View)

View full Circuit Diagram | Comments | Reading(949)

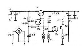
Small Size Power Supply 5-12V

Published:2013/3/22 2:36:00 Author:Ecco | Keyword: Small Size, Power Supply, 5-12V

Small Size Power Supply 5-12V
The proposed unit is designed for AC power small electronic devices (handheld radios, tape recorders, watches, etc.). The output voltage can be selected within the range of 5 to 12 V. One of the advantages of unit – small size: all its parts are placed in the body … mains plug.   (View)

View full Circuit Diagram | Comments | Reading(821)

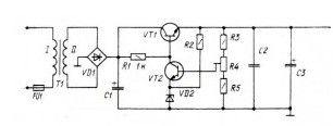
Charger for NiCd Batteries

Published:2013/3/22 2:12:00 Author:Ecco | Keyword: Charger, NiCd Batteries

Charger for NiCd Batteries
This device is used to simultaneously charge for Ni-Cd batteries. The output step-down transformer AC 12V is fed to the rectifying diode bridge, assembled on a 4-diode 1N4007. Smooth capacitor C3 constant voltage supplied to the chip 7808 , the output of which will be regulated voltage 8 V. The transistor T1 ( BC547 ), incorporated on the emitter follower circuit is used as a voltage regulator, which determines the charge current. The magnitude of this current can be adjusted by potentiometer VR2, or use a switch with three trimmer, each of which is exposed to the desired charge current (90 mA, 180 mA and 300 mA). (The figure lower conclusions potentiometer must be connected). If you want to have the batteries recharged very quickly, select the charge current of 300 mA, the charging time is about 30 minutes. Light-emitting diodes LED1 … LED4 are indicators of the charge, they shine only when a battery charging current flows. On transistors T2 … T5 made ​​permanent sources of charging current. The integrated regulator IC1, install the heat sink.   (View)

View full Circuit Diagram | Comments | Reading(1839)

5 Volt TTL Voltage Monitor

Published:2013/3/22 2:12:00 Author:Ecco | Keyword: 5 Volt, TTL, Voltage Monitor

5 Volt TTL Voltage Monitor
This is a simple device designed to control supply voltage +5 V Monitor provides information signals TTL level, accompanied by the LED display, indicating that stress or deviated from the nominal value, or vice versa, is in a “box”. The basis of the device is a low-current window comparator IC LTC1042 company Linear Technology . The reference voltage is 2.5 V ± 0.005 V for the middle “window” created by zener D1 and fed to pin 2 comparator. The width of this “window” equal to 20% (± 10%) of the reference voltage established at pin 5 chip divider R4, R5. The controlled voltage is divided by two resistors R2 and R6, and fed to pin 3 of the chip. Voltage at the terminals 2 and 3 are compared with the established view of the deviation (10%, output 5). The green LED D2 is illuminated when the voltage is within the desired range. If the voltage is out of range, red LED D3.   (View)

View full Circuit Diagram | Comments | Reading(994)

5V Switch Mode Power Supply using LM2674

Published:2013/3/22 2:11:00 Author:Ecco | Keyword: 5V, Switch Mode , Power Supply

5V Switch Mode Power Supply using LM2674
In the typical power supply is used in chip LM2674 company National Semiconductor , for many years engaged in manufacturing and designing components for the pulse transformers. LM2674 can be used instead of a chip LM2671 . By choosing different versions of chips, you can collect the converter with a constant (3.3, 5 or 12V) or with an adjustable output voltage. The above scheme gives a current of 500 mA. Note that the dignity of these components is the high switching frequency – 260 kHz, allowing the use of inductors and capacitors small denominations, to achieve high efficiency and small size of the converter. Under normal conditions, the efficiency is 90%, and in some cases, can reach even up to 96%. Both devices are protected against overcurrent and overheating. LM2671 has a number of additional features such as soft start and the opportunity to work with an external generator. The latter allows to synchronize multiple converters, which significantly reduces the noise created by them and ensure compliance with any requirements of electromagnetic compatibility (EMC). Shown in Figure converter provides output voltages of 5V and current up to 500mA. Schottky diode D1 must withstand reverse voltages of at least 45V and a maximum forward current of 3 A.   (View)

View full Circuit Diagram | Comments | Reading(1236)

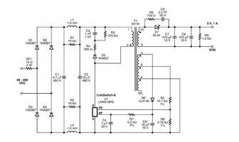
5 volt Charger based LNK616PG Chip

Published:2013/3/22 2:10:00 Author:Ecco | Keyword: 5 volt Charger, Chip

5 volt Charger based LNK616PG Chip
On-chip LNK616PG of LinkSwitch-II family firms Power Integrations can be designed very simple battery charger with mains supply, which can operate in either stabilizing the voltage and current stabilization mode. The device can be used for charging mobile phones or other electronic devices that consume less than 5 watts. LNK616PG chip was developed for use in the budget of low-voltage chargers and network adapters. This controller provides precise control of output voltage and current for a small number of external components, and characteristically, without the use of optocouplers.   (View)

View full Circuit Diagram | Comments | Reading(1038)

Simple Converter to Power UV Lamp

Published:2013/3/22 2:05:00 Author:Ecco | Keyword: Simple Converter , Power , UV Lamp

Simple Converter to Power UV Lamp
This simple converter to power UV lamp scheme is a simple converter to power the ultraviolet lamp low voltage. The power supply can be applied using the 6 batteries of 1.5V or a power supply with an output current of at least 1 A / 8V voltage outout.   (View)

View full Circuit Diagram | Comments | Reading(3321)

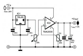
Adjustable Voltage Regulator 3 Ampere

Published:2013/3/22 2:04:00 Author:Ecco | Keyword: Adjustable Voltage Regulator, 3 Ampere

Adjustable Voltage Regulator 3 Ampere
In this scheme, adjustable voltage regulator IC 78L05 is used in conjunction with the integrated audio amplifier TDA2030 . Because of this, the stabilizer was very simple. The output voltage is regulated to 20 V with maximum current of 3 A. IC TDA2030 is protected against overheating and short circuits, making it a very reliable regulator. This scheme is very simple. Besides the two chips, stabilizer actually contains only two potentiometers and several capacitors. Adjustment is as follows: first, the engine turns potentiometer P1 to the maximum (in the direction of IC 78L05), and then the trimmer P2 is set to the desired maximum output voltage. Subsequently, the potentiometer P1 is used for fine adjustment of output voltage from this maximum value and practically to 0.   (View)

View full Circuit Diagram | Comments | Reading(2024)

Charger for Li-ion battery based LP2951

Published:2013/3/22 2:03:00 Author:Ecco | Keyword: Charger , Li-ion battery

Charger for Li-ion battery based LP2951
Stabilizer LP2951 manufactured by National Semiconductors. Element values ​​are taken from the article “Charging”, written by Chester Simpson. Diode D1 can be any of a series of 1N400x, which can be purchased. It is used as a lock, to prevent reverse current from the battery to the chip LP2951 when disconnecting the input voltage. The current charge is about 100 mA, and this value is the maximum current is limited to the internal circuits chips LP2951. For those who are interested, let us explain that any lithium-ion battery can be recharged up to charge current 1C (ie, the current in mA equivalent capacity in mAh, so that, for example, the battery capacity of 1100 mAh can be recharged current to 1100 mA). The lower charge current leads, respectively, to more charge time. In my humble opinion, 100 mA – relatively low charging current, so that the typical lithium-ion battery can be connected to this charger for the night.   (View)

View full Circuit Diagram | Comments | Reading(1728)

Xbox 360 Power Supply by Intec

Published:2013/3/22 1:59:00 Author:Ecco | Keyword: Xbox 360, Power Supply

Xbox 360 Power Supply by Intec
In the market there is an Xbox 360 power supply made ​​by Intec, which is designed specifically for use suited with the Xbox 360. Novelty has several features that are not available on the normal network Xbox 360 adapter. In particular, the device has a built-in cooler that promises to reduce the operating temperature of the platform, three LED-indicator, informing you of the state apparatus, and the half-meter cable. Connected device is simple and requires no additional configuration. Xbox 360 Power Supply from INTEC sold in the market not more than U.S. $ 100 and comes with no wires connected to the outlet.   (View)

View full Circuit Diagram | Comments | Reading(1426)

Pages:23/291 At 202122232425262728293031323334353637383940Under 20