Published:2011/4/21 20:26:00 Author:Robert | Keyword: Two-Phase, Sine Wave, Oscillator
Two-Phase Output Sine Wave Oscillator Circuit is shown below:
(View)
View full Circuit Diagram | Comments | Reading(1694)
Published:2011/4/22 1:30:00 Author:Nicole | Keyword: Input state indication
This circuit keeps an eye on a bit data input, and it will display H or L on the 7-phase LED according to its state. The circuit uses two 7437 inverters and a DL-704 common catthode LED. The diode symbol represents a phase LED(A phase is not needed when it display H or L). The power supply connection way of 7437 inverter: (14) connects to +5V, ⑦ connects to ground. (View)
View full Circuit Diagram | Comments | Reading(549)
Published:2011/4/21 20:19:00 Author:Nicole | Keyword: solar
This circuit adopts selenium solar cell, supplying to transistor audio oscillator. Under bright sunshine, this solar cell can produce about 0.35V voltage. When the photoelectric cell is put where is 91.44cm(3 feet) far from it to the 75W incandescent lamp, then the oscillation frequency is about 2400Hz. The frequency is inversely proportion to the light intensity. (View)
View full Circuit Diagram | Comments | Reading(553)
Published:2011/4/21 9:37:00 Author:Robert | Keyword: Sine Wave, Generation
Very Cool Sine Wave Generation Circuit is shown as below:
(View)
View full Circuit Diagram | Comments | Reading(937)
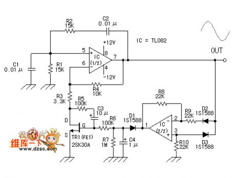
Published:2011/4/21 9:49:00 Author:Robert | Keyword: Sine Wave, Oscillator
Stable Sine Wave Oscillator Circuit is shown below:
(View)
View full Circuit Diagram | Comments | Reading(894)
Published:2011/4/21 2:30:00 Author:TaoXi | Keyword: Pin Functions, Data Circuit


1. Pin functions and data: with the package of 24-pin dual in-line, the pin functions and data circuit of the TDA9178 is listed in the table 64.
Table 64 The pin functions and data circuit of the TDA9178
(View)
View full Circuit Diagram | Comments | Reading(576)
Published:2011/4/20 22:48:00 Author:Nicole | Keyword: Clock singal, TTL
The circuit is as shown, it is composed of four negation gates. The oscillation singal frequency is decided by the parameters of C, potentiometer RP1, RP2. To change the resistance of potentiometer can change the frequency. The adjustable frequency range can reach 20:1. The width of output waves T1 depends on the resistance of potentiometer RP2, and it is the same to output waves T2. (View)
View full Circuit Diagram | Comments | Reading(508)
Published:2011/4/20 20:45:00 Author:Sue | Keyword: Pulse, Generator, Adjustable, Frequency, Duty Ratio
View full Circuit Diagram | Comments | Reading(757)
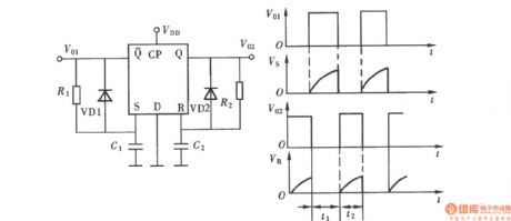
Published:2011/4/14 2:38:00 Author:Ecco | Keyword: multivibrator , D flip-flop
T0 connect theQ output terminal of D flip-flopto RC components toform a monostable trigger. The non-output terminal of Q connects to a group of RC components, they will make up a non-steady-state circuit, and it's a multivibrator. The composition is shown as the chart:
(View)
View full Circuit Diagram | Comments | Reading(1476)
Published:2011/4/20 5:50:00 Author:Ecco | Keyword: 1kHz, Audio , square wave, generator
The lkHz left and right audio square wave generator is mainly composed of the comparator LM324 and R2, R3, R4 and Cl, the circuit is shown as the chart. The reference voltage GB / 2 on input end of pin 3 of LM324 is got by the voltage divider circuit Rl, R2. The R2 and R3 constitute positive feedback, integral circuit R4 and Cl constitute negative feedback. First taking the value of R2 and R3 make R2 / (R2 + R3) = 0.5, then the square wave repetition frequency f = 1/2R4 · Cl, if selecting Cl = 0.033pF, R4 = 15kΩ, the substituted f = lkHz. Changing Cl or R4 can change the oscillation frequency.
(View)
View full Circuit Diagram | Comments | Reading(2723)
Published:2011/4/18 20:14:00 Author:Ecco | Keyword: Dual D, flip-flop , VCO
The chart shows the dual D flip-flop VCO. Circuit outputs a 50% duty cycle square wave signal, while the consumption of current is very low. When the input voltage is 5 ~ 12V, the output frequency ranges from 20 ~ 70kHz. First assuming the initial state of IC-A is Q = low level. At this time, VDl turns off, Vi charges to Cl through Rl. When the voltage on Cl reaches a certain voltage level, IC-A is forced to flip, its Q output is in high level, Cl discharges through VDl. At the same time, the CL input of IC-A will be transformed into low level, IC-A is forced back to Q = low level. The delay effect of R2 and C2 discharges the electricity of C1 before the IC-A returning to the state of Q = low level. The narrow pulse current of IC-A triggers IC-B, it produces a 50% duty cycle output pulse signal.
(View)
View full Circuit Diagram | Comments | Reading(1640)
Published:2011/4/20 1:36:00 Author:Ecco | Keyword: Voltage frequency, converter
The circuit shown in the figure is low-cost voltage frequency converter (VFC) with AD654. Connecting to necessary components Rl and Cl according to figure will make a VFC application circuit. Supply voltage can still guarantee performance to l6.5V when it is as low as 4.5V. The maximum power consumption is 3mA (no load). The highest frequency is 520kHz. The input voltage range is limited to 0 ~ 4V. The input span Vi is decided by resistor Rl, that is Vi / Rl = lmA. For example, Vi = 0 ~ 1V, Rl = lkΩ, Vi = 0 ~ 5V, Rl = 5kΩ. Output frequency range is corresponding to the Cl, Fomax = l/l0Cl, the unit of C1 is μF. For example, Cl = 0.1μF, the output frequency is 0 ~ lkHz; Cl = 0.001> F, the output frequency range is 0 ~ l00kHz.
(View)
View full Circuit Diagram | Comments | Reading(3098)
Published:2011/4/20 1:19:00 Author:Ecco | Keyword: Variable , quartz crystal , oscillator , VXO
The chart shows two typical VXO circuits, in fact they arePierce circuits,the difference is theconnection.
(View)
View full Circuit Diagram | Comments | Reading(2741)
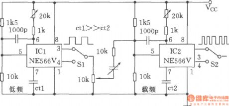
Published:2011/4/20 1:46:00 Author:Ecco | Keyword: low-frequency, FM , generator
The chart shows the low-frequency FM generator composed of two NE566V. In the chart, ICl NE566Vis used for the modulation signal, IC2 works in the carrier signal. Selection ofCtlcan ensurethe modulation frequency range, selection of Ct2 could determine the center frequency of the carrier, output modulation can be used to select the square wave and triangular wave by Sl, it can realize square wave modulation and triangular wave frequency modulation.
(View)
View full Circuit Diagram | Comments | Reading(846)
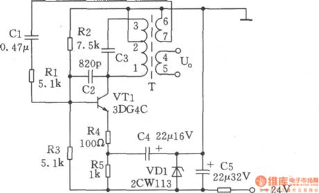
Published:2011/4/20 3:06:00 Author:Ecco | Keyword: 500Hz , signal generator
1. Specifications (1) operating frequency: 500Hz ± 10Hz; (2) Output Level: 0 ± 2.6dB (3) Output impedance: ≤ l0Ω. 2. Working principle of the circuit is shown as the circuit. 500Hz oscillator consists of VTl, T, VDl and resistors, capacitors and other components. Oscillation frequency is decided by the parallel resonant frequency of C3, L1-3, the resistor Rl is used to increase the input impedance of transistor VTl and reduce the impact of the oscillation tank. R2, R3 are DC bias resistors. R4, R5 are the emitter resistors of VTl, R4 has a current negative feedback. In order to adapt the changes of supply voltage (± 10%), it makes voltage stabilization on the both ends VT1. Under normal circumstances, L4-5 output level 0dB is ± 2.6dB/600Ω, oscillation frequency is 500Hz signal. In order to facilitate detection, the DC operating point is as follows: 'VTl the Vce = l2V ± 1V.
(View)
View full Circuit Diagram | Comments | Reading(635)
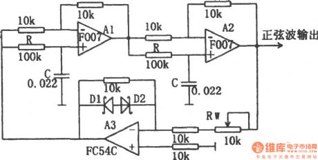
Published:2011/4/20 2:32:00 Author:Ecco | Keyword: First-order, active, phase shift , oscillator
The chart shows the first-order active phase shift oscillator. In the circuit, A1 and A2 form the first order active phase shifter, and they form loops with A3. A3 is the inverting proportion amplifier, it has the effect of primary amplification, the gain adjustment is -l, the phase shift is π. D1, D2 are the regulator 2DW7C, they play the role of steady increase. According the conditions required for the oscillation, transmission coefficient | β | of the first order active phase shifter is 1. When the total phase shift is π, the circuit can oscillate, the oscillation frequency: f0 = 1/2πRC.
(View)
View full Circuit Diagram | Comments | Reading(799)
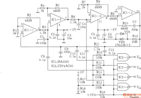
Published:2011/4/20 2:14:00 Author:Ecco | Keyword: High-performance , quadrature , sine wave , oscillator
Many RC oscillators use advanced circuit in phase shift unit. It uses a voltage feedback amplifier, of which the gain will get a sharp decline in a higher frequency and stop oscillation before reaching the desired frequency. That is the reason why voltage feedback amplifier has poor phase characteristics. The RC oscillator composed of high-frequency IC HA5025 with four current-feedback amplifiers will produce four sine waves. The circuit is shown as the chart. CD74AC00 has four NAND gates, when the threshold is bias, four independent amplifiers of HA5025 produce four sine waves, sine wave AC coupled into the input which is used as a sine / square wave converter.
(View)
View full Circuit Diagram | Comments | Reading(2864)
Published:2011/4/20 2:22:00 Author:Ecco | Keyword: Single-junction, transistor , sine wave , oscillator
The single-junction transistor is often used in sawtooth generator and pulse generator, but it may also constitute a simple sine wave generator circuit. As an scillator circuit with discrete components, it uses few components. Circuit is shown as the chart. And comparing with ordinary unijunction relaxation oscillator circuit, it adds a LC tuned circuit to the second base, the tuned circuit generates sinusoidal oscillation depended on the driving of unijunction excitation current pulse. Adjusting resistor Rl can control the size of the current pulse, sine wave can be obtained at B2. According to the parameters of figure, the oscillation frequency is 3750Hz, the peak value of output voltage peak is 2V.
(View)
View full Circuit Diagram | Comments | Reading(4014)
Published:2011/4/20 2:42:00 Author:Ecco | Keyword: 1kHz , sine wave, oscillator
The circuit shown in the chart is 1kHz sine wave oscillator circuit. Basing on the double-T circuit, the circuit using 741ordinary operational amplifier to produce 1000Hz sine wave output. Adjusting 100kΩ potentiometer will make circuit start oscillation, the oscillation frequency is determined by R1 and R2, and under normal circumstances, the value of two resistors is equal, the oscillation frequency is in inversely proportion with the resistance. Usually, the resistance is chosen between 4.7 ~ 18Ω, when the resistance of R1 and R2 is determined, the capacitor size could be selected according to need. In the figure, the resistor value choses 13Ω, capacitance is 0.01/μF.
(View)
View full Circuit Diagram | Comments | Reading(12525)
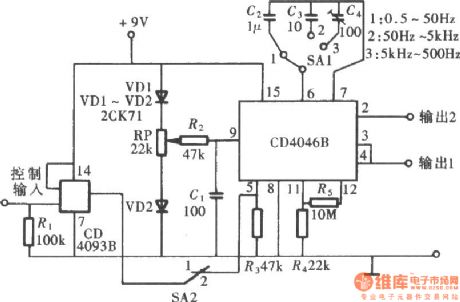
Published:2011/4/19 22:24:00 Author:Ecco | Keyword: Wideband , square wave , signal generator
CD4046 operating frequency is up to 1MHz, it is set by parameters of external RC, it can form a wide band square wave signal generator, the circuit is as shown.
(View)
View full Circuit Diagram | Comments | Reading(5372)
| Pages:188/195 At 20181182183184185186187188189190191192193194195 |