Published:2011/4/11 3:07:00 Author:Rebekka | Keyword: internal circuit theory , pinout function
TWH95 Series is PIR control circuit. Its internal structure is more perfect. External circuit is more simple. Only need a few additional RC components to form a very good pyroelectric infrared control circuit.
(View)
View full Circuit Diagram | Comments | Reading(885)
Published:2011/4/11 2:48:00 Author:Rebekka | Keyword: infrared remote control
Diagram(A) is infrared emission circuit.
Diagram(B) is infrared receiver, channel decoding and execution circuit. (View)
View full Circuit Diagram | Comments | Reading(1691)
Published:2011/4/1 3:39:00 Author:Nicole | Keyword: charger
View full Circuit Diagram | Comments | Reading(1409)
Published:2011/4/11 2:39:00 Author:Rebekka | Keyword: silicon photodiodes
View full Circuit Diagram | Comments | Reading(513)
Published:2011/4/1 3:38:00 Author:Nicole | Keyword: boost regulator
View full Circuit Diagram | Comments | Reading(705)
Published:2011/4/1 3:38:00 Author:Nicole | Keyword: start-oscillation
View full Circuit Diagram | Comments | Reading(498)
Published:2011/4/11 2:44:00 Author:Rebekka | Keyword: infrared remote control system
Figure(a) is launch encoder circuit composed of TC9148.
Figure(b) is remote control receiver decoding circuit composed of TC9150.
(View)
View full Circuit Diagram | Comments | Reading(1921)
Published:2011/4/11 2:30:00 Author:Rebekka | Keyword: infrared remote control IC




Transmitter circuit:
Transmitter output waveform:
Remote control receiver circuit:
Remote control receiver output waveform:
Remote control distance is about 10m.
(View)
View full Circuit Diagram | Comments | Reading(5139)
Published:2011/4/11 4:13:00 Author:Nicole | Keyword: switching power supply
View full Circuit Diagram | Comments | Reading(732)
Published:2011/4/11 4:13:00 Author:Nicole | Keyword: switching power supply
View full Circuit Diagram | Comments | Reading(637)
Published:2011/4/11 4:13:00 Author:Nicole | Keyword: switching power supply
View full Circuit Diagram | Comments | Reading(726)
Published:2011/4/11 4:17:00 Author:Rebekka | Keyword: Type power H bridge driver
DSZ100 Type power H bridge driver circuit diagram is shown as below.
(View)
View full Circuit Diagram | Comments | Reading(814)
Published:2011/4/11 4:13:00 Author:Nicole | Keyword: switching power supply
View full Circuit Diagram | Comments | Reading(1103)
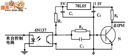
Published:2011/4/11 4:17:00 Author:Rebekka | Keyword: IPM gate pole signal isolation driver
IPM gate pole signal isolation driver circuit diagramis shown as below.
(View)
View full Circuit Diagram | Comments | Reading(827)
Published:2011/4/11 4:12:00 Author:Nicole | Keyword: switching power supply
View full Circuit Diagram | Comments | Reading(761)
Published:2011/4/11 4:12:00 Author:Nicole | Keyword: switching power supply
View full Circuit Diagram | Comments | Reading(931)
Published:2011/4/11 4:12:00 Author:Nicole | Keyword: switching power supply thick
View full Circuit Diagram | Comments | Reading(1406)
Published:2011/4/11 4:11:00 Author:Rebekka | Keyword: driver circuit
Composing of EXB841 drive circuit diagramis shown as below.
(View)
View full Circuit Diagram | Comments | Reading(1802)
Published:2011/4/11 4:15:00 Author:Rebekka | Keyword: Power NMOS tube, high and low voltage drive
Power NMOS tube high and low voltage drive circuit diagram is shown as below.
(View)
View full Circuit Diagram | Comments | Reading(504)
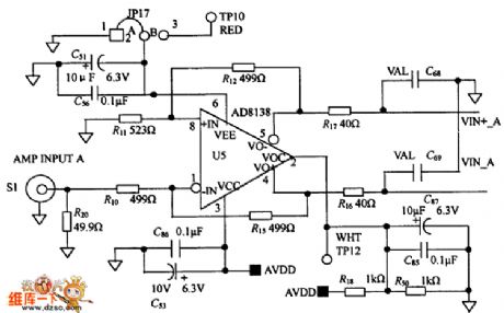
Published:2011/4/11 4:12:00 Author:Rebekka | Keyword: Op amp drive
AD9238 Op amp drive circuit diagramis shown as below.
(View)
View full Circuit Diagram | Comments | Reading(797)
| Pages:2125/2234 At 2021212122212321242125212621272128212921302131213221332134213521362137213821392140Under 20 |