Position: Home > Circuit Diagram > Index 894
Low Cost Custom Prototype PCB Manufacturer

Circuit Diagram

Index 894

D_A_converer_With_fast_unipolar_output_using_the_AM_452

Published:2009/7/20 5:24:00 Author:Jessie

D_A_converer_With_fast_unipolar_output_using_the_AM_452
D/A converer With fast unipolar output using the AM-452(courtesy Datel Systems, Inc.).   (View)

View full Circuit Diagram | Comments | Reading(927)

Automatic_liquid_level_control_for_sump_pumps_water_storage_tanks_swimming_pools_animal_drinking_troughs_etc

Published:2009/7/20 5:44:00 Author:Jessie

Automatic_liquid_level_control_for_sump_pumps_water_storage_tanks_swimming_pools_animal_drinking_troughs_etc
Automatic liquid-level control for sump pumps, water storage tanks, swimming pools, animal drinking troughs, etc. This device can operate equipment to keep the liquid level between two prescribed points (courtesy General Electric Company).   (View)

View full Circuit Diagram | Comments | Reading(2232)

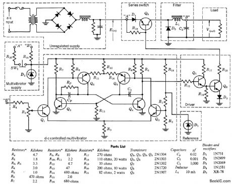
100_W_SWITCHING_REGULATOR

Published:2009/7/20 5:43:00 Author:Jessie

100_W_SWITCHING_REGULATOR
Chief advantage of switching-mode regulator is relatively low power dissipated in series regulating transistor. Circuit provides 20 v d-c output, constant within 0.2 v, for loads up to 5 amp. Input 60-cps voltage may vary 10 v above and below 40 v. Operating tempera lure range is -25 to +50°C. Driver transistors Q7 and Q8 operate as switches that are saturated when driven with positive pulses from mvbr.-Texas Instruments Inc., Transistor Circuit Design, McGraw-Hill, N.Y., 1963, p 468.   (View)

View full Circuit Diagram | Comments | Reading(879)

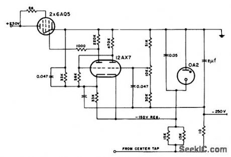
NEGATIVE_OUTPUT_150_AND_300_V_REGU_LATOR

Published:2009/7/20 5:41:00 Author:Jessie

NEGATIVE_OUTPUT_150_AND_300_V_REGU_LATOR
Operation is comparable to tortes ponding positive-output circuit.-NBS, Hand-book Preferred Circuits Navy Aeronautical Electronic Equipment, Vol, 1 Electron Tube Circuits, 1963, p N2-5.   (View)

View full Circuit Diagram | Comments | Reading(706)

NEGATIVE_OUTPUT_250V_REGULATOR

Published:2009/7/20 5:39:00 Author:Jessie

NEGATIVE_OUTPUT_250V_REGULATOR
Operation is comparable to corresponding positive-output circuit.-NBS, Handbook Preferred Circuits Navy Aeronautical Electronic Equipment, Vol. 1, Electron Tube Circuits, 1963, p N2-5.   (View)

View full Circuit Diagram | Comments | Reading(691)

5_volt_5_ampera_regulator_with_remote_sensing_and_PNP_current_boost

Published:2009/7/20 5:38:00 Author:Jessie

5_volt_5_ampera_regulator_with_remote_sensing_and_PNP_current_boost
5-volt 5-ampera regulator with remote sensing and PNP current boost (courtesy GTE Sylvania Incorporated).   (View)

View full Circuit Diagram | Comments | Reading(716)

100_mA_constant_current_source

Published:2009/7/20 5:36:00 Author:Jessie

100_mA_constant_current_source
100 mA constant-current source (courtesy GTE Sylvania Incorporated).   (View)

View full Circuit Diagram | Comments | Reading(875)

Current_bypass_with_load_current_from_400_to_500_mA_

Published:2009/7/20 5:36:00 Author:Jessie

Current_bypass_with_load_current_from_400_to_500_mA_
Current bypass with load current from 400 to 500 mA (courtesy GTE Sylvania Incorporated).   (View)

View full Circuit Diagram | Comments | Reading(618)

6_volt_5_ampere_high_efficiency_regulator

Published:2009/7/20 5:35:00 Author:Jessie

6_volt_5_ampere_high_efficiency_regulator
6-volt 5-ampere high-efficiency regulator (Courtesy GIF Sylvania Incorporated).   (View)

View full Circuit Diagram | Comments | Reading(765)

15_volt_2_ampere_regulator_with_current_foldback_

Published:2009/7/20 5:34:00 Author:Jessie

15_volt_2_ampere_regulator_with_current_foldback_
15-volt 2-ampere regulator with current foldback (courtesy GTE Sylvania Incorporated).   (View)

View full Circuit Diagram | Comments | Reading(676)

12_volt_power_supply_using_an_over_winding_of_a_phonograph_motor_or_a_transformer

Published:2009/7/20 5:33:00 Author:Jessie

12_volt_power_supply_using_an_over_winding_of_a_phonograph_motor_or_a_transformer
12-volt power supply using an over winding of a phonograph motor or a transformer. With 16 volts AC, the output will be approximately 12 volts DC. Rs is the series resistance of the winding (courtesy GTE Sylvania Incorporated).   (View)

View full Circuit Diagram | Comments | Reading(725)

FEEDBACK_CHOKE_CUIS_RIPPLE

Published:2009/7/20 5:24:00 Author:Jessie

FEEDBACK_CHOKE_CUIS_RIPPLE
Choke L1, placed in feedback path from Q1 to Q2, holds down ripple in current supplied to load through Darlington amplifier Q2-Q3. Choke acts as if it were in series with load even though carrying only a fraction of load current.-J. T. Quatse, Feedback Choke Reduces Power Supply Ripple, Electronics, 39:13, p 74.   (View)

View full Circuit Diagram | Comments | Reading(697)

A_D_divider_using_an_AD7520_10_bit_multiplying_D_A_converter

Published:2009/7/20 5:24:00 Author:Jessie

A_D_divider_using_an_AD7520_10_bit_multiplying_D_A_converter
A/D divider using an AD7520 10-bit multiplying D/A converter (courtesy Analog Devices, Inc.).   (View)

View full Circuit Diagram | Comments | Reading(843)

8_bit_buffered_multiplying_CMOS_D_A_convener_in_unipolar_binary_operation_

Published:2009/7/20 5:23:00 Author:Jessie

8_bit_buffered_multiplying_CMOS_D_A_convener_in_unipolar_binary_operation_
8-bit buffered multiplying CMOS D/A convener in unipolar binary operation (courtesy Analog Devices, Inc.).   (View)

View full Circuit Diagram | Comments | Reading(846)

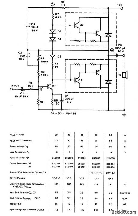
20__40__50__60_watt_complementary_Darlington_AF_power_amplifier

Published:2009/7/20 5:23:00 Author:Jessie

20__40__50__60_watt_complementary_Darlington_AF_power_amplifier
20-/40-/50-/60-watt complementary Darlington AF power amplifier. See table for amplifier component specs (courtesy Fairchild Semiconductor).   (View)

View full Circuit Diagram | Comments | Reading(1081)

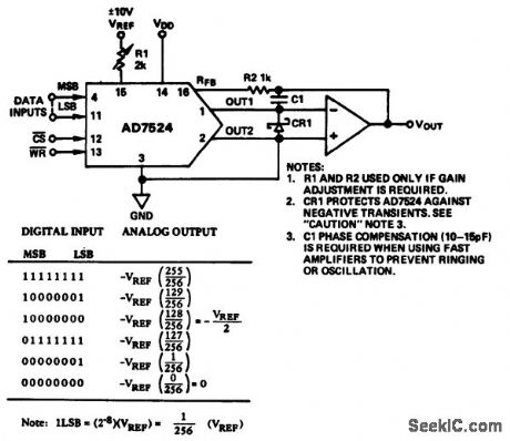
10_bit_multiplying_D_A_converter_in_unipolar_operation

Published:2009/7/20 5:23:00 Author:Jessie

10_bit_multiplying_D_A_converter_in_unipolar_operation
10-bit multiplying D/A converter in unipolar operation(courtesy Analog Devices, Inc.).   (View)

View full Circuit Diagram | Comments | Reading(845)

12_V_D_C_REGULATOR

Published:2009/7/20 5:23:00 Author:Jessie

12_V_D_C_REGULATOR
Provides up to 3 amp at 12 v with 1% regulation for inputs of 13 to 50 v from unregulated source. Auxiliary source Ea must be minimum of 5 v.-NBS, Handbook Preferred Circuits Navy Aeronautical Electronic Equipment, Vol. 11, Semiconductor Device Circuits, PSC 2, p 2-4.   (View)

View full Circuit Diagram | Comments | Reading(673)

10_bit_CMOS_A_D_converter_in_bipolar_operation

Published:2009/7/20 5:22:00 Author:Jessie

10_bit_CMOS_A_D_converter_in_bipolar_operation
10-bit CMOS A/D converter in bipolar (offset binary) operation. This is a modified 2s complement operation (courtesy Analog Devices, Inc.).   (View)

View full Circuit Diagram | Comments | Reading(853)

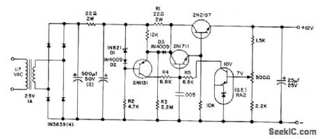
PRECISION_12_V_200_MA_SUPPLY

Published:2009/7/20 5:21:00 Author:Jessie

PRECISION_12_V_200_MA_SUPPLY
Regulation is less than 0.001% for 10% change in line voltage. Sharp current limiting at 300 ma is provided by R1 and D3. Darlington connection for series regulator gives current gain of 10,000 at 100 ma, so normal variation of reference amplifier collector current is only 10 microamp over full range of output current.- Iransistor Manual, Seventh Edition, General Electric Co., 1964, p 232.   (View)

View full Circuit Diagram | Comments | Reading(670)

8_bit_multiplying_D_A_convener_in_unipolar_binary_operation_below

Published:2009/7/20 5:21:00 Author:Jessie

8_bit_multiplying_D_A_convener_in_unipolar_binary_operation_below
8-bit multiplying D/A convener in unipolar binary operation below (courtesy Analog Devices, Inc.).   (View)

View full Circuit Diagram | Comments | Reading(780)

Pages:894/2234 At 20881882883884885886887888889890891892893894895896897898899900Under 20