Published:2011/6/24 7:55:00 Author:Seven | Keyword: power amplifier
The EL34 power amplifier circuit is shown as above.
(View)
View full Circuit Diagram | Comments | Reading(1046)
Published:2011/6/24 2:25:00 Author:Seven | Keyword: infrared, remote control, pre-amplifier
The TDA2320 typical application circuit (View)
View full Circuit Diagram | Comments | Reading(1873)
Published:2011/6/14 2:13:00 Author:Christina | Keyword: application circuit
The ELM95 series DC/DC convertor application circuit is as shown in the figure. This circuit has very few external components, it only has the inductor, the diode and the capacitor.
The ELM95 series DC/DC convertor application circuit
In application you should pay attention to choose the small inductance coil resistance and it can not appear the magnetic saturation, the diode need to have the fast switching speed, the pressurization of the capacitor is at least 3 times of the output voltage. (View)
View full Circuit Diagram | Comments | Reading(604)
Published:2011/6/14 2:33:00 Author:Christina | Keyword: dual-channel, audio, power amplifier, integrated circuit



The BA5406 is designed as one kind of dual-channel audio power amplifier integrated circuit that is produced by the Toyo electric tools company, and it can be used in variety kinds of sound systems as the audio power amplifier, such as the home audio, computer audio, car audio.etc.
1.Features
The BA5406 is composed of two groups of audio power amplifier circuit with the same functions, it has the features of good low voltage characteristics, wide power supply voltage range (4.5V-15V), high frequency phase compensation and symmetrical two-channel derivation pin. The internal circuit block diagram is as shown in figure 1.
Figure 1 The internal circuit block diagram of the BA5406
2.Pin functions and data
The BA5406 uses the 12-pin single-row DIP package, the pin functions and data are as shown in table 1.
Table 1 The pin functions and data of the BA5406
3.Typical application circuit
The typical application circuit of the BA5406 dual-channel audio power amplifier integrated circuit is as shown in figure 1.
Figure 1 The typical application circuit of the BA5406
(View)
View full Circuit Diagram | Comments | Reading(7069)
Published:2011/6/23 22:10:00 Author:Seven | Keyword: high current, headphone amplifier
The 6DJ8+6AS7(6080) high current headphone amplifier circuit is shown as above.
(View)
View full Circuit Diagram | Comments | Reading(8078)
Published:2011/6/23 22:12:00 Author:Seven | Keyword: stereo system, internal power amplifiers
The stereo system circuit with internal power amplifiers is shown as above.
(View)
View full Circuit Diagram | Comments | Reading(607)
Published:2011/6/23 22:19:00 Author:Seven | Keyword: high frequency, infrared, stereo headphone
The high frequency infrared harmonic stereo headphone circuit is shown as above. (View)
View full Circuit Diagram | Comments | Reading(1071)
Published:2011/6/23 22:20:00 Author:Seven | Keyword: transistor diode, full-wave rectifier
The transistor diode full-wave rectifier circuit is shown as above.
(View)
View full Circuit Diagram | Comments | Reading(759)
Published:2011/6/24 4:05:00 Author:Seven | Keyword: stereo sound, valve power, amplifier
The stereo sound valve power amplifier circuit is shown as above.
(View)
View full Circuit Diagram | Comments | Reading(1222)
Published:2011/6/24 3:25:00 Author:Seven | Keyword: 3-pole valve, regulated circuit
The dual 3-pole valve regulated circuit is shown as above.
(View)
View full Circuit Diagram | Comments | Reading(602)
Published:2011/6/24 2:42:00 Author:Seven | Keyword: low current, regulated valve
The low current regulated valve circuit is shown in the figure.
(View)
View full Circuit Diagram | Comments | Reading(645)
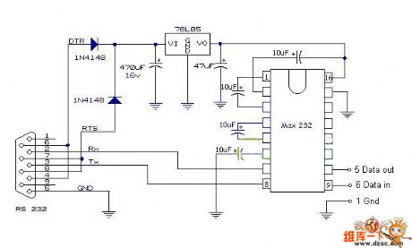
Published:2011/6/24 3:23:00 Author:Seven | Keyword: SCM, serial connecting circuit
The SCM and RS232 serial connecting circuit is shown as above.
(View)
View full Circuit Diagram | Comments | Reading(620)
Published:2011/6/24 7:07:00 Author:Seven | Keyword: transistor, high frequency, power supply
The transistor 27-30mhz high frequency power supply circuit is shown in the figure.
(View)
View full Circuit Diagram | Comments | Reading(728)
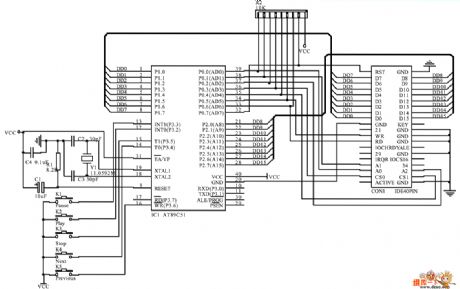
Published:2011/6/24 3:21:00 Author:Seven | Keyword: injection, serial, PIC interface
The 25 injection serial PIC interface circuit is shown as above.
(View)
View full Circuit Diagram | Comments | Reading(614)
Published:2011/6/24 3:28:00 Author:Seven | Keyword: low power, power amplifier
The 6P14 low power valve power amplifier circuit is shown as above.
(View)
View full Circuit Diagram | Comments | Reading(952)
Published:2011/6/23 22:25:00 Author:Seven | Keyword: color TV, remote control
figure:The color TV remote control circuit (15) (View)
View full Circuit Diagram | Comments | Reading(702)
Published:2011/6/23 22:27:00 Author:Seven | Keyword: CD-ROM, connector
The CD-ROM connector principle circuit is shown as above. (View)
View full Circuit Diagram | Comments | Reading(1341)
Published:2011/6/24 3:33:00 Author:Seven | Keyword: power amplifier
The MJ11032 and MJ11033 power amplifier circuit is shown as above.
(View)
View full Circuit Diagram | Comments | Reading(8046)
Published:2011/6/24 3:50:00 Author:Seven | Keyword: power amplifier
The independent power amplifier ocl circuit is shown as above.
(View)
View full Circuit Diagram | Comments | Reading(4575)
Published:2011/6/24 7:24:00 Author:Seven | Keyword: power amplifier
The merging power amplifier circuitis shown as above.
(View)
View full Circuit Diagram | Comments | Reading(960)
| Pages:192/250 At 20181182183184185186187188189190191192193194195196197198199200Under 20 |