Published:2011/6/20 21:59:00 Author:Seven | Keyword: push-pull circuit
The EF86+6SN7+6L6 push-pull circuit is shown in the figure.
(View)
View full Circuit Diagram | Comments | Reading(14252)
Published:2011/6/20 22:01:00 Author:Seven | Keyword: single terminal circuit
The 6SN7+300B single terminal circuit is shown in the figure.
(View)
View full Circuit Diagram | Comments | Reading(7193)
Published:2011/6/20 22:01:00 Author:Seven | Keyword: electronic valve, common-gate
The electronic valve difference common-gate phase-reversing circuit is shown in theabove figure.
(View)
View full Circuit Diagram | Comments | Reading(959)
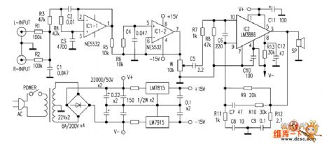
Published:2011/6/20 22:02:00 Author:Seven | Keyword: op-amp


The IM3886 op-amp circuit is shown in the above circuit.
(View)
View full Circuit Diagram | Comments | Reading(917)
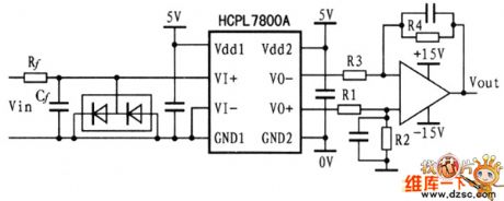
Published:2011/6/19 8:04:00 Author:Seven | Keyword: isolation detection
The simulation signal detection circuit is to convert the strong signal into the weak digital signals that dsp can read, and it must be sure of the isolation of the strong and weak electricity. The writer chooses the HP hcp17800a photoelectric coupler, whose linearity is 0.004%, and the impedance is 15kv/lμs when the common voltage is 1000v, the gain drift is 0.000 25v/℃, the band width is 100KHz. The concrete isolation detection circuit is shown in the figure.
(View)
View full Circuit Diagram | Comments | Reading(997)
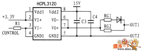
Published:2011/6/19 8:17:00 Author:Seven | Keyword: drive circuit
The pwm signal generated by dsp control circuit first crosses the drive circuit, and then controls the ON/OFF state of the igbt switch pipe. The writer chooses HP hcpl3120 specialized igbt drive circuit, see as the figure. The output and input of the drive circuit are isolated to each other, the drive circuit also has the function of LEV switching, it can convert the dsp +5 control voltage in the +15V igbt drive circuit, the drive circuit is equipped with the MORNSUN b0515 isolating power supply module.
(View)
View full Circuit Diagram | Comments | Reading(1836)
Published:2011/6/21 9:57:00 Author:Borg | Keyword: output amp
View full Circuit Diagram | Comments | Reading(4645)
Published:2011/6/22 1:11:00 Author:Borg | Keyword: single channel, amplifier
The single channel amplifier circuit (View)
View full Circuit Diagram | Comments | Reading(660)
Published:2011/6/21 21:34:00 Author:qqtang | Keyword: stereo sound, power amplifier
The OCL stereo sound power amplifier circuit is shown as above.
(View)
View full Circuit Diagram | Comments | Reading(1843)
Published:2011/6/23 1:06:00 Author:qqtang | Keyword: block frequency, wide band


By the external capacitors CSEL1 and CSEL2, the block frequency of the low-pass filter can be set under 1KHz, which can meet the narrow band need, see as the figure. The capacitance computing formula is as follows.
(View)
View full Circuit Diagram | Comments | Reading(641)
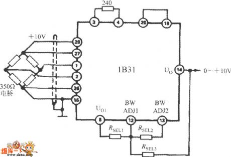
Published:2011/6/23 11:24:00 Author:qqtang | Keyword: block frequency, signal regulator, resistor



By 3 external resistors, the block frequency can be risen from 1KHz to 20KHz, which can meet the need of wide band. The circuit is shown in the figure. The resistance value computing formulais as follows:
In the formula, the unit of RSEL1~RSEL3 is kΩ. Besides, the resistance valuecan be chosen according to the table.
(View)
View full Circuit Diagram | Comments | Reading(730)
Published:2011/6/19 9:43:00 Author:Seven | Keyword: application circuit
The STK4181 application circuit is shown in the figure.
(View)
View full Circuit Diagram | Comments | Reading(2546)
Published:2011/6/20 22:04:00 Author:Seven | Keyword: application circuit
The STK4172 application circuit is shown in the above figure.
(View)
View full Circuit Diagram | Comments | Reading(5792)
Published:2011/6/21 0:50:00 Author:John
Adjustable non-steady-state circuit is shown.
(View)
View full Circuit Diagram | Comments | Reading(552)
Published:2011/6/21 0:50:00 Author:John | Keyword: adjustable pulse width
Non-steady-state circuit with adjustable pulse width is shown.
(View)
View full Circuit Diagram | Comments | Reading(514)
Published:2011/6/20 22:05:00 Author:Seven | Keyword: application circuit
The STK4162 application circuit is shown in theabove figure.
(View)
View full Circuit Diagram | Comments | Reading(4322)
Published:2011/6/20 0:57:00 Author:Seven | Keyword: application circuit
The STK4132 application circuit is shown in the figure.
(View)
View full Circuit Diagram | Comments | Reading(5625)
Published:2011/6/23 11:15:00 Author:qqtang | Keyword: long-term, timing circuit
In the figure is the long-term timing circuit composed of 555. When S1 is pressed, timing is starting, and the time can be changed by adjusting RP1, the timing range is 3~220min. If capacitor C1 is 2200μF, then the timing range is 40~48h. The 3-pin of 555 outputs the timing control signal. If the circuit is used to control large power controller, a relay can be fixed between B and C or A and B, the touch spot of the relay is to control all kinds of timing loading.
(View)
View full Circuit Diagram | Comments | Reading(1070)
Published:2011/6/23 10:59:00 Author:qqtang | Keyword: time delay, energy-saving lamp
In the circuit is the 555 time delay energy-saving lamp circuit, which can be used at the stair exit and corridor. By pressing S1, the relay K is conducting, at the same time, the lamp K is glowing, the touch spot K1 is closed and locking the power supply. H is put out in 2min, after the light is off, the power consumption is very low, so the aim of saving power is fulfilled.
(View)
View full Circuit Diagram | Comments | Reading(1623)
Published:2011/6/23 3:24:00 Author:qqtang | Keyword: timing circuit, power supply
In the figure is the NE555 timing circuit of ±15v power supply. In the circuit, to get a dual-channel capability and work in double power supplies, we can add a floating different working voltage on the power supply terminal of NE555. The resistors R1~R4 and transistors (VT1 and VT2) compose a LEV moving net, which can generate the required floating voltage. The capacitor C1 is used to impede the high frequency oscillation generated by the impedance timer when it is jumping.
(View)
View full Circuit Diagram | Comments | Reading(2794)
| Pages:194/250 At 20181182183184185186187188189190191192193194195196197198199200Under 20 |