Published:2009/6/26 1:56:00 Author:May
View full Circuit Diagram | Comments | Reading(622)
Published:2009/6/26 1:33:00 Author:May
TCA965 window discriminator IC allows the potentiometers RV1 and RV2 to set up a window height and window width respectively. R1 and thermistor TH1 for a potential divider connected across the supply lines. RI is chosen such that at ambient temperature the voltage at the junction of these two components will be approximately half supply. As the temperature of the sensor changes, the voltage will change. RV1 will set the point which corresponds to the center voltage of a window the width of which is set by RV2. The switching points of the IC feature a Schmitt characteristic with low hys-teresis. The outputs of IC1 indicate whether the input voltage is within the window or out-side by virtue of being either too high or too low. The outputs of IC1 drive the LEDs via a current limiting resistor. (View)
View full Circuit Diagram | Comments | Reading(1976)
Published:2009/6/25 23:46:00 Author:May
View full Circuit Diagram | Comments | Reading(570)
Published:2009/6/25 23:26:00 Author:May
View full Circuit Diagram | Comments | Reading(0)
Published:2009/6/25 23:16:00 Author:May
Circuit NotesThe timing cycle is continuously reset by the input pulse train. A change in frequency, or a missing pulse, allows completion of the tim-ing cycle which causes a change in the output level. For this application, the time delay should be set to be slightly longer than the normal time between pulses. The graph shows the actual waveforms seen in this mode of op-eration. (View)
View full Circuit Diagram | Comments | Reading(1)
Published:2009/6/25 23:13:00 Author:May
View full Circuit Diagram | Comments | Reading(632)
Published:2009/6/25 23:13:00 Author:May
Simple, easily transported VSWR meter consists of high-gain amplifier, narrow-bandwidth (100-Hz) selective amplifier tuned to 1000 Hz, and variable-gain output amplifier driving low-cost VU meter. Ideal for nulling type VSWR measurements. Draws only about 6mA from 9.V transistor battery. Closing S1 increases gain about 100 times for Iow.Ievel readings. R1 sets U1B to 1000 Hz, while R2 sets reference on VU meter.-J.Reisert Matching Techniques for VHF/UHF Antennas, Ham Fladio,July 1976,p50-56. (View)
View full Circuit Diagram | Comments | Reading(1386)
Published:2009/6/25 23:12:00 Author:May
Circuit Notes
The detector circuit is made up a two-amplifier multiple feedback bandpass filter followed by an ac-to-dc detector section and a Schmitt Trigger. The bandpass filter (with a Q of greater than 100) passes only 500 Hz inputs whch are in turn rectified by D1 and filtered by R9 and CA. This filtering action in combination with the trigger level of 5 V for the Schmitt device insures that at least 55 cycles of 500 Hz input must be present before the output will react to a tone input. (View)
View full Circuit Diagram | Comments | Reading(1278)
Published:2009/6/25 22:38:00 Author:May
Circuit Notes
Precision half wave rectifier using an op-erational amplifier will have a rectification ac-curacy of 1% from dc to 100 kHz. (View)
View full Circuit Diagram | Comments | Reading(0)
Published:2009/6/25 22:37:00 Author:May



Circuit Notes
The circuit will provide a dc output equal to the rms value of the input. Accuracy is typi-cally2% for a 20 VPP input signal from 50 Hz to 100 kHz, although it's usable to about 500 kHz.The lower frequency is limited by the size of the filter capacitor. Since the input is dc coupled, it can provide the true rms equivalent of a dc and ac signal. (View)
View full Circuit Diagram | Comments | Reading(0)
Published:2009/6/25 22:35:00 Author:May
The unit consists of a sensor, timer, and electric water pump. The sensor is embedded in the soil, and when dry, the electronics operate the water pump for a preset time. The circuit is composed of a level sensitive Schmitt trigger, variable time monostable, and output driver. When the resistance across the probe increases beyond a set value (i.e., the soil dries), the Schmitt is triggered. C2 feeds a negative going pulse to the monostable when the Schmitt triggers and R2 acts as feedback, to ensure a fast switching action. (View)
View full Circuit Diagram | Comments | Reading(0)
Published:2009/6/25 22:34:00 Author:May
View full Circuit Diagram | Comments | Reading(0)
Published:2009/6/25 22:33:00 Author:May
View full Circuit Diagram | Comments | Reading(0)
Published:2009/6/25 22:32:00 Author:May
The detector is made of fine wires spaced about one or two inches apart. When the area between a pair of wires becomes moistened, the horn will sound. To turn it off, dc power must be disconnected. (View)
View full Circuit Diagram | Comments | Reading(0)
Published:2009/6/25 22:31:00 Author:May


Circuit Notes
This circuit provides a short negativegoing output pulse for every positive-going edge at the input. The input waveform is coupled to the input by capacitor C; the pulse O length denends, as before, on R and C. If a negattve gomg edge detector is required, the circuit in B should be used. (View)
View full Circuit Diagram | Comments | Reading(0)
Published:2009/6/25 22:29:00 Author:May



Circuit Notes
The circuit has negative feedback only for positive signals. The inverting input can only get some feedback when diode Dl is forward biased and only occurs when the input is posi-tive. With a positive input signal, the output of the op amp rises until the inverting input signal reaches the same potential. In so doing, the capacitor C is also charged to this potential.When the input goes negative, the diode Dl becomes reverse biased, the voltage on the capacitor remains, being slowly discharged by the op amp input bias current of 10 pico amps.Thus the discharge of the capacitor is domin-antly controlled by the resistor R, giving a time constant of 10 seconds. Thus, the circuit de-tects the most positive peak voltage and remembers it. (View)
View full Circuit Diagram | Comments | Reading(0)
Published:2009/6/25 22:16:00 Author:May
View full Circuit Diagram | Comments | Reading(625)
Published:2009/6/25 21:48:00 Author:May
Connect this circuit to a transceiver with a coaxial T connector in the transmission line. Key the transmitter (unmodulated), set S1 to CAL, and adjust R2 for a full scale reading. Return S1 to MOD position. The meter will read % modulation with 10% accuracy. (View)
View full Circuit Diagram | Comments | Reading(0)
Published:2009/6/25 21:47:00 Author:May
Play any stereo disc or tape and then set the amplifier to mono. Adjust left and right channel balance until meter M1 indicates zero; then the left and right output level are identical. (View)
View full Circuit Diagram | Comments | Reading(656)
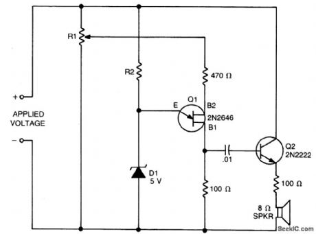
Published:2009/6/25 21:34:00 Author:May
Circuit Notes
The values of R1, R2, and D1 are selected for the voltage applied. Using a 12-volt battery, R1= 10K, R2 = 5.6 K and Di is a 5-volt zener diode, or a string of forward-biased silicon rectifiers equaling about 5 volts. Transistor Q1 is a general-purpose UJT (Unijunction Transis-tor), and Q2 is any small-signal or switching NPN transistor. When detector is connected across the battery terminals, it draws little current and does not interfere with other devices powered by the battery. If voltage drops below the trip voltage selected with the R1 setting, the speaker beeps a waming. The fre-quency of the beeps is determined by the amount of undervoltage. If other voltages are being monitored, select R1 so that it draws only 1 mA or 2 mA. Zener diode D1 is about one-half of the desired trip voltage, and R2 is selected to bias it about 1 mA. (View)
View full Circuit Diagram | Comments | Reading(1592)
| Pages:71/101 At 206162636465666768697071727374757677787980Under 20 |