Low Cost Custom Prototype PCB Manufacturer

Remote Control Circuit

Index 34



UPD6103G(Television, tape recorder, audio equipment and air conditioner)Infrared remote control launch circuit

Published:2011/3/22 21:54:00 Author:Jessie | Keyword: infrared, remote control


μPD6102G is large scale integrated circuit special for infrared remote control launch, suitable for television, tape recorder, audio equipment and air conditioner, etc. The Internal circuit is composed by timing generator, Data registers, keyboard input circuit, keyboard output circuit, oscillator frequency device, divide output circuit and control circuit, etc.Technical characteristicsPower supply voltage(VDD=2.0~3.3V), Low power consumption (preparation condition, IDD<1μA).Can send 128 kind of data code.24 feet flat plastic packaging.   (View)

View full Circuit Diagram | Comments | Reading(661)

Color TV remote control 39

Published:2011/3/22 21:57:00 Author:Jessie | Keyword: color TV, remote control

Color TV remote control 39
  (View)

View full Circuit Diagram | Comments | Reading(740)

Color TV remote control 35

Published:2011/3/22 21:57:00 Author:Jessie | Keyword: color TV, remote control

Color TV remote control 35
  (View)

View full Circuit Diagram | Comments | Reading(762)

Color TV remote control 36

Published:2011/3/22 21:57:00 Author:Jessie | Keyword: color TV, remote control

Color TV remote control 36
  (View)

View full Circuit Diagram | Comments | Reading(795)

Color TV remote control 37

Published:2011/3/22 21:57:00 Author:Jessie | Keyword: color TV, remote control

Color TV remote control 37
  (View)

View full Circuit Diagram | Comments | Reading(672)

Color TV remote control 38

Published:2011/3/22 21:57:00 Author:Jessie | Keyword: color TV, remote control

Color TV remote control 38
  (View)

View full Circuit Diagram | Comments | Reading(728)

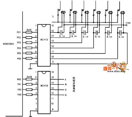
Color TV remote control 42

Published:2011/3/22 21:57:00 Author:Jessie | Keyword: color TV, remote control

Color TV remote control 42
  (View)

View full Circuit Diagram | Comments | Reading(693)

Color TV remote control 28

Published:2011/3/22 21:56:00 Author:Jessie | Keyword: color TV, remote control

Color TV remote control 28
  (View)

View full Circuit Diagram | Comments | Reading(655)

Color TV remote control 29

Published:2011/3/22 21:56:00 Author:Jessie | Keyword: color TV, remote control

Color TV remote control 29
  (View)

View full Circuit Diagram | Comments | Reading(638)

Color TV remote control 30

Published:2011/3/22 21:56:00 Author:Jessie | Keyword: color TV, remote control

Color TV remote control 30
  (View)

View full Circuit Diagram | Comments | Reading(691)

Color TV remote control 31

Published:2011/3/22 21:56:00 Author:Jessie | Keyword: color TV, remote control

Color TV remote control 31
  (View)

View full Circuit Diagram | Comments | Reading(681)

Color TV remote control 32

Published:2011/3/22 21:56:00 Author:Jessie | Keyword: color TV, remote control

Color TV remote control 32
  (View)

View full Circuit Diagram | Comments | Reading(767)

Color TV remote control 33

Published:2011/3/22 21:56:00 Author:Jessie | Keyword: color TV, remote control

Color TV remote control 33
  (View)

View full Circuit Diagram | Comments | Reading(658)

Color TV remote control 34

Published:2011/3/22 21:56:00 Author:Jessie | Keyword: color TV, remote control

Color TV remote control 34
  (View)

View full Circuit Diagram | Comments | Reading(653)

Transistor fT Choosing circuit

Published:2011/3/21 3:00:00 Author:Jessie | Keyword: Transistor fT Choosing

Transistor fT Choosing circuit
  (View)

View full Circuit Diagram | Comments | Reading(684)

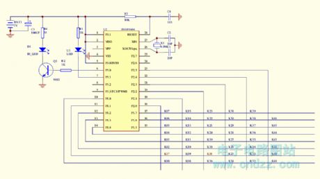
Drive circuit diagram of SCM on the air-condition remote control

Published:2011/3/21 19:53:00 Author:Nicole | Keyword: SCM, air-condition remote control

Drive circuit diagram of SCM on the air-condition remote control
  (View)

View full Circuit Diagram | Comments | Reading(703)

Remote Control Fun Circuit

Published:2011/3/21 1:23:00 Author:Celina | Keyword: Remote Control, Fun

Remote Control Fun Circuit
  (View)

View full Circuit Diagram | Comments | Reading(1400)

Pages:34/34 At 202122232425262728293031323334