Published:2009/7/9 1:41:00 Author:May
View full Circuit Diagram | Comments | Reading(690)
Published:2009/7/9 1:40:00 Author:May


This simple rc oscillator uses a medium-speed comparator with hysteresis and feedback through R1 and C1 as timing elements. The frequency of oscillation is, at least theoretically, independent from the power supply voltage. If the comparator swings to the supply rails, if the pull-up resistor is much smaller than the resistor Rh, and if the propagation delay is negligible compared to the rc time constant, the oscillation frequency is: (View)
View full Circuit Diagram | Comments | Reading(105)
Published:2009/7/9 1:38:00 Author:May
The circuit's frequency of oscillation is f = 2.8/[C1×(R1+ R2)]. Using the values shown, the output frequency can be varied from 60 Hz to 20 kHz by rotating potentiometer R2.
A portion of IC1's output voltage is fed to its noninverting input at pin 3. The voltage serves as a reference for capacitor C1, which is connected to the noninverting input at pin 2 of the IC. That capacitor continually charges and discharges around the reference voltage, and the result is a square-wave output. Capacitor g2 decouples the output.
(View)
View full Circuit Diagram | Comments | Reading(0)
Published:2009/7/21 0:11:00 Author:Jessie
Provides 950 mw modulated power for CB transmitter, but 100% modulation can be reached only by using double modulation.-B. Rheinfelder, Modulation Techniques for Transistorized A-M Transmitters, EEE, 11:7, p 54-57. (View)
View full Circuit Diagram | Comments | Reading(735)
Published:2009/7/9 1:38:00 Author:May
A gate voltage is applied to initiate the proceedings. When the gate voltage is in the ON state, Q1 is turned on, and capacitor C is charged up via the attack pot in series with the 1-kΩ resistor. By varying this pot, the attack time'constant can be manipulated. A fast attack gives a percussive sound, a slow attack gives the effect of backward sounds. When the gate voltage returns to its OFF state, Q2 is turned on and the capacitor is then discharged via the decay pot and the other 1-kΩ resistor to ground. Thus, the decay time constant of the envelope is also variable.
This envelope is buffered by IC1, a high-impedance voltage follower and is applied to Q3, which is being used as a transistor chopper. A musical tone in the form of a square wave is connected to the base of Q3. This turns the transistor on or off, Thus, the envelope is chopped up at regular intervals, which are determined by the pitch of the square wave.
The resultant waveform has the amplitude of the envelope and the harmonic structure of the square wave. IC2 is used as a virtual earth amplifier to buffer the signal and Dl ensures that the envelope dies away at the end of a note. (View)
View full Circuit Diagram | Comments | Reading(1693)
Published:2009/7/20 23:38:00 Author:Jessie
415 MHz frequency-modulated oscillator using a 3N204 dual-gate MOSFET. The 3N212 must be selected for IDSS greater than 20 mA (courtesy Texas Instruments Incorporated). (View)
View full Circuit Diagram | Comments | Reading(702)
Published:2009/7/20 23:39:00 Author:Jessie
Schmitt trigger reshapes timing pulses from 52-channel distributing delay line. Modulator samples audio signal from one channel during record mode, while decommutator separates individual channels from composite signal during playback from time-division multiplexing on two-track video recorder.-M. H. Damon and F. J. Messina, High-Density Storage of Wideband Analog Data, Electronics, 35:13, p 45-49. (View)
View full Circuit Diagram | Comments | Reading(1002)
Published:2009/7/20 23:40:00 Author:Jessie
Voltage-controlled oscillator. This three-section phase-shift oscillator produces a good sine wave that is linear over the range indicated (courtesy Motorola Semiconductor Products Inc.). (View)
View full Circuit Diagram | Comments | Reading(0)
Published:2009/7/20 23:41:00 Author:Jessie
Saturating-core trigger transformer T1 responds to short high-voltage spike on leading edge of main pulse, generated by discharge of C2 through ceramic hydrogen thyratron switch tube when this tube is triggered on its grid.-S. J. Grabow- ski, Pulse Power Supply Design for Laser Pumping, Electronics, 36:51, p 33-35. (View)
View full Circuit Diagram | Comments | Reading(748)
Published:2009/7/20 23:41:00 Author:Jessie



20-watt 55 dB 1.6 to 30 MHz SSB linear amplifier for mobile operation (courtesy Motorola Semiconductor Products Inc.).
(View)
View full Circuit Diagram | Comments | Reading(932)
Published:2009/7/20 23:41:00 Author:Jessie
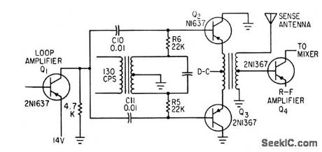
Combines signals from loop and sense antennas of automatic direction finder, to give 130-cps output having correct phase for driving rotor of resolver to null position.-P. V.Sparks, Servo Filter and Gain Control lmprove Automatic Direction Finder, Electronics, 34:23, p 110-113. (View)
View full Circuit Diagram | Comments | Reading(2066)
Published:2009/7/20 23:42:00 Author:Jessie
Amplitude modulation of microwave radio system is pulse-position. modulated by multiplexor. Modulator-demodulator circuit handles 300 to 3,500-cps voice signals with amplitudes from -20 to +10 dbm.-P. W. Kiesling, Jr., Portable multiplexor for Telephone Communications, Electronics, 32:2, p 60-62. (View)
View full Circuit Diagram | Comments | Reading(1124)
Published:2009/7/20 23:43:00 Author:Jessie
VCO and mixer for CB operation using a single 3N204 dual-gate MOSFET (courtesy Texas Instruments Incorporated). (View)
View full Circuit Diagram | Comments | Reading(670)
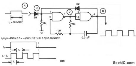
Published:2009/7/9 1:36:00 Author:May
Regenerative feedback at C enables the oscillator to complete its timing cycle, rather than immediately shutting it off. The IC used was a CD4011AE, although an equivalent will work. (View)
View full Circuit Diagram | Comments | Reading(917)
Published:2009/7/20 23:43:00 Author:Jessie
Voltage-controlled crystal oscillator. Operating range is 1 MHz to 20 MHz depending on the selected crystal and tank tuning. Tunign range is from zero to 25 volts. It is possible to make the tuning range from zero to -25 volts by reversing the varactor (courtesy Motorola Semiconductor Products Inc.). (View)
View full Circuit Diagram | Comments | Reading(0)
Published:2009/7/20 23:37:00 Author:Jessie
Gives pulse ratio modukttion, in which pulse duty ratio varies linearly with input signal.Accuracy is high over wide dynamic range.Developed for space vehicle control.-R. A.Schaefer, New Pulse Modulation Method Varies both Frequency and Width, Electronics, 35:41, p 50-53. (View)
View full Circuit Diagram | Comments | Reading(1031)
Published:2009/7/20 23:37:00 Author:Jessie
Voltage-controlled oscillator for FM operation using a 2N4416 (courtesy Texas Instruments Incorporated). (View)
View full Circuit Diagram | Comments | Reading(1204)
Published:2009/7/20 23:36:00 Author:Jessie
Gives lwice the modulation index for a particular signal, or 50' for the two sections.-A. C. Todd, P.Schuck, and H. M. Sachs, Using Voltcrge-Var-iable Capodtors in Modukttor Design, Elec-tronics, 34;3, p 56-59. (View)
View full Circuit Diagram | Comments | Reading(641)
Published:2009/7/9 1:35:00 Author:May
Intended primarily as a building block for a QRP transmitter, this 20-MHz oscillator delivered a clean 6-V, pk-pk signal into a 100-Ω load.
(View)
View full Circuit Diagram | Comments | Reading(856)
Published:2009/7/20 23:36:00 Author:Jessie
Stabilized Wien bridge oscillator (courtesy Analog Devices, Inc.). (View)
View full Circuit Diagram | Comments | Reading(0)
| Pages:92/195 At 2081828384858687888990919293949596979899100Under 20 |