Position: Home > Circuit Diagram > Signal Processing > Index 11
Low Cost Custom Prototype PCB Manufacturer

Signal Processing

Index 11



Simplest adjustable duty cycle oscillator

Published:2013/3/19 2:28:00 Author:Ecco | Keyword: Simplest adjustable , duty cycle, oscillator

Simplest adjustable duty cycle oscillator
Simplest adjustable duty cycle oscillator is shown as figure.   (View)

View full Circuit Diagram | Comments | Reading(915)

Precision pulse oscillator

Published:2013/3/19 3:44:00 Author:Ecco | Keyword: Precision pulse oscillator

Precision pulse oscillator
Precision pulse oscillator is shown as figure.   (View)

View full Circuit Diagram | Comments | Reading(911)

Accurate reference clock oscillator circuit

Published:2013/3/19 2:34:00 Author:Ecco | Keyword: Accurate reference , clock oscillator

Accurate reference clock oscillator circuit
Accurate reference clock oscillator circuit is shown as figure.   (View)

View full Circuit Diagram | Comments | Reading(855)

Programmable pulse width generator circuit

Published:2013/3/19 3:42:00 Author:Ecco | Keyword: Programmable, pulse width generator

Programmable pulse width generator circuit
Programmable pulse width generator circuit is shown as figure.   (View)

View full Circuit Diagram | Comments | Reading(1079)

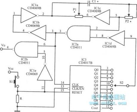
The pulse oscillator circuit with preseting pulses number

Published:2013/3/19 3:41:00 Author:Ecco | Keyword: pulse oscillator , preseting pulses number

The pulse oscillator circuit with preseting pulses number
The pulse oscillator circuit with preseting pulses number is shown as figure.   (View)

View full Circuit Diagram | Comments | Reading(989)

Configurable pulse width generator circuit

Published:2013/3/19 2:32:00 Author:Ecco | Keyword: Configurable , pulse width generator

Configurable pulse width generator circuit
Configurable pulse width generator circuit is shown as figure.   (View)

View full Circuit Diagram | Comments | Reading(1319)

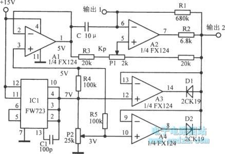
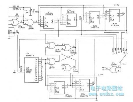
Penta-band standard frequency standard generator

Published:2013/3/19 2:26:00 Author:Ecco | Keyword: Penta-band , standard frequency , standard generator

Penta-band standard frequency standard generator
Penta-band standard frequency standard generator is shown as figure.   (View)

View full Circuit Diagram | Comments | Reading(1130)

1Hz clock oscillator with standby power

Published:2013/3/19 2:18:00 Author:Ecco | Keyword: 1Hz clock oscillator , standby power

1Hz clock oscillator with standby power
1Hz clock oscillator with standby power is shown as figure.   (View)

View full Circuit Diagram | Comments | Reading(1294)

Pulse keying pulse source with monostable trigger

Published:2013/3/19 2:17:00 Author:Ecco | Keyword: Pulse keying, pulse source , monostable trigger

Pulse keying pulse source with monostable trigger
Pulse keying pulse source with monostable trigger is shown as figure.   (View)

View full Circuit Diagram | Comments | Reading(954)

Adjustable pulse oscillator with wide range

Published:2013/3/19 2:19:00 Author:Ecco | Keyword: Adjustable pulse oscillator, wide range

Adjustable pulse oscillator with wide range
Adjustable pulse oscillator with wide range is shown as figure.   (View)

View full Circuit Diagram | Comments | Reading(892)

Asynchronous pulse synthesis circuit

Published:2013/3/19 2:16:00 Author:Ecco | Keyword: Asynchronous pulse synthesis

Asynchronous pulse synthesis circuit
Asynchronous pulse synthesis circuit is shown as figure.   (View)

View full Circuit Diagram | Comments | Reading(1156)

Audio short pulse sequence circuit

Published:2013/3/19 2:12:00 Author:Ecco | Keyword: Audio, short pulse sequence

Audio short pulse sequence circuit
Audio short pulse sequence circuit is shown as figure.   (View)

View full Circuit Diagram | Comments | Reading(930)

Sine wave-square wave converter circuit

Published:2013/3/19 2:07:00 Author:Ecco | Keyword: Sine wave, square wave , converter

Sine wave-square wave converter circuit
Sine wave-square wave converter circuit is shown as figure.   (View)

View full Circuit Diagram | Comments | Reading(6259)

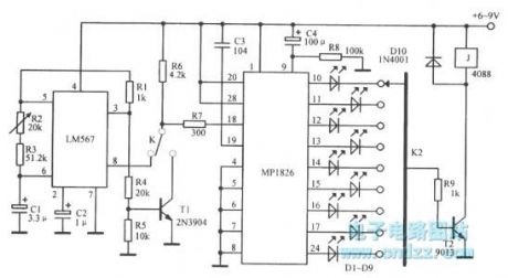
Precision pulse oscillator with frequency demodulation circuit LM567 and multi-stage divider MPl826

Published:2013/3/19 2:00:00 Author:Ecco | Keyword: Precision pulse oscillator , frequency demodulation , multi-stage divider

Precision pulse oscillator with frequency demodulation circuit LM567 and multi-stage divider MPl826
Precision pulse oscillator with frequency demodulation circuit LM567 and multi-stage divider MPl826 is shown as figure.   (View)

View full Circuit Diagram | Comments | Reading(4083)

Two-phase clock oscillator with 1MHz highest frequency

Published:2013/3/19 2:11:00 Author:Ecco | Keyword: Two-phase clock , oscillator , 1MHz highest frequency

Two-phase clock oscillator with 1MHz highest frequency
Two-phase clock oscillator with 1MHz highest frequency is shown as figure.   (View)

View full Circuit Diagram | Comments | Reading(924)

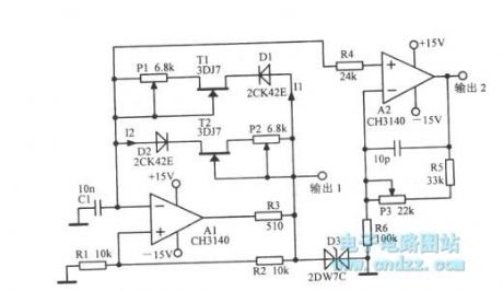
Franklin push-pull electric compressive controlled oscillator

Published:2013/3/19 1:57:00 Author:Ecco | Keyword: Franklin, push-pull, electric compressive controlled , oscillator

Franklin push-pull electric compressive controlled oscillator
Franklin push-pull electric compressive controlled oscillator is shown as figure.   (View)

View full Circuit Diagram | Comments | Reading(1591)

Precision clamp ultra-low frequency triangle wave oscillator

Published:2013/3/19 1:55:00 Author:Ecco | Keyword: Precision, clamp , ultra-low frequency, triangle wave , oscillator

Precision clamp ultra-low frequency triangle wave oscillator
Precision clamp ultra-low frequency triangle wave oscillator is shown as figure.   (View)

View full Circuit Diagram | Comments | Reading(1198)

Square wave-triangle wave oscillator

Published:2013/3/19 1:52:00 Author:Ecco | Keyword: Square wave, triangle wave, oscillator

Square wave-triangle wave oscillator
Square wave-triangle wave oscillator is shown as figure.   (View)

View full Circuit Diagram | Comments | Reading(893)

Triangle wave-sine wave oscillator

Published:2013/3/19 1:53:00 Author:Ecco | Keyword: Triangle wave, sine wave, oscillator

Triangle wave-sine wave oscillator
Triangle wave-sine wave oscillator is shown as figure.   (View)

View full Circuit Diagram | Comments | Reading(1637)

1Hz ~ 1MHz multivibrator circuit

Published:2013/3/15 2:57:00 Author:Ecco | Keyword: 1Hz ~ 1MHz , multivibrator

1Hz ~ 1MHz multivibrator circuit
1Hz ~ 1MHz multivibrator circuit is shown as figure.   (View)

View full Circuit Diagram | Comments | Reading(1385)

Pages:11/195 1234567891011121314151617181920Under 20